摘要:草原生态文明建设作为我国生态安全屏障构建的关键环节,需通过公众参与的深化实现治理效能的根本性提升。本文聚焦于公共关系视角下草原地区公众参与机制与生态意识培育的耦合关系,系统解构其内在逻辑与现实困境。通过理论分析与实践考察发现,当前草原生态治理面临参与主体结构失衡、制度保障薄弱与技术赋能不足三重约束,导致生态治理效能与公众生态价值认知呈现非对称性发展。制度性供给缺位、经济理性主导下的行为选择偏差以及数字化工具的悬浮化应用,共同构成公众参与深化的结构性障碍。因此,应通过治理框架的包容性重构、生态共同体的价值整合及参与式工具的适应性迭代,实现草原生态文明建设从政府主导向多元共治的范式转型。
摘要:河北文化是在河北省地域范围内,受地理位置条件的长期影响而形成的文化特征。本文以翻译硕士(MTI)教学为研究对象,通过分析教学中文化传播的现状与不足,探讨在教学中融入河北文化元素,并从课程设计、数字化传播、品牌建设三方面提出优化建议,以期为河北文化的国际传播提供理论支持和实践指导,并为地方文化与翻译人才培养的深度融合提供可借鉴路径。
摘要:AI(人工智能)技术可应用在农业生产、民生服务、乡村治理、农业产业升级等多个领域,正重塑着乡村发展的格局。本文围绕“AI技术赋能乡村振兴”与“山西省大学生返乡就业创业”两个议题,分析AI技术在乡村振兴中的应用、山西省乡村振兴的现状、大学生返乡就业创业的社会意义以及挑战与机遇,提出AI赋能山西省大学生返乡就业创业实践路径,一是通过AI赋能优化信息配置,破解信息不对称问题;二是AI赋能创业教育和技能提升,增强大学生核心竞争力;三是AI赋能资源整合,构建就业创业网络;四是AI赋能风险防控,完善社保体系。本文旨在破解大学生就业难、创业难等现有问题,激发大学生返乡就业创业的热情,为山西省乡村振兴发展注入新的活力和创造力。
摘要:沿黄乡村教师的胜任力水平直接关系到区域教育质量的提升,并对黄河文化的传承、生态环境的保护以及乡村振兴战略的实施产生深远影响。本文以文化生态学为框架,提炼出沿黄乡村教师“四维度十六要素”胜任力模型,详细阐释了沿黄乡村教师胜任力模型在社会、生态和文化上的多重价值,并构建了多元协同的生态系统,通过内外部机制保障沿黄乡村教师胜任力模型的有效实施。
摘要:在“人才强国”战略深入推进及长三角一体化发展战略向纵深拓展的背景下,淮安市机关事业单位高层次人才作为区域公共服务供给与社会治理创新的核心智力支撑,其薪酬体系激励效能不足、留任保障机制单一等问题日益凸显,直接制约区域人才吸引力与留存质量。本研究系统探讨了淮安市高层次人才薪酬结构失衡、留任机制存在短板等核心问题,旨在构建“基础薪酬对标市场、绩效薪酬锚定贡献、福利薪酬精准适配”的三维联动薪酬体系,配套职业发展赋能、生活保障升级、组织文化浸润的长效留任机制,期望提升高层次人才留存率与治理效能水平,为“强富美高”新淮安建设提供智力保障。
摘要:企业是推动社会发展的重要支撑,肩负着重要的社会责任与历史使命。本文在论述企业的社会责任与历史使命的基础之上,探讨了当今国际形势下校企深度合作中企业承担的社会责任及历史使命,最后从高校需理解企业短期技术转化需求调整科研方向、理解企业对人才的能力需求加强实践教学、理解企业承担的社会责任并给予人才及政策支持等方面,提出在公共关系视角下高校在企业承担社会责任与历史使命中的作用发挥路径。
摘要:高校辅导员在网络舆情引导中既面临不容忽视的挑战,也面临着推进网络育人工作的重要机遇。社会环境、媒介生态的变化,使近年来高校网络舆情呈现出群体同质化、多元化和阶段化的特征,这意味着网络舆情的引导是一个复杂的过程。高校辅导员作为在高校中与学生日常联系最为密切的教育者,要坚持“重视意见领袖的培养、重视情绪关怀、重视舆情研判”的工作理念,加强认知教育,增强舆情引导的效度;尝试柔性引导,增强與情引导的温度;注重内容为王,注重舆情引导的深度,采取有效的应对策略来开展高校网络與情引导工作。
摘要:面对“AI + ”教育生态下的“赋能一框限”悖论,本文结合实际,剖析了主体、内容、模式等层面的困境,通过实践形成了主体多元协同、内容模块重构、模式技术赋能的综合治理之路,旨在解决AI技术带给大学生网络安全意识培养的“矛与盾”问题,增强大学生网络安全意识,提升大学生的网络安全素养。
摘要:在新媒体深度改变信息传播生态及青年价值建构方式的当下,高校思政教育正面临范式转型的历史性必然。新媒体为高校思政教育带来了重要机遇,其搭建的多元化信息传播平台,催生了师生互动交流模式的变革,且能精准对接学生的思想行为特征。但新媒体也为高校思政教育带来了现实困境,信息过载使得内容聚焦出现失焦问题,虚拟互动使得情感联结变得疏离,技术鸿沟更是引发了教育效能的损耗。本文从内容聚合平台搭建、线上线下融合机制构建、教师数字素养提升3个维度探寻突破路径,以期为新媒体环境下高校思政教育提升实效性、实现现代化转型提供理论参考,推动思政教育在技术赋能下达成价值引领和育人功能的深度结合。
摘要:“互联网 + ”时代的到来,为传统教育行政管理模式带来了前所未有的发展机遇和挑战。本文通过剖析“互联网十”背景下教育行政管理工作的现状,提出了教育行政管理工作在新时代背景下的重要性和革新要求,总结了当前在我国教育行政管理工作中存在的诸多问题,如管理理念落后、信息化程度差异、数据资源集成利用困难、监管机制不完善等。同时,结合实例提出了行之有效的革新策略,即通过更新的理念、调整的制度、先进的平台、健全的队伍、强大的数据管理等方式,打造一个高效化、透明化、智能化的教育行政管理机制,以保障我国教育治理体系和治理能力现代化,进而更好地实现教育高质量发展。
摘要:自媒体时代,信息传播去中心化、学生行为模式转变及舆论生态复杂化,要求辅导员从“单向灌输者”转型为“双向互动者”“全时空引导者”及“数据驱动者”。当前,辅导员存在技术适配不足、舆情应对薄弱、内容创新欠缺、情感共鸣有限等问题。对此,本文提出了技术赋能、舆情监测与演练等策略,构建了“工具十数据”“监测 + 引导”“流量十价值”“对话 + 共情”的立体化能力提升体系,以适应自媒体时代思政工作新要求。
摘要:随着移动互联网的发展,网络信息呈现碎片化特征。社交媒体等对传播生态进行了重构,导致大学生面临信息辨别能力不足、价值判断偏差等媒介素养问题。本研究通过深入探讨网络信息碎片化对大学生媒介素养的影响机制,以及思想政治教育与媒介素养培养的协同逻辑,旨在构建“思政 + 媒介素养”融合教育体系、“内容 + 技术”双轮驱动引导路径及“实践 + 评价”协同平台,以期为高校提供兼具理论支撑与实践价值的教育方案,助力提升大学生在碎片化环境中的理性判断与正确立场,培养符合新时代要求的高素质人才。
摘要:短视频的迅猛发展深刻地影响着大学生的认知方式、行为习惯和价值观念。大学生在短视频使用行为上兼具碎片化和常态化特征,高频使用的短视频平台较为集中,使用动机类型多样,既有基本的娱乐需求,也有信息获取、自我表达和社会交往等更高层次的需求。短视频风行一方面丰富了大学生的学习资源,拓展了社交空间;另一方面也导致出现了浪费时间、被“信息茧房”束缚等问题。可以从学生自我管理、高校教育引导和平台社会责任3个方面作出努力,帮助大学生在短视频热潮中趋利避害,形成健康的数字化生存方式。
摘要:在互联网技术日益成熟和社交模式持续演变的背景下,网络圈层化现象已逐渐成为影响当代大学生社会交往与认知结构的重要趋势。网络圈层化改变了青年学生的交流方式与信息接触路径,也对传统思想政治教育的理念与方法提出了新的课题。本文结合实证调研与理论探讨,系统分析了网络圈层现象的形成机制及其对大学生思想观念与行为方式的复杂影响。基于对现实的分析,本文提出以“融圈一破圈一构圈一筑圈”为核心的路径,致力于从话语方式更新、信息渠道拓宽、教育环境优化与制度支撑强化等方面,系统增强网络环境下思想政治教育的适应性与有效性,为思想政治教育提供新路径。
摘要:预科生是高等学校中的一个特殊群体,其心理适应过程具有独特的复杂性与研究价值。尽管高校内普通学生的心理适应状况已引起广泛关注,但预科生的心理适应状况却鲜少得到重视。本文基于心理适应理论和文化适应理论,深入探讨了影响高校预科生心理适应的因素,揭示了预科生在心理适应过程中面临的挑战,并结合预科生日常教育管理工作中的实际情况,提出了提高预科生心理适应能力的主要教育对策。
摘要:随着社会转型与教育改革的深入,大学生心理健康问题日益凸显,传统心理健康教育模式面临挑战。本文以广州城市理工学院持续开展十二年的“烛光夜谈”团队心理辅导活动为案例,深入剖析其“匿名情境一朋辈互助一专业引领”三位一体的运作模式。本文从项目主题思路、实施方法过程、主要成效经验及改进计划等方面,系统阐述了该活动如何通过创设安全信任的团体氛围,促进学生情绪宣泄、自我觉察与认知重构,有效发挥了朋辈互助在心理健康教育中的积极作用,为高校创新心理健康教育形式、提升育人实效提供了可借鉴的实践范本。关键词:团队心理辅导;大学生;心理健康教育;烛光夜谈;朋辈互助
摘要:随着《“健康中国2030”规划纲要》的推进以及公立医院改革的不断深化,青年医务工作者已成为医疗服务及学科建设的“主力军”,其思想状态直接影响医疗质量、患者满意度与医院可持续发展。本文立足于公立医院思政工作实际,全面分析当下青年医务工作者的思想特点,如政治认知正确但深度不足、职业价值观兼具奉献性与现实性、信息获取便捷但辨别能力待提升、心理压力突出且渴望人文关怀等。针对这些特点,从思政教育、职业赋能、人文关怀、信息引导4个维度提出引导策略,为公立医院加强青年人才队伍建设、筑牢思想根基提供实践参考。
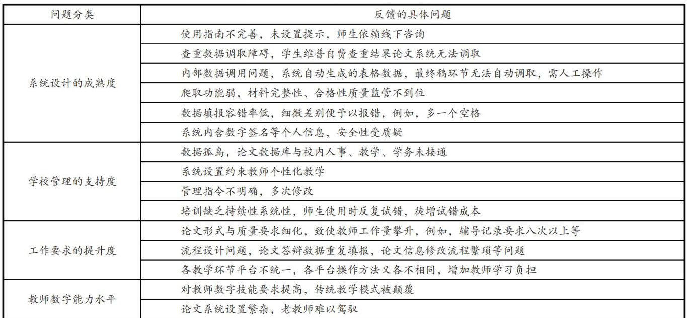
摘要:高校管理正逐步迈向数字化,将技术手段融入本科毕业论文管理全过程,已成为提升论文质量管理的必然趋势。自笔者所在高校的毕业论文新系统启用两年以来,教师心理抗拒的情况逐渐显现。本文将对教师在论文系统使用中反馈的问题进行溯源分类,这些问题带来了教师的负面感体验,心理因素外化后表现为抗拒行为。基于此,本文针对4个方面提出了相应的优化建议。
摘要:当前网络成瘾对大学生影响凸显。本文旨在探讨心理弹性在亲子关系与大学生网络成瘾之间的中介效应,以及这一中介效应能否被调节。通过对231名大学生进行问卷调查,研究结果显示:大学生的亲子关系负向预测网络成瘾;心理弹性在亲子关系与网络成瘾之间的中介效应较弱;自尊与亲子关系、心理弹性均呈正相关等。由此得出,良好的亲子关系能够给大学生带来较高水平的自尊和心理弹性,有助于大学生更有效地缓解学习生活以及人际关系等方面的压力和挫折,在一定程度上能够减少大学生对网络的依赖,预防网络成瘾行为的发生。
摘要:本研究基于计划行为理论,以江苏省Z高职院校为例,通过问卷调查实证探究高职毕业生基层就业意愿的关键影响因素。研究表明,高职毕业生基层就业意愿整体处于中等偏下水平;“知觉行为控制”是核心影响因素,其中艰苦的就业环境呈显著负向影响,而政府优惠政策则呈正向影响;“主观规范”影响复杂间接;个体特征(如生源地、学生干部经历)呈现差异性影响;专业适配性与基层就业意愿之间存在显著张力。据此,从政府、学校、社会与学生4个层面提出提升就业意愿的对策建议,为引导人才向基层流动、服务乡村振兴战略提供实证依据。
摘要:在数字经济蓬勃发展与教育数字化战略深入推进的背景下,培养高校学生创新创业(以下简称“双创”)能力成为提升人才质量、服务国家战略需求的关键举措。本文通过分析教育数字化对高校学生双创能力培养的积极影响与现实挑战,从完善数字化基础设施、提升教师数字化教学能力、优化数字化双创课程体系、搭建数字化实践平台4个维度,提出具体培养路径,为高校推进教育数字化转型、提升学生双创能力提供理论参考与实践指引。
摘要:当前为落实工匠型人才的全面培养工作,众多高职院校积极加强产教融合,深化与政府、企业、科研院校之间的紧密合作,尤其是通过强化“双师型”教师队伍建设,有力推动高职院校的创新发展、提高教育水平、赋能学生发展。本文在分析高职院校推动培养工匠型人才的“双师型”教师队伍建设的价值意蕴、面临的挑战基础上,深入探讨了培养工匠型人才的“双师型”教师队伍建设流程,旨在为推动高等职业教育课程体系适合产业发展需求、培养出多层次高素质技能人才提供思路。
摘要:数智时代,数智技术与实体经济加速融合,中国高校创业教育改革进入了重大转折关口,并对高校创业人才的培养提出了新要求和新方向。本文通过调查分析数智创业人才的市场需求与供给现状、高校数智创业人才培养模式现状及存在的问题,提出了构建适应人才培养需求特点的数智创业人才培养路径,以期为我国高校数智创业人才培养的研究和实践提供一定的帮助。
摘要:数智时代,高等教育生态发生深刻变革,高校辅导员的角色内涵与工作范式面临重构。数字领导力作为辅导员适应数字化转型、提升思想政治工作实效性的核心素养,其培育与提升已成为紧迫的时代命题。本文在厘清高校辅导员数字领导力内涵与多维构成要素的基础上,系统剖析了其培育过程中面临的认知思维惯性、技术实践脱节、系统性支持不足及伦理挑战与话语隔阂等现实困境,进而构建了辅导员“工具一实践一价值”三阶能力提升轨与“辅导员一专业教师一技术部门”的协同机制保障轨,形成了“双轨三阶”的提升路径与体系,为提升辅导员数字领导力、赋能思想政治教育工作高质量发展提供参考。
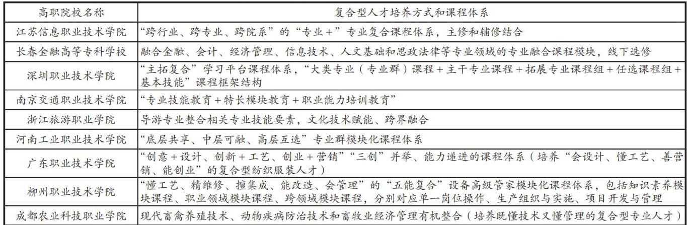
摘要:本文聚焦复合型技能人才培养,研究高职院校财经商贸类专业跨域融合型课程体系构建路径,界定了复合型技能人才培养的内涵,分析了产业转型升级对复合型财经商贸技能人才的新要求,总结了高职院校复合型人才培养方式和课程体系研究与实践情况,构建了“专业群融合、业财融合”复合型课程体系、“专业 + 标准化”复合型课程体系,以期为复合型技能人才培养提供可借鉴的思路。
摘要:教学数字化转型背景下,高校教学管理信息系统已成为塑造学校形象、维系师生关系的公共关系载体,其服务质量与教学效能密切关联。尽管大部分高校已积极构建教学管理信息系统,但仍然存在不少问题,导致系统服务效能普遍较低。公共关系导向下,深入分析高校教学管理信息系统服务问题成因,探索切实可行的优化措施,是各高校都应积极落实的事宜。本文通过对基于公共关系导向的高校教学管理信息系统服务现状进行分析,指出基于公共关系导向的高校教学管理信息系统服务优化的意义,并提出基于公共关系导向的高校教学管理信息系统服务优化措施。
摘要:本文以中国石油大学(北京)克拉玛依校区为研究主体,展示了学生管理队伍在高校学风建设中的重要功能。研究表明,当前高校学风建设矛盾存在学生层面表现为学习目标模糊与“躺平”现象普遍,在管理层面表现为协同机制不健全与责任边界不清,在校园环境层面则表现为学术氛围不佳与家校联动障碍。该校区通过构建分阶段育人体系、创新教学与课程评价模式、实施学业精准帮扶、搭建多元交流平台等实践路径,厘清了任课教师、辅导员、班主任等育人主体的责任关系。同时,从思想引领、制度设计、文化培育和资源配置4个层面完善协同机制。
摘要:本文以《人力资源管理》课程为例,针对当前课程思政建设过程中存在的“专业与思政融合难”“行业特色不突出”“区域经济结合弱”等问题,探讨了高职管理类专业课程思政建设的创新路径。提出构建“1234”课程思政建设模式,通过校企协同开发教学资源、教师前往企业实践锻炼,创新“三寓三式”教学方法,实现专业知识传授与价值引领的有机统一,落实立德树人根本任务。
摘要:加强高职辅导员队伍专业化建设不仅是贯彻立德树人的基本要求,也是适应当今社会信息化发展的必然要求。在公共关系影响下,高职院校应从明确岗位职责、强化自主学习、优化晋升机制、保障待遇等不同角度,全方位优化辅导员队伍建设机制。基于此,本文通过对新时期高职辅导员队伍建设路径进行分析,进一步加深对辅导员队伍的认知,积累宝贵的实践经验。
摘要:酒店业的数字化转型在前厅部表现得最为集中且深刻,传统《前厅服务与管理》课程的教学内容与模式已难以适应现代酒店业对人才的新要求。本研究以高职酒店管理专业的核心课程《前厅服务与数字化运营》为改革样本,深入剖析其面临的现实困境,包括教学目标滞后、教学内容与技术脱节、教学条件滞后等。在此基础上,针对此课程进行了改革,并提出了具体的实施路径:重构确立“服务技能 + 数字运营”双线融合的新定位;开发“项目化、任务化”的新形态教学资源;构建“实景数境,智理体验”的智慧实训体系;打造一支高素质的“双师型”教学团队。
摘要:随着我国教育信息化2.0的逐渐完善并迈向新的发展阶段,信息化技术应用开始向高校教育领域蔓延。作为新时期提质增效的关键手段,信息化技术能够帮助高校行政管理提升管理效能和整体质量,是教育信息化背景下提升高校行政管理效率的全新突破口。基于此,本文首先对信息化技术赋能高校行政管理的价值意蕴进行分析,其次对信息化技术赋能高校行政管理的实践困境进行挖掘,最后基于高校行政管理的实际情况,提出信息化技术赋能高校行政管理实践路向的调整优化策略。
摘要:“一站式”学生社区是民办高校实现三全育人的创新型阵地,探索和推进“一站式”学生社区的建设和改革,有利于高校落实立德树人,推进三全育人。目前,部分民办高校“一站式”学生社区处于模仿和探索的阶段,存在硬件设施不完备、运行机制不完善、学生参与度低等问题。本文通过分析当前民办高校“一站式”学生社区面临的困境,提出应做好学生思想政治教育工作,激发学生参与社区活动的积极性,以建设具备三全育人功能的“一站式”学生社区。
摘要:随着新时代社会发展需求的不断变化,高校作为人才培养和集聚的主阵地,在推进人才工作体制机制改革中发挥着重要作用。本文以河北省普通本科院校为研究对象,通过分析高校人才工作的特殊性和发展困境,梳理了高校人才工作中存在的主要问题,进而提出在坚持战略性、系统性、动态性、以人为本原则的基础上,构建全过程的动态高校人才工作体系。同时,为保障人才工作体系的有效运行,进一步从内部保障机制和外部环境支持两方面提出相关管理建议,以促进高校人才工作提质增效。
摘要:本研究以五育并举教育方针为理论视域,聚焦高校思政教育的公共协同创新路径。研究通过梳理五育并举与思政教育的内在逻辑关联,剖析当前高校思政教育在协同机制、课程融合、实践环节等方面存在的现实困境,从体制机制构建、课程体系优化、实践平台搭建、评价体系完善、资源整合共享5个维度提出创新路径。结合应用型高校在教育中融入五育元素、推进思政协同的具体实践,验证了协同创新路径的可行性与有效性,为新时代高校思政教育高质量发展提供理论参考与实践借鉴。
摘要:在高校思想政治教育过程中开展大学生价值观的培育工作,不仅可助力大学生明晰价值判断标准、找准人生发展方向,还可强化高校育人功能、提升人才培养质量,同时推动社会主流价值观念传播、夯实社会和谐稳定基础。但当前,面对部分大学生对主流价值观认知碎片化导致价值认同薄弱、部分培育内容与学生实际需求脱节导致教育吸引力不足、社会多元价值观念冲击导致培育环境管控难度加大等现实困境,高校必须通过系统化的理论教学与案例解析破解价值认知碎片化问题,围绕学生成长需求优化培育内容以增强思政教育吸引力,并构建校社家协同育人机制以营造正向稳定的价值观培育氛围,切实推进高校思想政治教育中大学生价值观培育工作的高质量发展。
摘要:研究范式作为学科的世界观、方法论和基础,是任何学科都必须首要明确的重要议题。在教育研究中,范式的选择与应用尤为重要。面对教育复杂性、多样化趋势以及教育数字化转型的时代背景,推动教育研究范式的转换已势在必行。为此,必须首先厘清教育研究范式的内涵,进而深入探讨数字时代为其带来的机遇与挑战,从而为教育研究范式更好地应用于教育领域提供建议,助力教育研究适应新时代要求。
摘要:高校助学金工作是保障经济困难学生平等接受高等教育的重要措施。然而,在实践中,这一工作面临着多重挑战和问题。比如,贫困生认定不够精准、助学金发放后缺乏长效监管、重视物质帮扶而轻视精神帮扶等。针对这些问题,本文提出了完善贫困生认证机制、强化助学金发放工作后的监管、关注贫困学生精神帮扶等举措。希望通过这些措施,能够提升高校助学金工作的整体效能,更好地服务于学生群体,促进教育公平和社会正义。
摘要:在公共服务体系日渐完善的大背景下,提升公共服务质量、实现服务精准性的重要性愈发凸显。健康文化宣传有助于强化公众健康意识,引导公众高效利用公共服务,推动公共服务实现高质量发展。然而,健康文化宣传还存在内容同质化、传播渠道失衡、部门协同不足等问题,导致宣传效果不如预期,影响了社会公共服务高质量发展。本文通过对健康文化宣传赋能社会公共服务高质量发展的意义进行探究,指出健康文化宣传赋能社会公共服务高质量发展的困境,提出健康文化宣传赋能社会公共服务高质量发展的路径。
摘要:本文通过对H商品房小区垃圾收集房选址过程的案例研究,剖析了基层民主协商在实践中的复杂性与挑战。研究显示,该过程面临双重考验:首先,设施负外部性所引发的“邻避关切”使得居民利益多元化,对选址方案形成不同偏好;其次,在寻求民主决策时,居民基于成本收益进行分析的“参与权衡”导致了集体决策的困难。社区良性治理不仅需要正式的投票程序,更依赖于前期充分的协商沟通、多元利益的平衡机制以及社区共同体的培育。本文旨在为优化基层民主实践提供理论参考与实践启示。
摘要:“双师型”师资队伍是高职院校落实职业教育类型定位、培养高素质技术技能人才的核心支撑,而校企合作则是破解当前“双师型”师资建设瓶颈的关键路径。本文基于职业教育改革发展背景,剖析高职院校“双师型”师资队伍建设的现实困境,探究校企合作在师资实践能力培育、双师素养塑造中的核心价值,系统构建“需求对接一路径实施一保障支撑”的校企协同育人体系,并结合典型实践案例提炼可复制的经验,为高职院校通过校企合作深化“双师型”师资队伍建设提供理论参考与实践指引。
摘要:现如今,各地高校都在积极推进教学改革工作,旨在培养出更多高质量人才。然而,在具体改革实践过程中,师生沟通问题日渐凸显,导致教改工作实效不如人意。公共关系理论强调组织和公众顺畅沟通,促进双方建立信任感,这与师生协同改革的要求相契合。因此,基于该理论构建完善的师生沟通机制,消除师生的认知差距,保障改革工作和学生需求高度匹配,是各校亟须落实的事宜。本文通过探究基于公共关系理论的高校教学改革中师生沟通机制构建的意义,指出教学改革中师生沟通机制构建面临的困境,并提出基于公共关系理论的高校教学改革中师生沟通机制构建的策略。
摘要:本文探讨公共关系广告中故事讲述如何推动品牌认同的构建。伴随传播环境变化,品牌叙事从功能宣传转向情感联结与价值传递。通过塑造真实人物、构建生活化情节以及融入文化符号,故事能够有效激发受众的情感共鸣,促使认知契合,并在社会层面形成价值共振。研究表明,情感激发、认知共鸣与社会认同三大机制协同作用,共同推动公共关系广告中的品牌认同构建。跨平台传播进一步拓展了叙事影响力,强化了认同深度。未来需关注品牌故事在全球化与多媒介环境中的适应性与创新路径。
摘要:教材建设的主体多元性是保障教材质量的重要途径,这一多元性源自公共关系的内在需求。基于对我国立法文本和规范性文件的分析,我国教材制度要求多主体以政府为中心参与教材建设各环节,但仍存在教材主体多元性不足的问题,具体表现为政府机关与其他主体参与结构不平衡、多个重要参与主体概念界定不清、法规政策的整合创新未能解决旧有问题,以及多元主体共治格局尚未形成等。因此,亟待从公共关系的视角调整保障机制以增强教材主体多元性。首先,立法应厘清参与主体的概念、性质、职责,确保各主体依法履行法律责任,保障多主体参与权利。其次,需合理调配政府权力,在保障政府依法履职的基础上缩减政府权力。最后,应为多元主体参与教材建设各环节创设空间,如教科研部门、机构在各环节的研究、咨询作用;学校及其中相关主体在教材编写、选用、使用中的主体地位;出版社及其他企业等,尤其是市场在教材编写、出版、使用中的创造性。
摘要:在公共传播视野下,思政大模型通过多维路径赋能高校思政课教学,推动其从单向灌输转向双向互动、从封闭课堂走向开放生态。本文以叙事化传播重构内容生成模式,通过个性化案例和多模态呈现增强情感共鸣;构建人机协同的对话场域,提升师生互动效率与共识构建能力;革新评价体系,实现从知识考核到价值内化与关系质量的全过程动态评估;整合校内外资源,打造开放共享的思政教育生态系统,充分体现了思政教育在数智技术赋能下向互动性、情感化和系统性方向的转型。
摘要:数智技术的更新迭代与广泛应用,促使信息发布与信息获取的方式及途径发生了深刻变革。网络使用者不仅是繁杂信息的接收者,也可以通过自媒体技术成为信息的发布者。本文基于公共关系视角,系统探讨了数智技术在网络思政教育中的应用实践与优化路径,具体阐述了公共关系视野下网络思政教育中数智技术应用的理论基础,论证了数智技术作为公关赋能工具的具体实践,揭示了数智化技术在网络思政教育应用中的数据安全、算法偏见等挑战,并提出了强化教师数智素养和构建协同治理的系统化优化建议,旨在为提升网络思政教育的公关效能提供一定的借鉴与参考。
摘要:在信息时代,网络已如空气般渗透到高职院校学生的生活与学习之中,既为学生提供了丰富的知识资源与广阔的交流平台,也潜藏着诸多不良信息带来的各种诱惑,这无疑为高职院校学生的教育工作带来了全新的挑战。高职院校辅导员作为学生成长道路上的引路人,肩负着全方位育人的重要使命。全方位育人不仅要求辅导员多关注学生的学业进步,更重要的是,也要关注学生的思想道德、心理健康、社会适应等多方面的发展,以确保未来学生在进入岗位后,可以快速地将自己的知识学以致用,满足企业发展需求,进而为校企的合作共赢奠定坚实的基础。然而,传统的育人方式在网络环境下显得力不从心,已无法满足现代学生成长发展的需求。基于此,本文将“全方位育人”视域下高职院校辅导员网络育人路径研究作为选题,分析与探讨如何利用网络的优势,引导学生正确使用网络,树立正确的价值观与人生观,以促进学生能够有效利用网络平台,在丰富的资源助力下成长为适应社会需求的高素质人才奠定坚实的基础,以期为高职院校辅导员开展网络育人工作提供有益的参考。
摘要:本文聚焦AI赋能中华优秀传统文化融入大中小学思政课一体化建设,旨在破解传统文化融合过程中的表层化、不均衡等问题。AI赋能中华优秀传统文化融入大中小学思政课一体化建设的核心意义在于培育学生双重素养、推动教育公平、赋能思政课数字化转型、对接国家战略需求。实施路径围绕搭建试点经验共享平台、构建AI驱动融入机制、建设梯度化数字资源库、打造AI贯通学段衔接体系展开。通过技术赋能实现资源精准供给、学段无缝衔接与深度融合,最终构建全链条育人格局,为文化强国与教育强国建设提供坚实支撑。
摘要:在产教融合深入推进的教育背景下,“思政教育 + 劳动教育”课程实践已成为提升育人质量的重要路径。本文围绕这一课程实践展开具体探索,首先剖析其实践意义:既可强化产业场景中双育的渗透与融合,也可培育契合产业实际需求的劳动价值观与道德素养,切实提升实践育人的实际效能;其次直面实践中存在的现实困境,如产教协同的深度不足、各类相关资源的整合程度较低,以及课程评价方式过于单一等问题;最后在此基础上进一步提出优化策略,包括协同设计针对性的教育内容、深化各类资源的整合力度,以及构建覆盖多维度的多元评价体系等,以期为产教融合视域下双育融合课程的高质量实施提供可参考的思路,进而助力培养出真正符合当前产业发展需求的高素质人才。
摘要:2021年,我国通过的《中华人民共和国家庭教育促进法》,将大众的注意力聚焦于家庭教育上。家庭教育本应是父亲与母亲共同参与的活动,这两个角色的发挥是任何人无可替代的。本文分析了父亲在婴幼儿成长过程中发挥的作用,以及影响父亲参与家庭教育的因素,从政策、家庭、父亲自身3个角度提出建议,呼吁父亲参与到家庭教育中来。
摘要:“思想道德与法治”课作为高校思想政治理论课教学的一门重要必修课,旨在针对解决大学生成长过程中面临的思想道德与法治问题,帮助大学生提高思想道德素质和法治素养。品德故事具有教育性、时代性以及社会性,能够融入“思想道德与法治”课教学全过程,增强教学内容的丰富性、生动性,不断提高学生的可接受性,以更好实现育人目标。将品德故事融入“思想道德与法治”课教学,要解决好怎样“融”的问题,要凸显教育对象的主体性地位,通过营造生活化情境提高教学内容的针对性。同时,教育者要实现由“讲故事的人”到“故事中的人”转变,以更好实现立德树人的目标。
摘要:在“新工科”建设以及“双碳”的时代背景下,动力工程及工程热物理专业研究生培养对于我国能源安全、产业升级与科技创新能力提升极为重要,而培养质量的提升与“以应用为导向的科技论文写作”教学改革紧密相关。本文基于当前该专业研究生科技论文写作现状,提出“重塑教学目标、重构教学内容、创新教学模式、改革评价体系、强化师资建设”的“五位一体”教改方案,以期提高研究生的培养水平。围绕科技论文写作,从“发表论文”到“创造价值”这一目标的实现,依赖于从“写作技巧”到“全周期赋能”的教学内容转变、从“单一讲授”到“多元协同”的教学模式创新、从“唯论文”到“多维评价”的评价体系改革以及从“学术型”到“双师型”师资队伍的建设。此次教改能够培养更多心怀产业、堪当大任的行业卓越工程科技人才,为我国从制造大国迈向制造强国提供坚实的人才支撑。
摘要:高校影视专业作为文化育人的关键阵地,需将课程思政与专业教学深度融合,以筑牢青年学生的根基,培养兼具技术能力、艺术素养与家国情怀的复合型人才。本文从国家战略响应、技术育人范式创新、文化安全维护及产业人才需求四方面,分析了融合机制构建的时代背景;指出当前存在技术伦理认知浅表化、思政元素融入生硬化、师资队伍能力单一化及评价体系虚置化等困境;并提出深化技术伦理教育以实现“算法破壁”、推动思政内容内生化以促进“有机融合”、打造协同教学团队以填平“知识鸿沟”、创新“过程画像”评价体系等解决对策。
摘要:在数智时代下,经济与伦理相辅相成、相向而行的辩证关系正逐步走向共生。首先,由数据、算法与平台构成的新经济基础,催生了数据权属、算法公平等伦理新议题,印证“经济基础决定上层建筑”。同时,伦理通过内化为“信任资本”与“创新校准器”,为数字经济设定价值轨道、降低风险,实现能动的反作用。最终,二者呈现深度融合的共生关系:伦理成为经济运行的“操作系统”,经济实践则推动伦理原则的技术化落地,共同塑造以“可信”和“向善”为方向的新型文明形态,协同驱动可持续发展。因此,既不存在无伦理的经济,亦不存在无经济的伦理,这一辩证关系在数智时代呈现出全新的特征。
摘要:职业启蒙教育是职业生涯教育的重要起始环节。本文分析了职业启蒙教育的内涵和意义,并基于社会生态系统理论的视角,从宏观、中观、微观、外部4个层面,探索和分析了中小学开展职业启蒙教育的路径和方法。关键词:职业启蒙教育;生态系统理论;实践路径
摘要:本文立足于“大思政课”育人理念,紧扣高职院校劳动教育的现实需求,旨在推动劳动教育实现知行合一、全面育人的目标。通过问卷调查和实践调研,系统分析当前劳动教育课程设置、存在的问题以及学生现实需求,梳理“大思政课”与劳动教育的理论逻辑关系,探讨高职院校在“大思政课”背景下的劳动教育体系建设,为实现劳动教育与“大思政课”深度融合提供理论依据和实践框架。
摘要:“过程装备制造与检测”行业对从业人员的技能水平和职业素养要求极高,从业者需要具备精益求精、严谨细致、追求卓越的工匠精神。研究其在课程中的传承与创新实践方法,可以更好地将工匠精神融入人才培养全过程,提升学生的专业技能和职业素养,培养出更符合行业发展需求的高素质技术技能人才。鉴于此,本文以“过程装备制造与检测”课程为载体,探讨了工匠精神在现代工程教育中的传承与创新路径,构建了“课程重构一教学创新一校企协同”三位一体的工匠精神培养体系,期望为工程类专业课程思政建设提供可借鉴的实施路径,为培养新时代高素质技术技能人才提供一定的理论依据。
摘要:人工智能时代背景下,劳动教育的数字化转型迫在眉睫。高职院校的劳动教育离不开专业教育的支撑。本文以婴幼儿托育服务与管理专业为研究对象,探索构建“三全育人”背景下包含“基础层一核心层一拓展层一升华层”的劳动教育内容体系,为劳动教育的实施奠定基础;创新“一体两翼、虚实交融”数字化实践路径,配套跨学科教师团队与多维智能评价模式,有效促进学生职业认同感与专业技能的提升,为新时代高职院校劳动教育创新路径提供有益参考。
摘要:高校“一站式”学生社区将宏观系统的政策制度、中观系统的组织队伍、微观系统的学生个体等要素有机结合,形成特定的关系网络,呈现出典型的生态系统特征。本文基于生态系统理论,分析高校“一站式”学生社区建设的多重价值,探索优化路径,促进学生社区建设从单一管理模式向综合育人生态系统转变。
摘要:新质生产力的发展已成为推动经济社会转型升级的关键力量,而这一趋势更直接催生了“培养适应并引领未来发展的新质人才”这一时代课题。从本质而言,时代的任务就是理论的任务,思想政治理论课作为落实立德树人根本任务的关键课程,提升思政课实践教学有效性是其题中应有之义。据此,本文从劳动三要素系统性重构角度剖析思政课实践教学的现实困境,进而从主体协同、技术赋能、生态重构三方面对高职院校思政课实践教学提质建设提出对策建议。
摘要:为破解传统商科教材在应对知识快速迭代与培养学生实战决策能力方面的困境,本文致力于构建商科活页式教材的专属范式。研究提出以“典型商业情境”为内容锚点、以“可重构模块”为组织骨架、以“常态化迭代”为生命机制的三大核心理念,并在此基础上形成了“情境一模块一动态”三维开发模型。本文以《国际货运代理实务》为例,详细阐述了该范式的应用路径。此范式为各类商科课程的活页式教材开发提供了可复制的方法论参考。
摘要:新质生产力作为驱动经济高质量发展的核心动能,对职业教育体系提出了进行结构性变革的要求。本文基于理论溯源与实证研究,结合长沙市20所职业院校与50家企业的调研数据,系统剖析了政策执行中的“合成悖论”、产业迭代与教育滞后的动态失衡、多元主体利益博弈困境等核心矛盾,为中部地区推进产教融合制度创新提供了理论参照与实践镜鉴。
摘要:随着新时代高校立德树人目标的不断深化,美育在学生全面发展过程中的核心价值日益凸显,而辅导员作为一线思想政治教育工作者,其美育素养的高低直接影响育人成效。基于此,本文从加强理论系统学习、组织实践技能培训、建立素养评价标准、提供资源平台支持4个维度,探讨辅导员美育素养的提升路径,并进一步提出将美育融入日常管理、开展主题班会、利用新媒体宣传、结合专业教学等育人价值实现策略。以期为高校完善美育工作体系、提升育人质量提供可行参考,也为后续研究提供可借鉴的理论视角与实践案例,推动高校美育与思想政治教育协同创新,实现学生德智体美劳全面发展的新格局。
摘要:大数据时代,智能化技术已普及至各行各业。人工智能技术与高校辅导员的思政教育相结合,为新时代思政教育注入了新鲜活力。然而,任何新技术的运用都不是一帆风顺的,人工智能技术在辅导员思政教育中的运用亦是如此。为了促进高校辅导员更好地掌握人工智能技术在思政教育中的运用,本文立足于人工智能技术在高校管理中的应用现状,分析了思政教育在人工智能技术支撑下的新型发展模式,剖析了现实发展中面临的教育权威性消解、数据安全风险凸显、融合深度不足等困境,有针对性地提出具有实操性的优化措施。
摘要:数智时代加快了全球一体化进程,各个领域均发生了巨大的变化。为了增加核心竞争力,多元社会主体对于综合型人才的需求与日俱增,向高校提出了更高的人才培养战略及要求。高校应打破传统思政教育的固有边界,正视现阶段存在的各种问题,在教学实践中融合“大思政课”理念,科学完善以“立德树人、资源共享、互利共赢”为原则的现代化协同育人机制。通过构建主体、资源、实践以及评价等协同机制,推动高校专业教学与社会产业的深度交融,挖掘“大思政课”理念的育人价值,全面提升我国培养德才兼备的高质量人才的能力。
摘要:中华优秀传统文化作为中华民族的精神瑰宝,是思想政治教育的珍贵财富。将其融入高校思想政治教育中,不仅丰富了思想政治教育的内涵底蕴,而且还增强了思想政治教育的感染力和价值引领作用,进一步提升了思想政治教育的育人实效。然而,在融入过程中,仍存在融入内容碎片化、融入方式创新性发展不足、优秀传统文化师资队伍的专业能力有待提高等问题。因此,高校应丰富融入内容,构建系统内容体系;创新融入方式,打造三融合模式;加强教师队伍建设,提升师资水平,通过有效途径做好中华优秀传统文化融入工作,增强思想政治教育的育人成效。
摘要:在数字化转型与高等教育普及化的双重背景下,民办高校作为高等教育体系的重要组成部分,其大学生理想信念教育面临着内容吸引力不足、载体单一化、评价碎片化等现实挑战。本文结合民办高校办学定位灵活、学生需求多元、校企合作紧密的独特优势,从教育内容数字化重构、教学载体数字化创新、教育过程数字化协同、评价体系数字化升级4个维度,探索构建适配民办高校特点的理想信念教育数字化实践路径,旨在提升教育的精准性、互动性与实效性,为培养担当民族复兴大任的时代新人提供民办高校的解决方案。