摘 要:宜宾燃面作为四川宜宾地方传统的非遗食品,其生产工艺受传统习惯限制,存在生产效率低、人工成本高及产品质量不稳定等问题。本研究通过深入分析宜宾燃面的生产现状,对原料配比及搅拌控制、成型精度控制、烘干参数控制、切割精度及效率控制进行深入分析,提出引入工业机器人技术对宜宾燃面生产设备进行自动化改造,运用Python技术对机器人程序进行设计,实现燃面生产流程的智能化与精准控制,对传统食品自动化与智能
摘 要:机械能守恒定律是高中物理教学的核心内容,传统验证实验如打点计时器法和气垫导轨法虽经典,但存在设备普及率低、操作复杂、系统误差显著(如存在纸带摩擦、气垫稳定性不足)等问题,难以适应常规课堂教学需求。针对这一现状,本文创新性地将视频分析软件Tracker与水平弹簧—小车系统结合,通过探究弹性势能与动能的转化规律,实现机械能守恒定律的验证。因此,本文设计的建议实验不仅能弥补传统实验的不足,还能
摘 要:为进一步增强遥感科学与技术专业本科生的创新实践能力,本研究设计了一个创新实验教学项目。该实验项目融合了光谱测量、化学分析、机器学习等多学科技术方法。采用iSpecFieldHHPro光谱仪进行玉米叶片原位光谱测量,实验室测定叶片氮素含量,运用ENVI、SpecAnalysis等软件进行光谱数据预处理与高光谱参数提取,依托随机森林算法构建玉米叶片氮素含量预测模型。该实验项目不仅有利于加深学生
摘 要:在职业教育数字化转型视域下,“产赛教”融合模式成为“三教”改革的关键路径,但其发展面临多重现实困境,包括传统教学目标与数字素养的协同困境、传统教学内容与数字化内容的取舍困境、传统教学评价手段与数字能力评测的断层困境、传统教学模式与数字实践场景的匹配困境。为此,职业教育需要以数字技术为驱动,重构“知识—技能—素养—创新”四位一体的教学目标,融入竞赛标准,优化内容供给,依托数据平台建立动态评价
摘 要:随着信息技术的迅猛发展与职业教育改革的深入推进,高职电子商务专业作为紧密对接数字经济与电商产业的前沿专业,其教学模式与资源建设面临新的挑战与机遇。在国家大力推动职业教育数字化转型的背景下,网络教学资源库作为教学改革的重要载体,成为提升人才培养质量的关键。电子商务行业新业态、新技术层出不穷,对复合型技术技能人才需求迫切。本文就高职电子商务专业网络教学资源库建设展开研究与实践,旨在构建“能学、
摘 要:在数字化转型加速推进的医学教育领域,如何构建适应数字时代特征的教学质量文化体系成为医科院校面临的重要课题。本文根据学校人才培养目标,从理论基础、实践路径与创新成果方面进行研究。通过构建“理念—技术—制度—文化”四维一体的教学质量文化体系,针对传统医学教育存在的资源受限、评价滞后、融合不足等痛点问题,通过建设智能人体解剖学教学平台、建设教学质量智能监测系统、实施教师数字能力提升计划,为数字时
摘 要:随着教育改革的不断深入,核心素养成为初中数学教学的重要导向。初中数学核心素养涵盖数学抽象、逻辑推理、数学建模、直观想象、数学运算、数据分析等方面,对学生的综合能力发展具有关键意义。然而,初中生在数学学习中存在明显个体差异,传统的教学模式难以满足不同层次学生的发展需求。本文基于核心素养培养目标,探讨初中数学课堂导入核心素养的必要性,提出实施情景化教学、实施分层化教学及设置分层化目标等策略,旨
摘 要:力学作为一门兼具基础性和技术性的学科,持续推动着科学与工程的进步。然而当前力学教学存在着理论与实践严重脱节的问题,本文针对这一问题提出了从基础理论到生活实践与科技前沿的教学方法。本文在基础理论方面,为理论力学和材料力学分别设计了“讲解理论知识—构建分析模型—具体实践应用”和“预测失效现象—参数计算验证—开展结构优化”的教学模式;在生活实践方面,以人体结构为力学模型,设计了从问题识别到原理提
摘 要:在医学教育高质量发展与健康中国建设背景下,地方医学院校基层教学组织的改革成为提升人才培养质量的关键路径。本文以右江民族医学院为例,从职能重构、课程体系优化、教学评价改革和师资队伍建设等方面开展基于OBE理念的地方医学院校基层教学组织建设研究。研究表明,通过跨部门协同机制、实践导向课程设计、多元化评价体系及产教融合平台的构建,学校基层教学组织实现从“任务驱动”向“能力导向”转型,提出深化改革
摘 要:在新医科背景下,针对“医学影像成像原理”课程原理抽象、实体设备昂贵且有辐射等教学痛点,本研究构建并实践了“虚实结合、分层递进”的实验教学模式,形成了“虚拟验证性实验—实体综合性实验”的培养路径。利用虚拟仿真技术实现CT正弦图、MRI K空间等抽象过程可视化,并结合小型实体机开展参数探究与自主设计实验。采用“线上预习+虚拟实操+案例研讨+考核反馈”四位一体教学法,融入问题导向与翻转课堂,引导
摘 要:在当今时代背景下,国家发展愈发依赖于技能人才的支撑。随着制造业的转型升级、战略性新兴产业的蓬勃兴起及传统产业的数字化改造,社会对具备精湛技艺、创新能力和丰富实践经验的机械专业技能人才的需求呈现出持续增长的态势。相关数据显示,近年来国内制造业中的高级技工缺口持续扩大,许多企业面临着“用工荒”与“技工荒”双重困境,这严重制约了产业的高质量发展。在此背景下,中职机械教育作为技能人才培养的重要阵地
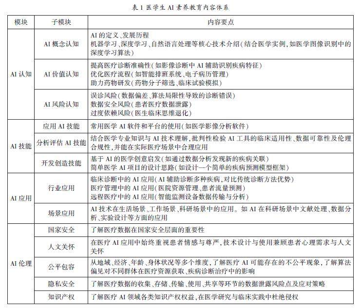
摘 要:人工智能技术正在深刻变革医疗健康领域,在此背景下,培养具备人工智能素养的医学人才至关重要。本研究基于“认知—技能—应用—伦理”四维框架,通过融合医疗人工智能典型场景、设计递进式培养路径、强化伦理教育等方法,构建面向医学生的人工智能素养教育内容体系。该内容体系能够有效培养既精通医学专业又深谙人工智能应用的复合型人才,为医学院校开展人工智能教育提供可操作的参考方案,并为智能医疗时代的人才培养贡
摘 要:在职业教育改革、高职院校“双高计划”深入建设及信息技术变革性发展的多重背景下,高职院校信息素养课程建设迎来重要战略机遇的同时面临一系列现实挑战。本文通过分析背景、政策导向及结合以重庆三峡医药高等专科学校为代表的院校实践案例,总结了各校信息素养课程建设特色模式,探讨了当前高职院校信息素养课程的建设现状和不足之处,并针对性地提出了优化对策,旨在为推动高职信息素养课程建设体系化、专业化和智能化的
摘 要:随着新质生产力概念的提出和发展,新农科中的智慧牧业科学与工程专业建设面临新的机遇和挑战。作为农业体系的重要组成部分,智慧牧业科学与工程专业必须开展课程教学改革以适应新时代的发展要求。本研究以新质生产力赋能智慧牧业科学与工程专业建设,通过从智慧牧业科学与工程专业课程教学现状入手,探析新形势下教学内容改进、授课模式创新及强化实践教学在培养学生综合能力等方面的作用,积极推进以“新质生产力融合”为
摘 要:随着信息技术的迅猛发展,科技馆作为重要的科普教育阵地正面临深刻变革。传统科技馆在展示形式、覆盖范围和资源更新等方面存在明显局限,难以满足现代社会公众对个性化、深度化学习的需求。新媒体技术的广泛应用为科技馆的转型发展提供了新的契机。通过构建线上线下融合的教育模式、创新体验式互动教学方式、优化资源共享体系、完善精准服务机制等路径,科技馆可以突破传统束缚,打造沉浸式、互动性强的科普教育活动。这不
摘 要:随着当代科学技术的不断发展,全息投影作为一种新型技术手段,从最初只存在于影视中的一种概念如今已得以实现,同时依靠其特有的表现形式与视觉效果,被实验性地运用于诸多领域。舞台表演、教育辅助、广告宣传等都因为全息投影的介入,带给了用户不同于传统的新鲜感与现代感,使大众获得更具娱乐性的体验。本文通过探索全息投影所具备的优势及当前对于全息投影的运用,发掘此技术在未来的发展方向。 关键词:全息投影技
摘 要:AutoLISP是AutoCAD内置的LISP(List Processing)语言,它允许用户通过编程来扩展AutoCAD的功能,实现自动化设计、参数化绘图等高级功能。本研究阐述了AutoLISP二次开发技术在机械设计领域具有的显著优势:具有高自定义性与强灵活性,可提高设计效率,可降低设计成本,可确保设计准确性和一致性,具有良好的集成性和扩展性,易于学习和使用等,分析了在机械设计中的应用
摘 要:本文基于Multisim仿真软件,构建三相电系统正常运行及缺相故障仿真模型。通过对三相电星形连接、三角形连接在正常工况和单相缺相状态下的电压、电流参数进行仿真,直观分析相电压、线电压、相电流、线电流的关系,及呈现缺相故障时对三相电的影响。仿真结果表明,缺相故障会导致三相电压、电流严重失衡,从而引发电机异常运行甚至烧毁等问题。本文为三相电系统故障诊断与防护策略制定提供了可视化、可量化的仿真依
摘 要:中文医疗命名实体识别是人工智能和医疗领域深度融合形成的跨学科应用技术,其目的是从中文医疗记录中识别并归类与医疗相关的实体名称至预定义类别,是对医疗记录进行数据挖掘与信息抽取的前提。本文对中文医疗命名实体识别技术进行了介绍,梳理了基于深度学习方法的相关模型及其创新点,总结了该领域常用的数据集和评估指标,最后针对其未来研究方向提出了一些观点,为后续的研究提供了参考思路。 关键词:中文医疗命名
摘 要:新质生产力的发展对高职院校创新创业教育提出更高要求,但当前双创教育仍面临课程体系滞后、专创融合不深、师资动能不足及实践成果转化梗阻等现实困境。本文基于新质生产力视域,系统剖析高职院校双创教育的结构性矛盾,提出以系统化重构为核心的实践路径:构建“三维一体”专创融合课程体系,推动专创有机衔接;打造数字化平台生态,借助智能工具与虚拟仿真技术优化教学与成果转化;建设“双师双能”师资共同体,深化校企
摘 要:就业问题是民生之本,是实现国家繁荣富强、人民幸福美好生活的重要支柱之一。近年来,我国高校招生规模不断扩大,网络招聘凭借其突出的时效性、针对性、高效性及广泛覆盖等优势,成为求职的主要渠道。在高等教育普及化与人工智能技术革新的双重背景下,本文旨在聚焦网络招聘平台数据生态,创造性地构建“数据爬取+问卷调查+深度访谈”三维研究模型,分析当下的就业形态,探讨AI技术的发展对大学生就业的影响,并提出相
摘 要:目前,国内放射性废液最成熟的处理方法为放射性废液水泥固化。工艺主要有桶外混合搅拌与桶内混合搅拌两种,其中桶内混合搅拌在放射性废液和水泥搅拌过程中产生的气溶胶及放射性沉积会对设备检维修产生严重影响,因此中、低放射性废液主要采用桶外混合搅拌桶内固化的工艺。我国某厂处理放射性水平较高的废液采用的是桶外混合搅拌桶内固化生产工艺,该条水泥固化线优化了混合搅拌装置,以提高搅拌效果和效率。利用流体仿真软
摘 要:本文基于Superpave沥青混凝土优异路用性能与耐久性,从设计方法、材料力学性能和施工技术三个方面进行路用关键技术分析。Superpave技术的核心为了提高沥青路面性能,包括严格比选集料与改性沥青,进行集料级配设计,通过车辙试验、小梁弯曲试验等测试实验评估其高温稳定性、低温抗裂性和水稳定性。通过测试材料力学性能,从而调整RAP掺量、再生剂等来提高使用性能,在施工过程中,采用温拌法或双温
摘 要:“模式识别与机器学习”作为人工智能专业的核心课程之一,在当前教学实践中面临课程内容更新滞后、实践环节不足及考核方式单一等问题,难以有效适配智能时代下人工智能领域的人才培养需求。针对上述问题,教师通过三方面推进教学改革:一是基于技术演进的教学体系优化,理清传统方法与前沿技术的演进逻辑;二是设计层次化的实践教学,培养学生从动手实践到项目开发的能力;三是引入动态数据驱动的智能评估系统,实现对学生
摘 要:在高等教育深入推进产教融合的背景下,实验教学改革是应用型本科高校教学质量提升的重要保障。基于药物分析实验教学的现状,对实验教学的理念、方法、内容及考核方式等方面进行分析,做出总结并提出改革措施。以提升学生分析问题能力、解决问题能力、实践创新能力为教学目标,培养适应科技发展和行业需求的复合型人才。旨在通过系统优化药物分析实验教学的各个环节,全面提升实验教学质量,培养高素质应用型药学专业人才,
摘 要:在新工科课程建设和AABI(Aviation Accreditation Board International)国际航空专业认证的背景下,以行业特色课程“飞机机型”为例开展了一系列教学改革。产教融合与课程思政相结合,分析了以应用为导向的一体化课程体系的建设目标,将顶层教学设计落实细化,对现有课程内容进行优化提升。在教育信息化改革背景下,以数字化、智能化等信息技术赋能教学过程,在数字化教学
摘 要:高职院校发挥特色专业优势,把握地方经济社会发展方向和布局,及时进行专业对接产业,并建立多元合作命运体,使参与各方对教改、专业设置、课程改革等人才培养方案进行共同优化。加强高职院校与相关行业与产业的紧密联系,产学结合,工学交替,校园文化与企业文化融合、升华,跟踪新业态、新模式、新技术,依据地方文化、产业需求进行动态高职专业和课程改革,增强高职院校的协同性,提高高职院校人力资源效益性。充分发
摘 要:本文针对重庆科技大学“无机非金属材料智能化生产”课程的不足,提出了教学改革措施。课程现状分析表明,当前课程存在智能化元素不足、教师团队力量薄弱等问题。为此,本文从课程内容和教学团队两个方面展开改革探索,重构课程内容,涵盖智能生产概述、自动化仪表、控制系统、工业机器人、智能控制及案例分析等模块;优化教学资源,包括课程大纲、教案、课件和教材;强化教学团队,提升执行能力和跨学科合作。通过这些措施
摘 要:本文探讨了在教育数字化背景下“医用化学”推进专创融合的课程建设与实践路径,分析了当前医学院校专创融合课程存在的问题,并在教学团队构建、教学内容重构、教学模式创新、实践平台搭建、评价方式改革等方面介绍了“医用化学”专创融合课程的建设途径。实践成果显示:学生在自主学习、实践创新和竞赛科研等方面表现显著提升,教师团队也在教学竞赛、科研项目等方面取得多项成果。该模式具有一定的推广价值,可为同类院校
摘 要:随着我国城市之间人流量的持续增长,普通铁路已经不能满足我国城市之间的客运及货运的基本需求,21世纪初我国开始建设速度超每小时三百公里的高速铁路,以满足我国对于城市运输的基本需求。为了使高速铁路更安全有效地运行,交通运输部及所属研究院共同研发一系列的铁路信号设备以提高铁路的安全性和准时性。铁路信号设备分为室内、室外两部分,转辙机是通过转换道岔来满足改变列车运动方向的动作需求。我国铁路上常用的
摘 要:为探索更好地提升“人体解剖学与组织胚胎学”教学质量的途径与方法,本文对该领域内现代化手段的应用展开全面研究。“人体解剖学与组织胚胎学”构成医学教育的基石学科,其知识体系庞大、结构抽象复杂、实践性强。标本资源紧张、微观结构展示有限以及学习体验单一,对传统教学模式产生挑战,并促使该学科教学从传统形态学讲授转向数字化与智能化。本文综合政策导向与技术革新因素,系统分析3D可视化技术、虚拟仿真、数字
摘 要:随着互联网技术的发展,混合式教学模式已经成为一种趋势。本文以“无机化学实验”课程中土壤pH的测定为例,对制定教学目标和教学策略进行精心设计,结合移动学习通平台,展示混合式教学示范课程在课前、课中和课后的全方位教学过程。构建线上线下混合式教学模式,将理论与实践结合,通过信息化手段丰富教学方式,学生反馈良好,不仅有多元化的评价方式,也激发学生的积极性。“无机化学实验”课程线上线下教学混合式教学
摘 要:住院医师规范化培训(以下简称“住培”)是医学生毕业后教育的重要组成部分。通过这一阶段的系统训练,住院医师不仅能够巩固专业知识,还能提升实际操作能力和临床决策水平。临床小讲课作为住培期间的一项重要教学活动,其方法和形式尚处于探索阶段。本文深入探讨翻转课堂结合Seminar教学法在临床住培医师教学中的应用及理论依据,剖析现代医学教育所面临的挑战,详细阐述翻转课堂和Seminar教学法各自的理
摘 要:本文探讨了新医科背景下医学美育与“组织胚胎学”课程教学的融合创新实践,通过分析新医科背景对医学教育的影响、医学美育的重要性及其与“组织胚胎学”课程教学的融合意义,阐述了绘图大赛在医学美育与“组织胚胎学”教学中的创新实践,详细介绍了绘图大赛的组织与实施过程,并对其效果进行了评估。结果表明,绘图大赛作为一种创新实践,有效促进了医学美育与“组织胚胎学”课程教学的融合,提高了学生的学习兴趣和综合素
摘 要:针对“流体力学”课程学习难度大和教学效果欠佳等问题,本文探讨了融合案例讨论和CFD技术的“流体力学”课程教学实践,通过引入与知识点相关的具体案例并组织学生分组讨论的方式来提高学生的学习兴趣和课堂参与度。另外,利用CFD技术将知识点可视化讲解,从而提升学生对知识点的深度理解。在此过程中,可以很好地锻炼学生的系统思维能力和协调合作能力,有效地提高课堂教学效果。本文结合圆柱绕流案例详细探讨了教学
摘 要:本研究探讨了移动终端的工程力学交互式学习系统在提高高职高专院校“工程力学”课堂教学效果中的作用。以包头铁道职业技术学院为例,针对高职一年级学生设计了专门的交互式学习系统,包含精选题库和参数可调功能。研究表明,该系统能够实时反馈学生的学习情况,帮助任课教师及时调整教学策略,能够有效提高学生对“工程力学”课程基本知识的掌握程度和提升课堂教学效果,为高职高专院校“工程力学”教学改革提供了新的思路
摘 要:为有效提升教学质量,培养兼具国际视野与创新能力的复合型人才,本文基于“土力学”国际化课程的教学现状,针对全英文授课的语言障碍、传统教学方式与国际化需求脱节、考核评价单一等核心问题,从线上教学资源、线下教师教学方式和学生学习模式、考核评价手段三个方面阐述了线上线下混合式金课建设实践与改革措施,以达到培养综合型、实践性人才的目的。实践表明,该模式显著提升了学生的专业英语能力、工程思维和国际竞
摘 要:“病原微生物学与免疫学”教学因知识抽象、内容繁多面临挑战,混合式教学应运而生。通过结合线上与线下教学,打破时空限制,丰富教学内容,有效激发学生兴趣。在教学设计中,利用微课助力学生自学,借思维导图构建知识体系帮助学生理解记忆,开展互动式教学,以学生为中心,促进交流合作。实施过程中,课前深入分析学情、准备资源;课中通过案例导入、角色扮演、学以致用等方式深化理解;课后拓展应用思维导图,通过参与世
摘 要:“以学习者为中心”的线上线下混合式教学模式是一种旨在提升学生的学习体验、增强学生的学习效果并适应现代教学需求的教学模式。本文旨在深入探讨并实践以“学习者为中心”的混合式教学模式,以风景园林专业“环境行为学”课程为例,采用科技辅助手段,融合线上与线下教学的优势,实现优势互补,相互促进。教学过程中,在课前、课堂和课后全方位优化学习和教学体验,提升了教学质量,提高了应用型本科院校的教学成效,有利
摘 要:[目的]探讨翻转课堂联合案例教学法(CBL)在麻醉学本科实习教学中的应用效果。[方法]选取2024年5月—2025年4月在广西医科大学第一附属医院麻醉科实习的麻醉学专业50名本科生作为研究对象,按轮转批次随机分为对照组(n=25,传统教学模式)和实验组(n=25,翻转课堂+CBL),比较两组理论考核成绩、操作技能评分、教学满意度、学习投入度、教学互动次数、知识迁移能力、教学模式认可度及学习
摘 要:面对新一轮科技革命和产业变革,传统工科教育在知识更新、学科交叉及创新能力培养等方面存在不足。本文提出“AI天文”双引擎驱动的新工科人才培养模式,以天文学前沿科学问题为牵引、以人工智能(AI)技术为核心驱动,通过构建跨学科课程体系、项目式教学、产学研协同平台及“科学技术”双螺旋实践体系,致力于培养具备多学科知识、技术应用能力、科学视野与创新精神的复合型领军人才。文中详细阐述了该模式的理论基
摘 要:智能制造是国家核心竞争力的关键领域,目前仍面临严峻的核心技术和人才短缺问题,高校培养体系与企业实际需求存在明显错位,智能制造专业卓越工程师培养存在诸多问题。课题组进行了深入研究,结合国内典型高校智能制造专业的实践探索,创新性地提出产教融合卓越工程师“三聚焦,三协同,四链接,八共同”的系统架构,对标产业链需求,其系统架构以高校与企业协同为核心,从课程体系、师资队伍、实训条件、课题研究和人才
摘 要:集成电路产业作为我国战略性新兴产业的引擎,其快速发展对高素质技术技能型人才的需求日益迫切。准确把握当前我国集成电路行业技术技能型人才培养现状,对于精准制订人才培养方案,促进产业发展具有重要意义。本文在产教深度融合的背景下,聚焦高职院校集成电路行业人才需求,深入分析了行业人才需求的现状、特点及发展趋势。通过探讨高职院校在培养技术技能型人才方面的模式、成效及存在的问题,本文提出了针对性的改进建
摘 要:当今社会,高等职业教育已成为国家发展不可或缺的一部分,其人才培养能力与创新能力直接关系到我国未来的核心竞争力。本文立足于新质生产力的结构要素内涵,系统梳理了高职教育在技术技能供给、知识转化枢纽及区域产业融合中的功能定位,揭示了当前人才培养中存在的结构性脱节、课程设计失衡、师资供给断层与协同机制失灵等现实难题。在此基础上,进一步围绕专业结构快速响应、课程内容体系重构、师资能力动态更新及校企协
摘 要:在数字经济蓬勃发展的当下,区块链技术作为一项创新技术,正逐渐改变着传统经济模式与产业格局。本文深入探讨区块链技术的概念、原理、优势及其在数字经济领域的应用,分析其在数字货币、智能合约、数字版权保护及供应链管理等方面的实际案例,探讨区块链技术在数字经济领域的应用效果。也进一步指出区块链技术在数字经济领域面临的挑战,并提出应对策略,以期推动区块链技术在数字经济中的高质量发展。并积极促进区块链技
摘 要:党和国家事业发展需要高素质的干部队伍,干部教育培训对建设高素质干部队伍意义重大,是党的优良传统和宝贵经验。在新时代复杂形势下,提升干部教育培训质量,有效促进了干部队伍适应新时代的发展需求,具有重要的现实意义。本文基于成人教育学理论,以气象部门干部教育培训为例,应用文献调研、问卷调查等方法,选取28个影响因素进行调查分析,并根据不同层级、不同岗位等方面对培训质量影响因素进行交叉分析,探讨干
摘 要:不同于其他实验室,烹饪工艺实验室课程量大,使用频率高,且课程中涉及燃气、明火、刀具等危险要素。因此,高校烹饪工艺实验室安全管理面临较大的挑战。本文概述了实验室安全的重要性,剖析了新形势下现存的问题及带来的安全隐患。在此基础上,构建并实施了一套新的适应于烹饪工艺实验室的安全管理体系,旨在提高实验室安全管理水平,保证实验室安全高效运行,同时也为高校烹饪工艺实验室安全管理提供新的思路和视角,为新
摘 要:本文从构建教学过程质量监督机制、构建毕业生跟踪反馈机制和社会评价机制以及基于评价结果对专业提供持续改进指导等三个方面介绍了工程教育专业认证视域下网络空间安全类专业持续改进机制的构建与运行情况,并提出了全体教师对工程认证重要作用的认识有待进一步提高、部分外部评价的问卷设计和调查开展有待进一步优化、持续改进工作的信息化建设有待进一步加快等工程认证视域下网络空间安全类专业建设持续改进过程中仍待解
摘 要:博物馆以其展示的丰富资源正日益成为科普界的重要基地,而高校教师则以其具有专业化、高素质的人才队伍资源正逐渐作为科普教育的重要力量。本文尝试从科普的现状和问题入手,分析在馆校合作长效机制下,高校教师开展科普工作的重要意义。未来科普应加强馆校合作,重视博物馆对青少年的教育工作,提升博物馆的教育效能。此外,本文结合昆虫科普的相关案例及实践成效展开论述,以期为高校科普工作者提供可借鉴的思路。
摘 要:随着基于“互联网+”、大数据、云计算和人工智能等新兴科学技术的迅猛发展,信息与通信工程专业研究生的社会需求急剧增加,与此同时,知识生产方式的转变也对研究生的培养提出了更广泛且具体的要求。基于此,本文通过对研究生培养模式进行需求导向分析,明确现阶段培养的迫切要求、主要目标和重要指标;同时对研究生核心竞争力指标进行全要素分解,明晰思想品德、社会适应力和能力集成作为培养过程的重要因素,制定了包括
摘 要:在高等教育大众化的背景下,师范类毕业生就业竞争日益加剧。培养高素质、复合型且具有竞争力的师范类物理学专业人才是新时代发展的需要,也对现有人才培养模式提出了更高的要求。本文结合学校应用型转型发展的定位,针对地方高校具有师范属性的物理学专业特点,从优化教学内容、调整教学方式、培养科学思维和探究能力、优化实践教学、推动科创融合和深化赛创融合六个方面针对地方高校师范类物理学专业人才的培养模式给出了
摘 要:课程考核评价是检验教学质量、衡量学生学习成效的关键环节,是引导教学方向、促进教学改革的重要手段。本研究基于教赛融合视域,深入剖析医学技术类专业课程考核评价存在的问题;探索全程性多元化课程考核评价改革路径,构建多维度考核评价指标体系,推动考核内容与临床深度融合,有机结合过程性考核与终结性考核,引入企业评价与行业标准,利用信息化手段优化考核评价。实践结果表明,学生学习体验感增强,实践能力和综合
摘 要:随着国内港口不断发展,自动化、数字化、智慧化成为港口发展新动能,传统码头面临的诸多问题亟待解决。本文在分析国家及山东省相关政策要求基础上,探讨了港口机械智能控制技术研发中心建设路径,以校企共建研发中心为产学研合作形式,旨在解决港口转型升级问题,为行业发展提供技术支撑、人才培养及科研队伍建设。通过建设一流的港口机械关键技术国产化、智能化改造、电控系统研发三个技术转化基地,本研究聚焦智慧港口发
摘 要:创新教育与产业发展融合将为促进能源与环境高等教育协同创新、加强新时代人才队伍建设发挥重要作用。近年来,我国高校虽然坚持以经济社会发展需要为导向,但并未忽视能源与环境的和谐发展,积极探索中国特色的能源与环境类创新教育与产业发展融合之路,目前仍存在一些不足和问题。本文在前人研究成果的基础上,系统分析了我国高校创新教育与产业发展融合中仍存在的一些问题,有助于合理探索创新教育与产业发展融合的未来方