当我们驻足于由混凝土、玻璃与数据流共同构筑的当代世界,空间设计的内涵早已超越对物理容器的雕琢,演变为一场深 刻调和功能、情感与技术未来的复杂实践。它静默地记录着社会的集体意识、技术的伦理边界以及个体对栖居之地的永恒渴望,成为一面映照时代精神的明镜。传统建筑学所锚定的“量、形、质”三维框架,在今日已显单薄。空间不再是静止的客体,而是与人持续对话、共同生长的生命场域。其核心特征已深化为一种动态的领域性
摘要:基于文化层次理论,构建“造型元素表现—实用功能呈现—情感体验传达”三位一体的非遗灰塑设计转译创新框架。文章从物质文化层聚焦灰塑传统工艺的物质基因提取,通过形态材料、色彩肌理以及物质载体等实现灰塑纹样符号的现代转译;从社会文化层重构灰塑在当代建筑中的功能语义,建立传统工艺与现代家居的内容形式匹配;从精神文化层深挖灰塑承载的吉祥叙事体系,运用隐喻设计手法将福禄寿喜等文化意象转化为场域叙事,强化情
摘要:通过虚拟服装设计与中医药文化的跨学科融合,解决文化传承难题,推动中医药文化现代传播,同时为虚拟服装设计注入文化内涵。基于跨学科融合视角,以中医药为设计灵感和来源,分析中医药的图纹、色彩相关因子,结合虚拟服装的特点进行因子转译,将文化的元素融入虚拟服装设计中。虚拟服装作为文化传播的创新载体,提升了中医药的艺术价值、拓宽了其传播途径,为虚拟服装领域开辟了新的设计思路。虚拟服装对文化传承与时尚产业
摘要:探索双钻模型在鄱阳湖生态文化主题文创产品设计中的应用潜力,本研究构建了KJ-AHP-VIKOR在双钻模型的混合决策方法框架,在迎合“体验式”文创消费趋势的同时,促进鄱阳湖文化遗产传承和创新发展。本研究依托双钻模型框架,首先通过PEST分析扫描宏观环境,结合网络爬虫抓取消费数据与DeepSeek智能挖掘潜在需求,运用KJ法聚类形成设计洞察;继而构建AHP层次模型量化用户需求权重,明确优先级;方
摘要:文章为探讨混合工艺在工艺创新中的作用,启发工艺数字化设计。通过文献与案例梳理了混合工艺概念,并运用传统工艺基本构成,从材料、手段、形态等主要层次提出“材料的编码扩展”“手段的协同互构”“形态的跨界衍生”的混合工艺设计框架。最后以窗花为设计对象进行混合工艺创新实践,设计产出了一款交互窗花,展示了所提出框架的指导作用以及对工艺创新具有实际意义,并为窗花工艺的创新提供案例参考。 关键词:混合工艺
摘要:互动叙事理论能够为非遗主题绘本创作构建创新性叙事框架。结合互动叙事的4个维度——多元叙事内容、非线性叙事结构、读者为中心和沉浸式体验,解构华县皮影的视听觉符号系统、操作方式和民间信仰内涵。通过“风雨雷电虹”五神叙事的当代转译实践,以“感官浸润一行为交互一情感共鸣”为路线,提出“视听语言转化一叙事结构重构一交互机制创新一文化情感共鸣”四位一体的绘本设计策略,为皮影叙事提供新范式,实现传统文化与
摘要:通过运用形状文法对南京云锦纹样进行创新设计研究,在促进其发展的同时提升云锦产业的经济价值和文化价值。通过对云锦纹样特征内涵的分析以选取具有典型范式意义的纹样作为研究对象,分解提取选取纹样的基本单元,运用形状文法的生成规则对解构后的单元推演以形成符合当代审美范式且具有文化延续性的云锦纹样创新设计。通过对云锦纹样特征内涵的梳理后,运用形状文法进行创新再设计,能够创造出具有云锦文化特征的现代风格的
摘要:随着数字化时代的来临,非物质文化遗产的保护和传承正面临新的机遇和挑战。作为中华民族文化宝库中不可或缺的一部分,土家非物质文化遗产不仅具有独特的艺术魅力,还蕴含着深厚的文化意蕴。针对土家非遗数字化传播中视觉转化不足的问题,本研究提出“文化符号一媒介融合一情感共鸣”的设计框架,并以插画《匠心非遗·云端筑梦》为例,通过纹样提取、数字媒介植入及高对比色彩运用,实现非遗文化的年轻化传播,为非遗活化提供
摘要:在国家积极推动非物质文化遗产(以下简称“非遗”)保护的背景下,利用IP形象设计的优势,强化黄帝传说这项非遗的传承,并探索民间传说类非物质文化遗产(以下简称传说类非遗)保护的可行性方式。文章聚焦黄帝传说的当前发展态势,深入剖析IP形象在黄帝传说传承中的潜在应用价值,为塑造黄帝IP形象设计提供了一条切实可行的路径。文章期望通过黄帝IP形象设计,为其他传说类非遗的传承、弘扬及可持续发展提供有益参考
摘要:在城市更新与文化复兴加速的背景下,导视系统成为传递场所文化内涵的重要载体。在此趋势下,挖掘场地集体记忆元素并融入导视系统设计,对增强空间文化认同感与场所归属感具有关键意义。从集体记忆切入,解析城市遗迹中的相关元素,构建富有地域特色与情感共鸣的导视系统设计元素体系。以黄土坡地质文化村体育公园为例,探索转译路径,增强了公园文化认同感与场所归属感。将集体记忆与导视系统设计相结合,有效彰显了公园的历
本期专题,我们邀请您一同踏入“空间设计”这一既熟悉又常新的领域。此刻,它远非关于风格与陈设的表层讨论,而是一场关于我们如何存在、如何联结以及如何构想未来的本质探索。空间,是人类理念最具体而微的沉淀;设计,则是赋予这种沉淀以形体和灵魂的能动过程。在人工智能重新定义创造边界、生态意识迫在眉睫、个体的情感需求空前凸显的当下,空间设计站立于一个意义深远的转折点上。 我们观察到,设计思维的原点正在发生一场
摘要:随着城市更新进入可持续发展新阶段,地铁作为缓解城市交通压力、提升居民生活质量的重要工具,其地下空间的优化显得尤为重要。论文以兰州西站什字地铁站空间为研究对象,运用语义差异法,探讨了西站什字地铁站空间的舒适度问题,旨在提升乘客对地铁出行的体验。 关键词:地铁站;地下空间;舒适度;环境心理学;感性词汇 中图分类号:TU921 文献标识码:A 文章编号:1003-0069(2025)24-0
摘要:改善公共空间环境难以充分激发公众身体进行能动地探索与感知的问题。分析了公众由感觉向知觉转化的认知过程,明确人在公共空间环境中的主体地位。从多模态感知与通感体验的角度提出公共空间“身体感在场”,构建以通感感知为导向的共情空间体系。基于如何增强人与公共空间环境互动关系形成应用策略。该方法突破了原有实践中“以物为中心”的公共空间环境建造方式,强调“以人为中心”的感知体验营造。在实际城市更新建设中可
摘要:通过老幼代际融合的视角对社区公共空间以及人群进行分析并提出设计策略,满足日益增长的社区老幼代际需求。对无锡市惠泉花园进行实地调研,发现其中的空间类型与问题,并制定问卷得出人群满意度。整理出量化分析问卷中居民不满意的空间和设施问题,结合场地实际类型与特点,发掘基于老幼代际需求的空间设计策略。从公共绿地空间、道路空间、宅间空间、入口空间、宅前空间五个维度,提出针对于老幼群体的空间优化方案,满足其
摘要:探讨城市亚健康人群对疗愈性空间的需求,结合五感体验理论,提出疗愈性空间的营造方法。本文以可持续发展和以人为本为理念,结合乡村自然环境特征,对乡旅中疗愈视角下五感体验的室内外环境设计的原则和方法进行总结归纳,并通过设计实践进行验证。提出了乡旅疗愈空间的设计框架,构建改善身心健康的疗愈性空间。改善城市亚健康人群身心状态,为乡村健康人居环境建设提供参考,助力并赋能乡村振兴。 关键词:乡旅;疗愈性
摘要:商场母婴室作为城市公共服务的重要组成部分,其设计品质直接影响母婴群体的出行体验与社会包容性。本研究以厦门市集美区4家大型商场内母婴室为研究对象,基于服务设计理念,通过案例分析、问卷调查、参与式观察与用户访谈等方法,从标识引导、内部功能设施、物理环境设计、气味处理4个维度探讨其设计现状并对用户痛点进行系统分析。同时,文章进一步提出服务设计优化策略,包括标识引导系统的优化、内部功能设施的完善、物
摘要:轨道交通系统智能化发展背景下,高速列车中驾驶、乘坐和运维等多个系统的交互需求已经成为提升列车运营效率与用户体验的关键因素。针对当前列车空间布置缺乏系统性考虑与多角色互操作需求的问题,本文从互操作行为与空间的关联性出发,通过理论梳理和调研分析,以功能为导向采用高频四象限法确定标准卫生间为高频互操作空间及其核心功能部件,并采用Pearson相关系数法进行关联性验证。最后,根据调研结果识别互操作各
摘要:解决广州酒家等老品牌面临的“传统认知与现代诉求适配矛盾”及预制菜信任焦虑问题,探索其预制菜品牌体验空间的空间叙事创新与年轻化转型路径。构建可复制应用的空间叙事方法论模型。以空间叙事学理论为基础,剖析广州酒家品牌发展沿革、品牌革新及其预制菜业务的创新实践与挑战,提出“溯源·广州酒家预制菜体验概念店”设计方案。方案融合粤菜“全素宴”文化基因(“素源”寓意)与现代“减脂健康”“科技猎奇”消费需求,
摘要:明确中国对以蜻蜓眼玻璃珠为代表的工艺传统与异域技术的选择性吸收机制,突破了传统考古学与艺术史学的单一视角。以蜻蜓眼玻璃珠为研究对象,通过文献分析法、对比分析,从蜻蜓眼玻璃珠的显性和隐性文化基因的双重维度,系统梳理中国铅钡玻璃体系与西方钠钙玻璃体系在造型范式、色彩谱系及纹样符号上的核心差异。通过对比分析突破传统考古学侧重起源与传播的叙事框架,首次从设计学视角系统解析蜻蜓眼玻璃珠的语言特征,为同
摘要:儿童智能玩具目前的情感反馈大多止步于“一问一答”,认知任务也常以单向指令完成,缺少了“身体一情感一认知”逐级递进的设计。针对该问题,文章引入严肃游戏视角,将具身认知与情感交互并置来重构儿童智能玩具设计。旨在强化其在教育、情感与行为引导中的功能。文章先梳理具身认知、情感交互及严肃游戏的相关研究,构建“身体参与一情感共鸣一认知转化”的递进模型;通过解析“云游长城”“先农幻境”等典型案例,将任务叙
摘要:本文通过分析当前工业设计人才知识结构单一、专业技能不足和不能满足社会需求等问题,针对传统教学模式,提出将“设计数学”课程作为专业核心课程,将设计数学深度融入教学,培养出真正“懂设计”,即明晰设计内涵;“能设计”,即掌握设计实操;“会设计”,即善于开展创新设计的创新型设计人才,有效契合制造业对工业设计人才的新要求,进而推动工业设计教育改革持续进步。 关键词:设计数学;工业设计;创新能力;人才
摘要:文章探讨了《信息可视化设计》课程在OBE-PBL双轨驱动视角下的教学改革。基于OBE理念,课程将行业需求与学科发展对课程目标进行反向设计;依托PBL模式设置真实情景的设计项目,引导学生进行全流程实践;以OBE-PBL的核心理念为框架,构建课程的多元化评价机制。通过对学生的问卷调查,结果显示课程有效提升了学生的学习兴趣和相关技能。该研究为艺术设计类课程教学改革提供了创新路径和实践参考。 关键
摘要:随着社会对复合型设计人才需求的提升,传统以课堂为核心的视觉传达设计教学模式已难以满足产业快速迭代的需求。针对以上情况,“实践教学生生态圈”的建设正可以更好地探索如何在高校教学中有效地实施产学研协同模式,建立新型设计人才培养模式,实现教学、科研、实践相互促进。本文便以品牌DenimNme服装图案工作坊实践为例,对产学研协同背景下视觉传达设计专业“实践教学生生态圈”模式进行探索与实践,初步验证“
摘要:探寻新型空轨列车客室设计方法,以提升乘客的乘车体验。首先,运用行为体验理论分析乘客的外显行为、内隐行为及情感需求并提取需求点集。其次,通过层次分析法和熵权法,对乘客需求进行主观和客观权重计算,用乘积归一化方法确定综合权重,获取乘客需求优先级。最终,提出两个设计方案,并运用模糊综合评价法进行筛选。得出空轨列车乘客客室需求优先级,提出了基于行为体验的客室设计方法与流程,形成了提升乘客体验的空轨客
摘要:近年来,制造业数字化正加速从产品向智能服务系统转型。数字孪生(DT)技术在智能产品服务系统设计中的应用得到研究,从此角度出发构建数字孪生与扩展现实技术(XR)结合的框架以支持设计。超级数字孪生系统是数字孪生的进一步增强,在整个设计过程中集成了服务产品、用户场景和产品特性。案例应用于与全球制造商合作的智能电动旅游巴士概念设计,利用扩展现实环境增强决策和原型化,并验证超级数字孪生系统在促进参与式
摘要:本研究旨在利用SAPAD-AHP法对初代电磁投射抛网器进行优化设计改良,克服当前应急救援中存在的因产品设计不合理导致的救援困难,保障救援人员和遇险人员的生命安全,提高救援的效率和安全性。本文聚焦应急安全防护领域,系统梳理突发事件应对机制,并对国内外相关行业及产品进行研究分析,明确行业技术发展现状。重点解析SAPAD模型与层次分析法的核心原理及应用场景,论证其在产品设计领域的创新价值。通过理论
摘要:本文旨在提出一种基于运动学肌肉收缩原理的气动式健身龙门架设计,并创新性地引入“粘滞点”辅助功能。该设计通过气动阻力与粘滞点检测技术,优化训练效率、安全性及个性化,解决传统设备的不足。以满足现代健身人群对高效、安全、个性化健身器材的需求。本文首先通过深入分析当前健身器材的发展现状和健身爱好者的常见问题,确定了研究的必要性和重要性。将汽车空气悬挂系统的先进技术原理应用于健身器材领域,设计气动阻力
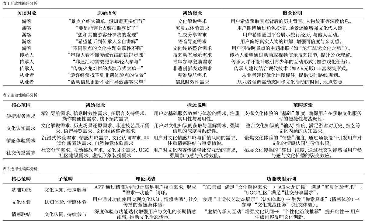
摘要:文章以成都市金堂县为对象,提出基于扎根理论与KANO模型的文化旅游App设计框架,通过深度需求挖掘与功能优先级排序,提升文化传播效果与用户体验。采用田野调查、深度访谈及问卷调查,运用扎根理论对用户需求进行开放性编码、主轴性编码与选择性编码,提炼出“基础功能”“文化体验”“情感联结”三大核心范畴。结合KANO模型对需求进行分类,明确“地图导览”“信息查询”为必备需求,“虚拟传承人互动”“UGC
摘要:为解决汽车养护行业个性化服务供给不足与用户信任缺失的双重困境,构建智能化、透明化的新型服务范式。通过多维度市场调研(实地考察、用户访谈、焦点小组)识别行业痛点,运用数据挖掘技术建立动态用户分群系统,结合服务设计思维进行服务流程重构与空间触点创新。提出基于机器学习算法的动态用户分群模型,开发包含AR可视化诊断、智能决策辅助、人机协同服务的智能产品服务系统,设计具有数据透明化特征的“舞台式”养护
摘要:随着全球化的深入,游戏产业作为文化输出的重要途径,越来越多地开始融入传统文化元素。文章在数字文化符号学的学术视角下,以《楚辞·九歌》为例,发掘中国神话元素中的文化性、生态性、审美性在游戏角色设计中的应用潜能;进而结合原创游戏项目《九歌·灵契录》,从角色特征的提取与转化、角色形象的色彩设计与象征、角色符号的产品延伸三大维度,赋予游戏角色传播传统神话文化的功能,凸显《楚辞·九歌》中“人与自然关系
摘要:在呼吸系统疾病高发与公众风险感知不足并存的背景下,如何以更具可读性与行为导向性的方式呈现医学信息,已成为健康传播领域的关键议题。文章引入健康信念模型(HBM),构建面向呼吸系统疾病的信息可视化设计方法,以提升公众对疾病风险的理解与健康行为采纳水平。研究依据HBM的六个构成要素,将“感知易感性、感知严重性、感知收益、感知障碍、行动线索、自我效能”转化为相应的视觉表达原则,并据此形成“风险认知—
摘要:为解决南京城市形象塑造过程中,缺少以居民视角对城市形象感知进行分析并实际应用的问题。运用隐喻抽取技术(ZMET)分析居民获取的图片,挖掘其内心对南京形象的感知状况,结合可拓语义对代表城市形象的典型元素进行可拓分析,提取出具有典型特征的设计元素,应用于城市文创产品设计之中。绘制出南京城市形象共识地图;居民对南京城市形象的感知集中在古建筑、现代地标性建筑和自然景观上,主要感知词汇为“古朴厚重”“
摘要:为解决现有旅游专列家庭单元中存在的问题,通过用户需求驱动的设计理念,提出一种融合KANO模型、AHP法和TOPSIS法的优化方法,优化家庭游客的旅行体验。首先,用KJ法收集家庭游客初步需求,使用KANO模型对需求属性进行划分。其次,采用AHP法构建层次分析模型,分析各需求的权重。最后,运用TOPSIS法对设计方案进行综合评价,确定最优方案。设计以环西部旅游专列家庭单元为例,验证了该方法的有效
摘要:在乡村振兴与非遗文化双重语境下,民族生态技艺很快纳入民宿产业,成为民宿空间营造与文化消费的核心符号。然而,快节奏的生活方式把“慢技艺”推向了“快市场”。本文融合传统技艺基因符号与现代技术逻辑,构建“可逆接口—神圣缓冲—需求共鸣—设计共享”模式,通过民族志深描、旅游住宿群体分析、再生设计实践、使用后评估(POE)环节,形成一种“慢为体、快为用”的可持续民族生态技艺创新。以滇西民宿群为设计实践,
当世界奔忙喧嚣,我们在茶饮里安放身心。“一杯知雅意,再饮见风华”——霸王茶姬系列宣传设计,取“茶姬”担当主要的宣传角色,以三幅不同身份、不同年代、不同背景的“佳人与茶”图,展现品茶的“静”“怡”“真”之意境。视觉在色彩设计上极具“东方审美的克制与当代表达的张力”,整体以米杏、浅赭、雾粉、青黛、竹绿为核心色域,刻意回避高饱和商业色彩,形成一种“温润、回甘”的视觉体验,恰好呼应文字中反复出现的“静”“