[摘要]近年来,国家对财务监督工作的重视程度及相关要求日益提高,高等学校的财务监督管理工作面临着重大的机遇和挑战。随着数智化时代的来临,传统人工监督模式已无法满足瞬息万变的实务环境,借助大数据能有效推动高校财务监督向高质量内涵式的发展方向前进。本文从当前高校财务监督的现状出发,阐述大数据技术的应用对财务监督的积极影响以及高校进行大数据财务监督的建设路径,以期为改进财务监督工作提供一些参考。
[摘要]公平竞争审查的目的是防止抽象行政垄断行为对市场竞争秩序的破坏,是国家构建统一大市场,建设中国式现代化社会主义市场经济体制的重要举措,其经历了从经济政策上升为法律制度的发展过程,当前已进入高质量发展的新阶段。本文以新发展阶段要求高质量发展为背景,从“为何审”“审什么”“如何审”“审得如何”四个方面梳理了吉林省公平竞争审查工作现状,剖析了当前存在的困难和问题,并提出相应的对策建议,以期在推动吉林省公平竞争审查制度建设与实施的同时,为其他地区完善此项工作、推动有效市场和有为政府更好结合提供有益借鉴。
[摘要]工会经费是基层工会服务职工的物质基础,其科学规范管理对保障职工福利、维权和素质提升至关重要。基层工会经费管理需遵循法律法规,实行独立核算和预算管理,以服务职工、勤俭节约和民主管理为原则。存在的问题包括拔缴不足、支出操作不规范和审查管理不严谨。对策包括提高思想认识、加强规范管理和完善监管制度,确保工会经费合法合规使用,增强工会凝聚力,提升职工获得感和幸福感。
[摘要]本文针对高校基建内控管理中预算编制、执行、调整等关键环节存在的职责不清、监控薄弱和流程不规范等问题,基于全面预算管理理论,提出优化策略。通过厘清预算编制权责、构建执行监控体系、完善调整审批流程,力求提升预算执行效率并防范廉政风险,以实现高校基建项目的高效、安全、规范管理。
[摘要]税务筹划和风险防控是财务管理领域的重要研究内容,企业合理的税务筹划和风险防控机制可以提升税务管理效率与合规水平。通过科学的税务筹划,企业可以充分利用税收优惠政策,在降低税负水平的同时提高经济效益。同时,企业通过建立完善的风险防控机制,可以有效识别和规避税务筹划过程中的风险,保障企业税务筹划的合法性和有效性。本文对税务筹划进行概述,探究企业税务筹划策略,并构建完善的风险防控机制,旨在帮助企业提升税务管理水平,实现税负减轻与资金效率提升的目标。
[摘要]政府机构开展的预算绩效管理是一项复杂且系统的程序,对于优化政府部门的资金规划和使用具有重要意义。为了更好地提升预算绩效管理水平,政府机构需要及时转变落后的观念,积极采取有效措施,以推动预算绩效管理工作的顺利实施。本文从政府机构绩效管理的主要内容入手,阐述了开展预算绩效管理的重要性,分析了政府机构开展预算绩效管理存在的问题,提出了政府机构开展预算绩效管理的优化建议,包括树立完善的预算绩效管理理念、建立健全预算绩效管理制度、引入全民参与机制和第三方评估、加强预算绩效管理的信息化建设等,旨在为相关人员提供有益的参考。
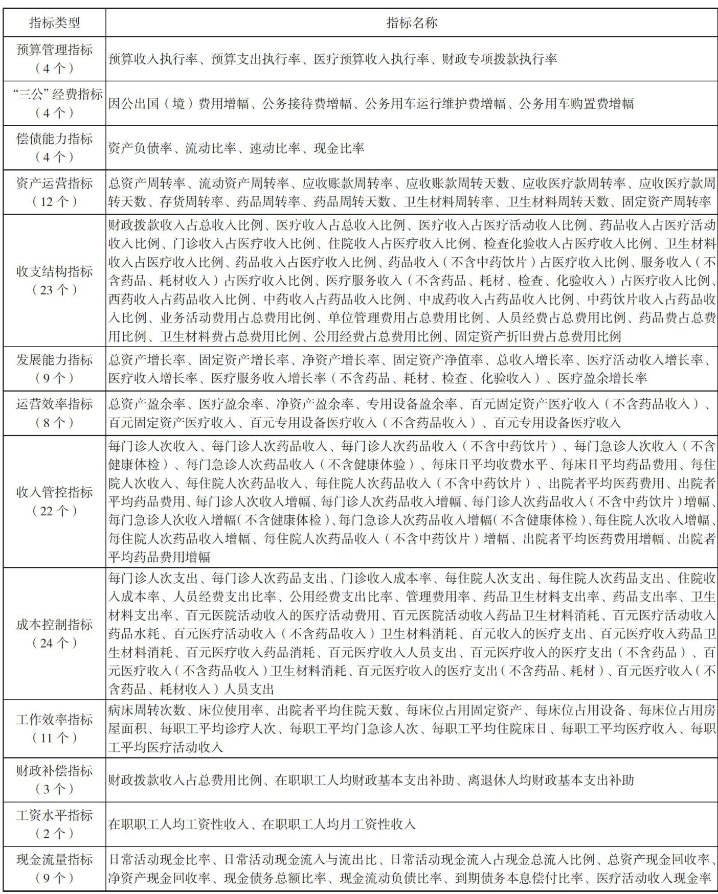
[摘要]通过分析我国公立医院财务分析指标体系建设的现状,梳理目前我国公立医院使用的财务分析指标,以业财融合理念为基础,设计适合我国公立医院的财务分析指标体系,以解决我国公立医院财务分析普遍存在的财务指标体系不完善、财务分析数据质量不高的问题。
[摘要]税务筹划是企业实现合理避税、提高经济效益的有效方式。企业通过深入研究税收法规和市场环境,可以制订更加科学合理的税务筹划方案,有效降低税负,提升风险管理能力,确保企业稳健发展。此外,税务筹划的创新可以促进企业资源的优化配置,提高资源利用效率,提高企业的管理水平。基于此,本文对企业税务筹划进行概述,分析企业税务筹划的制约因素,探索科学的创新发展策略,旨在促进税务筹划的创新发展,提高企业综合竞争力。
[摘要]在快速变化的市场环境中,企业需要不断提升自身的管理水平和风险应对能力,而内控管理正是实现这一目标的重要手段。新形势下,企业加强内控管理,通过优化内控流程、强化风险管理,在降低运营成本的同时提高运营效率,从而提高经济效益。本文解析了加强企业内控管理的必要性,分析企业内控管理现状,并探究科学合理的实践策略,旨在增强企业内控管理效能,保障企业持续稳定发展。
[摘要]税收筹划是企业财务管理的重要内容,企业应用税务筹划不仅能够降低税收成本,通过合法手段减少不必要的税务支出,提升企业经济效益,而且能够优化企业的资金配置,通过合理安排财务结构,使资金在生产经营、投资扩张等方面得到更加高效的利用,从而在市场竞争中占据优势地位。基于此,本文简述了企业财务管理中税收筹划应用的方法,解析了当前税收筹划工作存在的问题,探讨科学合理的应用策略,旨在为企业税收筹划提供科学有效的策略,提高企业的财务管理水平。
[摘要]近年来,随着数字技术的飞速发展,企业数字化转型成为提升企业竞争力的重要途径。内部控制是企业为了提高管理效率采取的控制管理措施,企业数字化转型为提升内部控制质量带来了新的契机。企业通过引入先进的数字化工具和技术手段,可实现内部控制流程的自动化与智能化,有效提高内部控制的准确性。基于此,本文对数字化转型、内部控制进行了概述,解析数字化转型背景下企业内部控制受到的影响,并提出行之有效的优化措施,旨在提升内部控制质量,推动企业高质量发展。
[摘要]会计核算属于企业财务管理的基础工作范畴,会计核算的规范性对企业经营管理水平有很大影响。企业进行规范化的会计核算能够确保会计信息的真实性和准确性,为企业管理者提供可靠的决策依据。同时,规范化的管理能提升会计核算的效率,降低企业的经营成本。基于此,本文解析了企业会计核算规范化管理的必要性,分析了企业会计核算的现状,并探究行之有效的管理措施,旨在增强会计核算管理的规范性与实效性。
[摘要]事业单位加强内控管理效果评价,能够强化对财务活动的监督和控制,保证公共资金的安全有效使用。通过内控管理效果评价,事业单位可以及时发现管理中存在的问题,进而制定针对性的改进措施,不断提升管理效能。同时,注重内控管理效果评价与提升路径,不断优化内控体系和管理机制,能够提升事业单位的自我调整和自我完善能力,为其可持续发展奠定坚实基础。本文主要阐述了事业单位提升内控管理效果评价的意义,分析当前评价中存在的问题,并提出了有效的提升路径,旨在构建完善的内控管理体系,提升内控效果评价的有效性。
[摘要]在业财融合背景下,企业财务部门的职能发生了较大的转变,其工作范围相对于以往更为广泛,涉及的工作内容也更加细致化。在这一背景下,财务分析也逐渐成为了企业对财务状况和经济效能进行评估的重要手段。企业利用财务分析不仅可以了解自身的偿债能力和运营能力,而且还能把准企业的“健康脉搏”,从而做出更加精准的决策。企业应该要明确业财融合背景下财务分析的重要性,还要对当前面临的挑战进行分析,以此为基础探索有效的财务分析优化策略,从而促进企业健康发展。
[摘要]科研院所一直是我国进行科学技术研发创新的中间力量,承担着我国很大一部分科研经费,面对如此大规模科研经费的投入使用,科研院所财务管理必须要不断提升自身思想认识,强化内部控制财会监督工作。基于此,文章在信息化深度应用的宏观背景下,探讨科研院所内部控制财会监督的优化策略,结合科研院所内部控制工作的主要特征以及信息化应用的痛点分析,从顶层架构和技术实践两个层面,提出相应的优化策略,旨在为推动科研院所内部控制财会监督的信息化建设,提升财务监督管理水平提供参考借鉴。
[摘要]在大数据技术迅猛发展及智能化应用普及等因素的推动下,企业财务管理亟须转型,工业互联网已然成为企业实现财务变革的重要抓手。本文以H公司为例,探讨了工业互联网的典型模式以及驱动企业财务变革的动因,并从业务流程的统一融合、产业链上下游的协同以及数字技术赋能的建设三个方面,详细阐述了H公司基于工业互联网的财务变革实施路径。H公司的财务变革推动了会计记录从静态向动态反映、会计核算从流程驱动向数据驱动、财务管理由节点控制向场景化协同的转变。
[摘要]在全球气候变化背景下,中国承诺2030年前实现“碳达峰”,2060年前实现“碳中和”,彰显了大国责任与担当。为实现“双碳”目标,传统以经济表现为核心的绩效衡量方法已难以适应现代投资需求,ESG(环境、社会、治理)绩效综合评价逐渐成为企业评估的重要标准。本文基于2014—2023年广东省A股制造业上市企业数据,采用基准回归模型,实证检验绿色技术创新对企业ESG绩效的影响。研究表明,绿色技术创新不仅有助于企业减少环境污染和资源消耗,还能显著提升其社会责任和治理水平,进而全面提升ESG绩效。这一发现为绿色技术创新在推动企业可持续发展中的作用提供了有力证据,对于促进“双碳”目标的实现具有重要的意义。
[摘要]随着大数据技术的快速发展,企业的财务管理逐步迈向智能化和统一化。本文深入研究了基于大数据的财务智能化如何赋能企业发展,分析了数据的规范化处理、财务数据整合与智能化共享、决策自动化等核心需求,并提出了打造统一数据平台、推广自动化流程、高效实现财务与战略融合的具体路径。借助大数据技术,企业可以提升财务管理的效率,减少运营风险,加强决策的支持力,为实现精细化的财务管理提供理论指导和实践借鉴。
[摘要]财务共享在企业流程再造、数据处理等方面有积极作用,在财务共享模式下企业优化预算管理,通过准确的预算编制和严格的预算执行,能够合理分配资源,促进战略目标的有效实现。同时,企业可以通过实时监控和预警机制,及时发现预算执行过程中的风险,并采取相应的措施进行控制,从而降低自身的经营风险。基于此,本文对财务共享模式进行概述,分析该模式对企业预算管理的影响,分析企业预算管理的现状及问题,探讨科学有效的优化路径,旨在提高企业预算管理水平,推动企业高质量发展。
[摘要]ERP环境下,制造业企业通过ERP系统能够实时掌握生产过程中的各项成本数据,及时发现并纠正成本偏差,有效控制生产成本。此外,ERP环境下的成本核算与管理模式能够为企业的战略决策提供有力的数据支持,帮助企业精准定位市场,优化产品结构和生产流程,有助于推动制造业企业的数字化转型,提高企业的智能化水平,为企业的可持续发展奠定坚实基础。基于此,本文解析了ERP环境对制造业成本核算与管理模式的主要影响,分析当前制造业成本核算中的问题,探讨科学合理的优化策略,旨在提升制造业企业的成本核算与管理质量。
[摘要]数字经济时代,数智化转型成为现代化企业转型发展必然趋势。在财务管理中,企业基于财务共享推进数智化转型,可以实现财务数据的实时处理,快速响应市场变化,优化资源配置,从而显著提高财务管理效能,促进企业核心竞争力的提升。基于此,本文介绍了财务共享模式下数智化转型的背景与意义,分析财务共享模式下企业数智化转型面临的挑战,探讨行之有效的转型策略,旨在提升企业的财务分析与决策水平,助力企业实现数智化转型目标。
[摘要]财务管理是企业经营过程中采取的重要管理手段,对于企业的生存与发展具有重要作用。为了能够提升财务管理效能,企业需要从业财融合的角度出发,积极探索有效的优化措施。本文阐述了业财融合视角下企业加强财务管理的重要意义,分析了业财融合视角下企业财务管理面临的困境,提出了业财融合视角下企业财务管理优化策略,包括建立完善的业财融合制度、构建以业务为导向的财务预算管理体系、强化业财融合系统的建设与维护、提升业财融合的实际应用功能、加强业财融合人才队伍建设等,旨在为企业提供有益的借鉴。
[摘要]业财融合是指通过将业务与财务深层次融合,实现优化资源配置。预算管理是企业财务管理的重要内容,直接关系到企业的资源配置和资金运用效率,而业财融合能够为预算管理优化提供可靠支持。在业财融合视角下,企业通过优化预算管理,可以更加科学合理地规划和使用资金,提高资金的使用效率,从而增强市场竞争力和抗风险能力。基于此,本文对业财融合与预算管理进行概述,分析了企业预算管理存在的问题,提出了具体的优化策略,旨在提高企业管理效率,助推企业稳定健康发展。
[摘要]财务共享作为一种新型管理模式受到了企业的青睐和广泛应用,随着财务共享模式的不断推进,企业开始将其与内部控制进行有效结合,以此提升财务管理水平,为企业长远发展奠定基础。本文阐述了财务共享模式下企业加强内部控制的重要意义,分析了财务共享模式下企业内部控制存在的问题,提出了财务共享模式下企业内部控制优化策略,包括加强内外部沟通与合作、建立完善的内部监督体系、加大数据安全和隐私保护投入、建立健全风险评估机制等,旨在促进企业的可持续发展。
[摘要]财务共享是企业未来财务工作主要的发展趋势,财务共享在公司财务治理中发挥着重要的作用,不仅能够优化各项资源的配置,提高财务治理工作的效率,还能提高企业防范风险的能力。因此,公司在财务治理过程中要全面落实财务共享模式的理念和方法,最大化发挥其价值和作用。本文分析了财务共享模式在公司财务治理中的重要作用,并提出了具体的财务治理的策略,旨在更好地指导公司财务治理工作的优化和改进,提高财务治理的效率和质量。
[摘要]随着大数据技术在企业管理中的广泛应用,企业财务报表审计面临着新的机遇与挑战。本文首先阐述了企业财务报表传统审计模式的特征;其次分析了大数据技术背景下企业财务报表审计风险,包括审计数据质量风险、审计软件兼容风险、审计人员专业技术风险与审计程序风险等;最后在此基础上,从建立数据质量评估体系、保障技术系统稳定运行、开展审计专业人员培训与教育以及优化审计程序等角度提出针对性的防范措施,以期为企业在大数据环境下有效进行财务报表审计提供指导。
[摘要]“互联网 + ”是新时期科技产业崛起背景下诞生的一种复合型运作模式,在农业产业中有着十分广阔的应用前景。本文以“互联网 + ”助农业产业链提质升级为切入点,分析了目前产业链发展痛点,探讨了提质升级的路径和支撑机制。内容涉及农业生产、加工、物流、销售、服务五大核心环节,综合引入了精准农业技术、全流程产品数据追溯技术、分布式仓储技术、农地云拼销售模式等高新技术模式,希望能为区域农业产业链建设完善提供借鉴。
[摘要]社交电商作为一种新兴的电子商务模式,为消费者提供了个性化购物体验,为商家创造了新的价值,也对供应链的运行方式提出了更高的要求。本文通过研究社交电商供应链的特点和存在问题,提出有效的优化策略,以期为社交电商的发展提供理论依据和创新思路。
[摘要]随着经济全球化的不断深化,跨境电商企业在国际市场中扮演着越来越重要的角色。本文介绍跨境电商发展现状及其在全球经济中的地位,分析跨境电商企业管理服务所面临的困境,提出在经贸国际化背景下,跨境电商企业应通过树立全球化视野、建立本土化管理服务策略、整合供应链管理等方式提升其管理服务水平,把握跨境电商发展的新机遇。
[摘要]国际物流面临着距离远、路径长等诸多难题,构建信息化平台可以提高物流运输管理效果,实现更加安全、快捷的跨境物流。本文基于国际物流需求,提出国际物流信息化平台构建原则以及逻辑架构,并主要分析了物流调度模块、仓储管理模块、信息安全保护等功能设计,最后提出相关平台集成策略,以期能为相关工作者提供参考与帮助。
[摘要]城投公司在推进城市化发展过程中发挥出了重要的作用,在地方经济发展过程中扮演着重要的角色。但是随着经济形势的转变,城投公司所拥有的发展机制已经与现阶段的经济环境产生了差异,矛盾日益凸显。所以,必须重视城投公司转型发展,确保城投公司在地方经济发展的积极作用。本文基于城投公司转型发展情况,总结了城投公司转型发展过程中所遭遇的问题及其原因,并提出策略建议,以期为城投公司的发展提供参考和借鉴。
[摘要]本文深入分析了金融科技优化视角下商业银行发展现状,并阐述了金融科技在商业银行风险管理中的优化作用,提出做好客户数据收集和整理、提高风险管理水平,加强信用风险管控、落实普惠金融,建立操作风险数据库、事前预警操作风险等风险管理优化路径,以期提高商业银行风险管理水平和风险防控能力,实现金融科技赋能商业银行转型发展。
[摘要]在供给侧结构性改革的大背景下,保险业是金融市场上供给侧结构性改革的重中之重。随着近几年新型冠状病毒、诺如病毒、甲型流感病毒等的肆虐,人们更关注自身身体健康,对商业健康险的需求逐渐增大,对商业健康险的创新需求也在日益增强。随着改革的不断深入,商业健康保险的问题也越来越突出,如产品的创新性不足和服务保障力度不够等。本文充分利用供给侧结构性改革的背景,归纳了国外商业健康险的先进经验,结合我国现阶段经济社会的发展情况,寻求我国商业健康险发展的途径。
[摘要]为了探究汽车产业集聚对区域绿色创新效率的影响程度和路径,本文采用超效率SBM模型和固定效应模型,基于2013—2022年的汽车行业和区域数据,实证检验了集聚对创新效率的影响。研究结果表明,样本期内汽车产业集聚抑制了区域绿色创新效率的提升,并对该结果进行了稳健性检验。异质性分析发现,汽车产业集聚对东部地区和低集聚水平地区的绿色创新效率具有更强的抑制作用。机制分析表明,汽车产业集聚的拥挤效应超越了集聚效应,且集聚更多地引发资源配置流向资本或其他要素,使技术进步的提升被削弱。
[摘要]随着中国工业化和城镇化进程加快,乡村旅游越来越火热,许多地方政府希望依靠大力发展乡村旅游带动乡村振兴,然而在乡村旅游的发展进程中存在诸多问题。本文选取江西省Y县为研究案例,通过实地调研及访谈等方式了解Y县乡村旅游发展面临的困境,分析造成县域乡村旅游发展困境的原因,并针对这些原因提出相关的策略建议,以帮助Y县乡村旅游发展走出困境,充分利用现有资源,发展旅游业,带来更好的经济效益和社会效益。
[摘要]当今时代,数字经济在世界范围内迅猛发展,促使旅游业格局发生显著变化。本文选取山西省作为研究对象,全方位探究数字经济与旅游产业的关系。通过构建数字经济与文旅产业两个系统的协同发展指标体系,运用熵值法和耦合协调模型对2015—2023年山西省全省和11个地级市进行协同发展水平测定,研究结果显示,山西省数字经济与文旅产业的融合状况正逐步改善,但整体仍处于发展中期,数字经济对文旅产业的潜在价值尚未完全释放。针对这一情况,文章针对性地提出优化方案,期望助力山西省数字经济与文旅产业实现更有深度、更高效的融合发展。
[摘要]本文梳理了物流工程传统模式中存在的问题,探讨了基于CDIO模式的线上线下混合模式的改革研究,构建了基于该模式的内容、目标、师生角色和评价体系。实践证明,将该模式引入物流工程后,能够提升学生自主研学能力、解决问题能力和团队合作精神。
[摘要]在区域产业迅猛增长的背景下,高职院校的教育内容需与产业需求相对接。本文基于OBE(成果导向教育)理念,构建了一套适应区域产业需求的适配模型。通过对产业需求与学院专业课程配置的契合度进行分析,提出了一整套以产业需求为核心的设计方案。结合仿真分析,证实此模型具备实用性。研究结果显示,该模型有助于提高教育质量及增强学生的职场竞争力,为高职院校优化专业设置与课程体系提供了理论依据和实践指导。
[摘要]会议是现代组织制定决策、商议咨询、沟通交流的重要机制,可以起到解决问题、建立关系、提升能力等多重效果。然而,不少会议却是低效甚至是无效的,不仅浪费时间和精力,而且给组织带来负面影响。本文对高效会议及其价值进行了阐述,并对如何实施高效会议的关键点,包括“精心准备”“有效引导”以及“跟进落实”进行了逐一探讨。
[摘要]小米公司自2010年成立以来,凭借其“性价比高、创新性强”的产品策略,迅速在全球市场,尤其是中国市场取得了显著成就。作为一家以智能手机起步的科技公司,小米不仅在智能手机领域占据了一席之地,还成功将其业务扩展至智能硬件、互联网服务、人工智能以及全球市场等多个领域,逐步形成了一个多元化的产业链。然而,随着全球市场竞争的不断加剧,小米面临的外部环境和内部挑战日益复杂。本文以SWOT分析法为基础,对小米公司的内外部环境进行全面剖析。通过分析小米公司所具备的核心优势、面临的内在劣势、外部机会以及潜在威胁,为小米公司提供基于实际数据和深入分析的战略建议,并以此为公司在经济决策中提供务实的战略指导和建议,帮助公司在激烈的市场竞争中进一步提升其市场竞争力。
[摘要]响应“十四五”出版发展规划,通过主题出版“走出去”向世界展示中国智慧、中国力量,在新时代更好地塑造可信、可爱、可敬的中国形象。“十四五”规划将“做强做优主题出版”作为一项重要任务提出来,就是要求吉林科学技术出版社深耕出版主业,以精品主题出版、科技出版为着力点,充分运用已有的版权贸易优势,探索出一条适合自身发展、具有鲜明特色的新时代主题出版“走出去”道路。
[摘要]随着大数据技术的快速发展,数智化转型已然成为企业未来发展建设的趋势。本文首先分析了大数据时代的背景与意义,探讨了太谷玛钢厂的发展现状,通过分析大数据时代太谷玛钢厂发展中面临的挑战,提出太谷玛钢厂数智化转型路径以及保障措施。
[摘要]随着企业计算机信息化管理的深入发展,大数据应用的价值日益凸显。本文以企业计算机信息化管理中的大数据应用为研究对象,深入分析了企业在跨系统数据标准不统一、增量数据同步延迟、历史数据不清晰等方面的问题,并提出了三层大数据采集与整合框架、分层递进的分析模型框架,以及“技术—业务—管理”三位一体的实施框架。在应用层面,从运营管理、系统运维、流程优化到决策支持,进行了全方位实践应用,形成了一套完整的企业计算机信息化管理大数据应用体系。
[摘要]在数字化转型背景下,石油企业作为国家能源支柱产业,正加速推进信息化管理体系的构建与优化。多数企业已建立以ERP为核心的信息化系统,涵盖财务、采购、生产、销售等环节,实现数据集中与流程自动化。但存在企业级架构设计缺失、数据资源规划不完善、业务流程管理标准化缺失及IT治理结构不完善等问题。为此,本文提出从基础设施层、数据管理层、应用服务层及安全保障层四个方面进行体系构建,并强调优化策略,如加强基础设施建设、提升数据管理水平、优化业务流程、加强风险管理和培养信息化人才等,以期推进石油企业的快速发展。
[摘要]在当前工程管理深化改革不断推进的背景下,CDIO(Conceive-Design-Implement-Operate)模式凭借其强调实际操作、综合能力培养等的优势,逐渐成为全球工程管理改革的主流方向。本文基于CDIO导向下的“三情境”工程管理改革理念,结合工程招投标实训的实际需求,系统阐述了相应的改革策略。通过将真实工程项目贯穿于课堂的全过程,注重学生跨学科融合、创新能力培养和团队协作能力的提升,本文提出的改革策略不仅提升了学生的实践能力与综合素质,更为工程管理改革提供了有益参考。
[摘要]“十四五”以来,某电网企业高度重视数字化转型,加大数字化建设投入。针对数字化项目管理存在的问题,该公司基于“业数融合”方法论,对数字化项目管理体系进行了优化,包括优化组织架构、完善项目建设全过程管理流程、丰富技术支撑手段等方面,使公司数字化项目管理质效得到极大提升。
[摘要]多元化经营是国有文化企业优化业务布局、提高经营管理水平、增强市场竞争力的重要举措。文章以国有文化企业的代表企业H集团为研究对象,重点分析H集团实施同心圆多元化战略的背景与特征,阐述H集团经营存在的问题与风险因素,提出通过搭建内部资源交易平台、建立市场拓展联动机制、实行全面预算管理等措施,优化企业多元化经营,有效防范经营风险,旨在为国有文化企业多元化经营优化经营思路与管理策略提供参考。
[摘要]随着信息技术的飞速发展,企业开始借助先进技术创新运营模式,寻找数字化转型路径,在这一趋势下,企业人力资源管理也需要通过创新实现发展。本文首先界定了人工智能与企业人力资源管理等相关概念,在梳理学界对上述问题研究概况的基础上,分析了人力资源管理的数字化转型对提升企业竞争力、优化组织结构和促进人才发展等方面的重要作用。针对当前企业所面临的人力资源管理数字化转型意识不强、技能需求与人才供给不匹配、传统人力资源管理模式僵化以及组织文化转型与价值观重塑难等问题,提出了加强员工数字化技能培训和人才储备,推动人力资源管理模式创新与升级,培育适应数字经济的企业组织文化等优化路径,旨在为企业在数字经济时代优化人力资源管理提供有益的参考。
[摘要]在新经济背景下,现代企业面临的市场竞争越发激烈,要想在激烈的市场竞争中确立领先地位,就要改变领导模式,通过家长式领导驱动员工主动变革,从而提高生产质量和效率,强化市场竞争力。基于此,本文简要分析了家长式领导与主动变革行为的内涵,然后采用实证的方式,分析家长式领导对员工主动变革行为的影响。研究结果表明,企业在实践家长式领导模式的过程中,适当增强德行领导行为与仁慈领导行为,减少威权领导行为,可促进员工的积极主动变革,推动企业的创新发展。
[摘要]本文探讨了人工智能背景下企业人力资源管理的数字化转型策略。首先,分析了数字化转型的必要性与紧迫性,指出随着技术发展和市场竞争的加剧,企业必须借助数字化手段提升人力资源管理效率。其次,列举了数字化转型过程中面临的挑战,包括缺乏战略思维、技术选型难题、数字化人才短缺以及数据安全与隐私保护问题。最后,提出了针对性的转型策略,即制定明确的战略规划并强化数据治理思维、积极引入先进的数字化工具和技术、培育和引进优秀的数字化人才,以及加强数据安全与隐私保护措施。这些策略旨在帮助企业顺利推进人力资源管理的数字化转型,提升管理效能和竞争力。
[摘要]新时代背景下,对企业人力资源管理工作提出了新的要求,传统的人力资源管理模式已经无法适应新时代企业发展的需要。如何应对激烈的市场竞争,快速适应市场变化,是企业人力资源管理的关键。本文基于企业人力资源管理创新的重要性,探讨了企业人力资源管理创新路径,提出人力资源管理的新理念、新模式,发挥人才招聘选拔、培训、绩效管理、薪酬体系、劳动关系管理的价值,提升企业的市场竞争力。
[摘要]事业单位作为政府机构,是以公益性服务为目的,以国家机关为组织形式的社会服务组织,在社会发展中担当着重要角色。本文探讨了数字经济时代背景下事业单位人力资源配置的变革与创新,深入探究了事业单位人力资源发展现状,提出数字化转型背景下事业单位人力资源配置优化方案,以及实施人力资源配置数字化转型中的保障措施,以期为事业单位人力资源配置数字化转型提供参考,提升事业单位人力资源管理水平,推动事业单位的可持续发展。
[摘要]当今社会处于数字化转型的浪潮之中,政府部门作为公共事务的管理者,也面临着数字化转型的必然要求。人力资源管理服务作为政府治理的关键环节,其传统模式在适应新环境时面临着信息获取与处理效率低、资源配置灵活性差等问题。基于此,本文首先分析了数字化转型对政府人力资源管理服务创新的重要意义,其次剖析了政府人力资源管理服务存在的问题,最后有针对性地提出创新策略,如构建数字化人力资源管理平台、利用大数据优化人力资源配置、引入人工智能技术提升服务效率、建立灵活多样的人才激励机制等,旨在提高数字化转型进程中人力资源管理服务质量和水平。
[摘要]在新质生产力背景下,高素质人才培养工作需树立现代化教育理念,采用数字化、创新化的教学模式,迎合时代发展潮流,实现培养体系、内容、方式等方面的全面改革。在具体实施期间,需积极培育现代化战略性新兴产业,如电子信息等,为高素质人才数据素养培养助力。对此,本文针对新质生产力背景下高素质人才数据素养能力模型构建及实践路径展开分析,有效升级培养模式,逐步培养高层次创新型人才,进而促进高素质人才培养实现高质量发展。
[摘要]本文借鉴成果导向教育(OBE)理念,设计了一种基于OBE的工商管理复合型人才培养模式,旨在提高学员的学习效果和获得感,为社会输送复合型工商管理人才。OBE理论在MBA教育中具有战略价值,与MBA应具备的核心素养高度契合,能够帮助复合型人才适应复杂多变的商业环境、理解技术革命重塑商业逻辑、响应教育体系的时代需求和社会变革。同时,本文提出了基于OBE理论的MBA复合型人才培养模式的构建与实施路径,为国内MBA培养模式改革提供了实践参考。
[摘要]高校辅导员作为开展大学生思想政治教育的骨干力量,其绩效考评体系的科学性直接影响队伍职业化、专业化发展成效。本研究系统剖析当前考评体系在目标定位、内容设计、主体结构等方面存在的问题,构建以360度考评法为框架、关键绩效指标(KPI)为核心的立体化评价模型。研究通过多级主体协同、体系化指标构建、差异化量表设计及全周期结果应用,形成“评价—反馈—提升”闭环,为高校辅导员队伍建设提供理论参考与实践路径。
[摘要]在数字技术与高等教育深度交融的时代语境下,高校人力资源管理正经历深度重构与范式转型。本研究立足信息化发展的时代坐标,系统剖析技术赋能对高校人力资源管理产生的双向影响,从管理理念革新、模式迭代、方法升级三个维度构建创新路径,并围绕基础设施优化、系统整合开发、制度体系完善、组织能力建设等实施层面提出针对性策略。本研究致力于为高校打造适配数字时代特征的人力资源管理体系提供理论参照,助力推动高等教育治理体系与治理能力现代化进程。
[摘要]在人工智能深度重塑教育生态的时代浪潮中,教师数字素养的培育与测评成为提升教育质量、推动教育创新的关键。本文旨在探讨如何在该背景下构建一套科学、全面的教师数字素养测评体系,并以此为基础,设计并实施一种高效的人才培养模式。通过深入剖析人工智能技术对教育生态的影响,本文提出了一系列创新策略,旨在强化教师的数字技能、提升其教育理念,进而培养出适应未来社会需求的具备前沿数字素养与创新能力的复合型人才。
[摘要]吉林省冰雪旅游产业快速发展背景下,人才供给结构性矛盾凸显。本文基于产业调研数据,分析冰雪旅游产业链各环节(资源开发、运营管理、服务接待)的人才需求特征,揭示当前人才供给在数量、结构、素质等方面与产业升级的不匹配问题。研究提出构建“政策引导—企业主体—市场配置”的三维协同机制,通过完善职业标准、强化产教融合、培育新兴业态人才等路径,提升人才供给与产业需求的适配度,为吉林省冰雪旅游高质量发展提供人力资源支撑。
[摘要]政府数字化转型是提升政府公共服务效率和治理能力的重要手段,但在推进过程中面临诸多挑战。本文基于政府数字化转型的背景,分析了政府数字化转型对于提升服务质量和效率、增强治理能力和透明度、促进社会包容与公平的意义,探讨了政府在转型过程中面临的困境,并提出了相应的对策,一是加强技术标准化和数据安全措施,推动系统的集成与数据保护;二是推进组织改革,培养数字化人才,提升技术应用能力;三是改善数字基础设施,普及教育和培训,确保不同地区能够平等享受数字化服务。通过这些对策,有助于政府有效应对数字化转型中的挑战,推动公共服务和治理能力的提升,实现可持续发展。
[摘要]在数字政府建设过程中,为了适应信息化发展,提升安全管理能力,提高政府管理效率,产生了统一身份认证平台的建设需求,实现政务信息系统统一身份认证是推进数字政府系统整合的必然前提。本文以S市Y区统一身份认证平台为案例进行分析研究,首先分析统一身份认证平台建设的功能性和非功能性需求,其次梳理平台建设方案的设计思路、总体架构和平台功能,最后总结了案例实践的推广成效和创新价值。
[摘要]基本公共卫生服务是纵深推进“健康中国”战略的重要举措,其服务质量关乎我国医药卫生体制改革,须加强对基本公共卫生服务的重视。基于此,本文选取财政投入为切入点,围绕基本公共卫生服务展开研究,总结归纳现阶段基本公共卫生服务财政投入存在的问题,并根据现有问题有针对性地提出有效对策,以供参考借鉴。
[摘要]随着大数据技术的不断发展,其在教育领域的应用日益广泛。本文首先分析了高校学生个性化管理的四大需求:学习需求的精准匹配、心理健康的动态监测、职业规划与就业指导及生活管理与服务的优化。其次,提出了相应的管理策略,包括利用大数据分析推荐个性化学习路径,实时监测并干预学生心理健康状况,提供精准的就业指导与服务,以及实现个性化的生活管理与服务。通过实施这些策略,可以有效地满足学生的个性化需求,提升其学习与生活体验,促进高校教育质量的全面提升。
[摘要]研究生双导师制作为培养高层次人才的重要模式,近年来被广泛应用于国内高校。然而,在具体实施中,双导师制依然存在诸多亟待解决的现实挑战。本文通过分析双导师制的现状与问题,从制度优化、导师协同、学生主体性以及评价机制四个维度,提出了提升双导师制运行效能的策略建议,以期为研究生培养机制的改革与创新提供理论参考与实践指导。
[摘要]在数字技术飞速发展的背景下,公共管理实践评价体系的构建逐渐成为重要的研究方向。基于此,本文从公共管理实践评价体系的概述入手,分析数字技术对公共管理实践评价体系的赋能现状,并提出构建科学、系统和高效的评价体系的策略,旨在促进公共管理实践评价的现代化和信息化发展。
[摘要]针对高校计算机实验室普遍存在的问题,以新发展理念为引领,构建“纵向反馈、横向协作”的实验室安全管理责任协同机制和“以坚守安全为底线”“以教研需求为中心”“以开放共享为宗旨”的实验室循环化运行机制,形成“三位一体式”实验室安全管理长效机制,以此建设 *D+3Si ”实验室安全运行管理平台,规范实验室管理、营造绿色实验环境、减少安全问题,实现实验室的安全开放共享。
[摘要]内部退养制度是我国社会保障体系的重要组成部分,既有利于保障职工在法定退休年龄之前的生活,也有利于促进企业优化人员结构。对企业而言,聘用和解雇高龄劳动者的成本均会有增加。面对渐进式退休改革方案,企业需做更多准备。如果企业仍继续执行内部退养制度,那就必须考虑如何调整原有内部退养制度,使其既能满足企业用工计划与用工管理要求,又能满足职工弹性选择提前退休的要求,维持企业与员工之间的和谐关系,避免将来产生退休方面的争议。
[摘要]“全面、及时、准确”的人事数据有助于提高工作效率、提升服务质量,为科学决策提供依据,为人才培养提供借鉴,为高校战略发展提供支持。人力资源管理服务信息化平台作为人事数据的主要载体,覆盖面广、数据准确、动态更新、多方共享,是实现人力资源数字化的基础和保障。本文首先总结了人力资源管理服务信息化平台建设的意义,其次介绍了多种平台数据维护和管理的方法,并提出高校在信息化建设方面的工作方向。
[摘要]在智慧医院建设过程中,档案管理面临顶层设计缺失、与决策关联度低、人才意识有待转变等问题。本文分析了智慧医院档案管理的特点,剖析了当前存在的问题,并从加强战略规划、深化数据价值挖掘、培养复合型人才等方面提出了推进智慧医院档案管理发展的对策建议,以期为智慧医院建设提供有益参考。
[摘要]本文探讨了AI在电影制作中的应用现状、带来的机遇与挑战,以及未来的发展。随着AI的快速发展,对社会的生产生活方式都产生了巨大的影响。在电影创作过程中,AI在剧本创作、剪辑制作、视频生成、布景、特效、虚拟角色创作以及修复环节的应用,对传统电影行业造成了巨大冲击。AI高效的工作模式,为电影制作人提供了新的思路和方法,极大地提高了工作效率。在未来的电影创作中,AI将凭借其高效、智能、精准的优势被广泛应用。
[摘要]ChatGPT等大型语言模型工具的推出引起了学术界的热烈讨论,国内外知名期刊先后发表针对大型语言模型工具的相关声明。本文从大型语言模型的发展历程、基本原理和应用领域出发,基于管理与组织研究视角,从研究想法的形成、文献综述、数据选择与处理以及研究框架设计四个方面,分析大型语言模型给管理与组织研究带来的机遇与挑战。旨在抛砖引玉,吸引更多的专业学者探究大型语言模型可能对管理与组织研究领域产生的重大变革,同时,为相关从业人员更好地认识和利用大型自然语言模型提供有益的参考和借鉴。
[摘要]本文聚焦于AIGC技术在新媒体运营中的创新融合与实践应用,通过深入剖析AIGC技术与新媒体运营的结合点,包括数据驱动的内容策划与优化、智能推荐算法的应用与实践以及自动化营销与用户互动等方面,提出了一系列切实可行的实践应用策略,如构建数据驱动的运营体系、利用AIGC技术模拟新媒体运营环境等,旨在为新媒体运营改革提供新思路。
[摘要]为满足人工智能时代市场营销领域数字人才发展需要,有效应对数字技术所带来的社会变革,加强市场营销内容优化和人才培养成为市场营销重点关注的议题。针对市场营销人才需求和专业转型发展的现状,数字赋能市场营销核心内容成为改革创新的重要途径。通过数字赋能市场营销核心内容的目标、内容、案例和方法,提高学生学习的效率和效果。本研究以服务数智社会发展为宗旨,以提升人才培养质量和解决实践难题为目标,通过优化学习环境、提升教学效果、结合多元理论、应用虚实场景、依托数字平台、创新评价方式等,全面赋能市场营销核心内容,促进市场营销核心内容体系的优化和创新。
[摘要]本研究聚焦于云桌面技术在高校计算机机房智能化管理领域的应用,旨在解决传统机房管理资源利用低效、管理维护复杂、数据安全隐患及教学体验不佳等问题,改善高校信息化教学环境。研究采用理论研究法分析了应用云桌面技术的高校机房管理状况。研究结果显示,云桌面技术通过集中管控与动态调配计算资源,显著提升了机房资源利用率;管理员可远程管理用户桌面,极大简化管理流程;高级加密和精细访问控制有力保障数据安全;师生能够便捷访问桌面,获得个性化教学与科研支持。不过,该技术在应用初期存在部署成本较高、对网络稳定性要求严苛等局限。本研究为高校推广云桌面技术提供实践参考,助力机房管理迈向智能化。