[摘要]在社会主义初级阶段,铸牢中华民族共同体意识是实现中华民族伟大复兴的重要基石。自新中国成立以来,中国的发展历程都属于社会主义初级阶段这一历史范畴。如何在社会主义初级阶段视域下推进铸牢中华民族共同体意识工作,成为具有重要意义的时代命题。马克思主义的民族思想开辟了中国各民族平等联合团结的新境界,奠定了中华民族共同体意识的理论基础,社会主义初级阶段是民族团结进步事业不断巩固、铸牢中华民族共同体意识不断落地生根的阶段。铸牢中华民族共同体意识是一项长期的系统性工程,要尊重规律、滋养人心、脚踏实地、久久为功。深入分析社会主义初级阶段铸牢中华民族共同体意识的现实挑战,提出社会主义初级阶段推进铸牢中华民族共同体意识的实践方略,需深刻认识社会主义初级阶段民族发展的内在规律,立足社会主义初级阶段的最大实际和多民族国情,持续拓展铸牢中华民族共同体意识的工作内涵,通过巩固基础、聚焦重点、破解难题,推动形成长效发展机制,为中华民族伟大复兴奠定精神根基。
[摘要]纪实影像作为文化传播的重要载体,凭借其融合历史记录与艺术呈现的独特影像本体性,成为诠释与传播意识形态的关键媒介。中央广播电视总台系列纪录片《共同的符号》运用影像修辞语法与认同叙事策略呈现中华民族共同体意识。从罗兰·巴特等学者搭建的影像修辞学体系,看该片对特写、插入、并置、比喻等影像辞格的运用,通过聚焦民族物象之美、延伸民族历史叙事、表意民族多元一体、营造民族精神意蕴等路径深描中华民族共同体意识呈现的修辞元素。基于保罗·利科的“叙事认同”理论,该片以微观叙述、写实叙事诗性表达、他者镜像投射、跨时空书写等策略,将个体经验与集体记忆相联结,编织中华民族共同体意识话语。影像修辞与认同叙事之间存在着一种互构机制,在有机配合下强化了中华民族共同体的意识形态询唤。
[摘要]新质生产力是新时代推动党的民族工作高质量发展、讲好中华民族共同体故事、传播中华民族共同体意识的重要引擎。高科技、高质量、高效能的新质生产力赋能中华民族共同体意识传播方式转型、传播内容优化、传播效果升级,具有稳固政治意识、激活身份意识、凝聚文化意识的重要价值。应当推动新质生产力赋能中华民族共同体意识传播的具体实践,促进意识形态传播的虚实交融、民族集体记忆的数字形塑、中华文化符号的智媒建构,以政治、身份、文化领域的传播合力铸牢中华民族共同体意识。
[摘要]党的十八大以来,习近平总书记高度重视教育数字化发展,就推进教育数智化、可及化、物联化作出了一系列重要论述,这一系列重要论述为高校构建铸牢中华民族共同体意识数字化“三全育人”学习应用场景,助力教育创新改革释放新增长极,提供了双向“人 + 机"认知性智能互动学习模式新场景,为科技多元、技术多向开辟了新赛道。在理论教学中,应推进中华民族共同体知识体系、话语体系的数字化表达,发挥AI在见物、见人、见精神上更加具象、生动、趣味的作用;在实践育人中,彰显“数”的智效,在学科建设上,凸显“合”的聚能,在课堂预判上,拓展“导”的引向,在课堂讲授上,创新“串”的集成,在教学评价上,提升“实”的成效,在宣传教育上,发挥“智”的矩阵。数字场景和智能体验成为高校践行好铸牢中华民族共同体意识“三全育人”工作的新内容和新范式,实现了教育与数字的深度融合,推动了从单向技术工具到多元场景体验的跃迁,释放出全新的育人效能。
[摘要]高校教师是铸牢中华民族共同体意识教育的关键力量,肩负着重要的使命和责任。当前学术界对育人主体尤其是教师主体的论述多停留在静态要素的描述,对其内部要素结构的动态阐释缺乏深入分析。基于此,从秩序理论出发,构建高校铸牢中华民族共同体意识教育的主体秩序理论框架,在这一理论框架中,以主体秩序要素为基础,包括认知建构的育人主体维、情感生发的育人主体维、行为塑造的育人主体维;以主体秩序结构为核心,包括计划秩序、自发秩序、自然秩序;以主体秩序功能为优化目标,包括合目的性、合规律性、合主体性,最终指向铸牢中华民族共同体意识。这一理论框架的落实应进一步把握认知建构、情感生发与行为塑造的辩证关系,探索初级阶段、中级阶段、高级阶段层级递进的内在规律及系统推进计划秩序、自发秩序、自然秩序的一体化构建进程,为相关教育实践提供理论支撑与路径指引。
[摘要]当前铸牢中华民族共同体意识的研究正从宏观视域转向对特定人群与特殊场域的聚焦,边境口岸作为对外窗口,是多元文化交汇的“十字路口”,肩负铸牢中华民族共同体意识与国际传播的双重任务。以磨憨口岸为例,着眼于口岸中语言符号及非语言符号的叙事实践,通过扎根理论深描边境口岸的国家与民间叙事,揭示边境场域中铸牢实践的叙事张力与调适逻辑意义重大。当前的符号叙事在强化国家主权象征、凝聚跨境民族情感认同方面成效显著,但其符号叙事效果存在“对内凝聚”与“对外辐射”的传播错位。因此,需要构建兼顾官方与民间两个主体相互赋能的边境符号场域,通过符码创新构建起“符号可识别-场景可沉浸-价值可内化”的传播路径,在话语实践层面平衡意识形态安全与边疆文化开放性的动态关系,以此实现边境治理中共同体意识培育的精准化与长效性。
[摘要]清代西域诗作为诗歌史上浓墨重彩的一笔,作者之多、诗歌之盛、地域之广、题材之丰富都远超前代。受清朝空前“大一统”的政治格局、尊孔崇儒的文化环境、经世致用的学术风气、人口大规模迁移与流动以及多族群交错分布的新格局等多重因素影响,清代西域诗较之前代呈现出鲜明的纪实性、多元性、交融性等特点;同时承载着延续了两千多年的中华优秀传统文化中的天下一统、兴亡有责、民为邦本、家国同构等丰富文化内涵,体现出清朝各族群在交融过程中对中华优秀传统文化的吸收和认同。通过清代西域诗所蕴含的“大一统”国家观、“华夷一体”族群观以及“家国相依”伦理观,可以阐释“大一统”理念的意蕴及其对中华文明统一性的深刻影响。由此观之,“大一统”思想已成为清朝各族群共同遵奉的价值理念,在促进清朝国家统一、族群团结、文化融合等方面发挥了重要作用,不仅加深了各族民众对中华民族共同体的认同感和归属感,而且进一步推动了中华民族从“自在”走向“自觉”。
[摘要]文化是一个国家、一个民族的灵魂。铸牢中华民族共同体意识是新时代民族工作的主线,必须高度重视文化的作用,并培育自己的文化主体性。因此,基于唯物史观与唯物辩证法,系统探讨中华民族文化主体性与中华民族共同体意识的互构逻辑具有重要意义。一方面,文化主体性在本体论上源于文化基因历史传承,认识论上体现多元文化互动中的主体性再生产,实践论上彰显为对文化创新的能动选择,这些维度共同构成中华民族共同体意识的深厚文化根基。另一方面,中华民族共同体意识的历史生成凝结于“大一统”政治文化空间的整合、危机应对共同体的强化及共享文化符号的意义凝聚,为文化主体性提供了实践场域与历史确证。中华民族文化主体性与中华民族共同体意识通过双向建构实现互促共生,即文化主体性以“五个认同”和核心价值提供共同体精神内核与价值引领;中华民族共同体意识则通过国家建构、制度安排及文化实践等方式巩固强化文化主体性。此互构在一元主导与多元共生动态平衡中展开,为构建中国特色民族理论体系、深化共同体意识提供学理支撑与实践启示。
[摘要]在“一带一路”的宏阔视域中,丝绸不仅是物质符号,更是文化符号,承载着跨越时空的文明交流意义,并深度融入全球生产生活实践之中。从符号学与影视传播理论视角出发,丝绸文化以其独特的历史积淀与艺术价值,在“一带一路”语境中表现出独特的符号表征形态,丝绸文化及其所蕴含的丝路精神与人类命运共同体理念交相辉映,共同织就“美美与共”的文化华章。丝绸文化纪录影像凭借多维视角与共情叙事,透过不同的传播策略,联结人类共同记忆,塑造跨文化传播的情感纽带,将丝绸符号转化为文明互鉴的传播载体,生动映现出世界文明交融互鉴的宏阔图景。丝绸文化兴于丝绸之路的经纬交织,繁荣于“一带一路”的时代拓展,既承载千年文脉的历史荣光,又在当代文明互鉴中焕发新生。作为世界文明对话与交融的智慧结晶,丝绸文化影像联延“一带一路”发展倡议,在纪录影像的呈现与传播中被深度开掘,彰显其独特的文化价值和时代意蕴,为“一带一路”建设提供文化支撑,助力其行稳致远、历久弥新。
[摘要]新质生产力为非遗“再媒介化”提供了新的理论视角与实践指向,为新时代非遗传承与发展注入新动能。从内在逻辑看,新质生产力以新的生产技术突破、新的生产要素组合和新的生产业态融合,为非遗再媒介化提供技术驱动力、话语拓展力和媒介意识重塑力,而非遗为新质生产力的培育提供文化内驱力,有利于打开新质生产力的人文空间,二者在发展目标、前进动力和价值取向上有着高度契合的“承故鼎新”,形成技术赋能与文化反哺的双向互动机制。因此,在实践向度上,要以新质生产力的深入发展为契机,遵循“数智技术驱动-生产要素重组-业态空间重塑”的三维路径,提升数智化技术应用效能,探索非遗再媒介化的“新形态”;加快推动生产要素优化重组,拓展非遗再媒介化的“新话语”;打造业态融合多维空间,重塑非遗再媒介化的“新认知”,从而助推非遗的高科技保护、高效能传承和高质量发展,为数智时代破解技术异化困境、构建“技术-文化”多元共生的人类文明新格局贡献东方智慧。
[摘要]清代边疆治理重视因地制宜的推行文教,以增强边疆精英的国家向心力。清代在云南临安(今建水)举行的“毕摩会考”是模仿科举制度,以考试认定毕摩资格与级别的人才选拔模式。改土归流后,原来处于佐政地位的毕摩丧失了显赫的政治地位,而地方官员受制于语言不通,也需要愔熟当地事务的“助手”协助推行政令。在此情况下,一些毕摩为获得官府认可与优待参与“毕摩会考”,清政府也借此掌握毕摩资格的认定权,进而利用毕摩在当地社会中的身份与影响,使其成为推行政令的得力“助手”,从而推进了边疆治理。临安毕摩会考作为清代边疆治理中的一项重要创新,体现了在“因俗”基础上的“治”,反映了国家与地方之间的政治互动,成为国家力量深入边疆的重要标志。这一制度推进了清政府对西南边疆的治理,促进了民族间的交往交流交融,巩固了王朝的“大一统”秩序。
[摘要]姚莹清嘉庆时期与松筠交游过程中,敏锐地捕捉到东南海疆前沿域外国家的异动因素,凸显其中华民族的边疆危局意识。姚莹身处东南海疆中外交汇的历史环境,与松筠交流西北史地便显现海外世界的眼光,形成异于祁韵士和徐松所代表的传统西北史地学的东南路径。姚莹多年的东南海疆游幕和治理经验,以及对西北政情的持续关注形成世界视野中边疆危机的全局观察,彰显清朝整体国家疆域观。姚莹西北史地研究中“内忧”和“外患”的思虑推动其准确预判边疆形势,对于反思清王朝“大一统”的陆海疆域治理极具启迪意义。姚莹与松筠的交游不仅是个人之间的情感互动,也是东南海疆学术视野与西北边疆治理实践的深度碰撞。姚莹的西北史地学走在晚清大变局的前沿,超越族群与地域的差异,提出凝聚“大一统”陆海疆域的时代方案,构建了中华民族共同体的空间结构,对推进中华民族共同体建设具有启示价值。
[摘要]以创新为底色的新质生产力对民族地区实现高质量发展具有突破与变革的方法论意义,对其实现民族共同繁荣发展,铸牢中华民族共同体意识具有现实意义。结合新质生产力的内涵和先进性特征,分析得出民族地区发展与新质生产力内核具有一致性的数字经济是其结合自身发展特点和需求因地制宜地形成新质生产力的重要途径。基于发展增长理论,具有艮好关联效应的主导性产业形态的数字经济对推动民族地区发展增长和形成新质生产力具有产业优势和产业价值,构建了民族地区非对称发展增长优势。同时,新质生产力激发民族地区数字经济高质量发展新动能,形成良性互动机制。基于此,民族地区发展数字经济形成新质生产力要促进数字新基建内涵式推进与民族地区数字经济动能开发,支持数字经济产业调适民族地区新型生产关系,引导数字经济生态激活民族地区新质态生产要素。在“经济共生-科技交流-人员互动”培育新质态生产要素过程中不断深化交流交往交融程度,铸牢中华民族共同体意识。
[摘要]我国边疆地区是各民族共居的地区,推进边疆民族地区民族团结在中华民族共同体建设的大局中具有重要意义。同时,水利移民是我国移民群体的重要组成部分,民族地区的水库移民村落具有多民族混居的特点,研究其共同体建构有助于探索民族团结的实践路径。作为一个大型水库移民搬迁村落,百色市永乐镇西北乐村自20世纪五六十年代起,在国家政策的推动和村民内生动力的共同作用下,逐步形成了村落共同体内部各民族团结进步的局面。水库移民搬迁形成的共有场域,为其民族互嵌关系的形成提供了基础条件。水库移民村落共同体是传统村落共同体的延续,在建构中形成。村落横向场域结构中的共同性构成了村落共同体建构的主要因素。新的文化平台的形成推动村民共通情感的塑造、政府政策支持下乡村产业发展促进村落共同体内部共同利益的形成。在文化和经济的共同作用下,村落共同体内部的凝聚力得以增强,进而助推了共同体内部群体团结的实现。最终,西北乐村完成了从“个体”归属到“集体”认同的新家园模式建构。
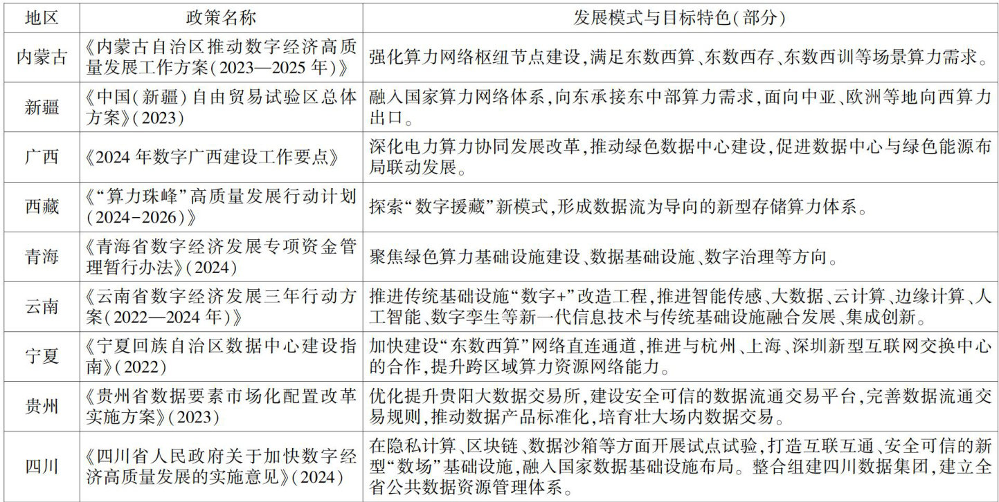
[摘要]“东数西算”背景下,统筹布局数据基础设施可激发数据要素价值,推动形成一体化数据市场。这也成为数字经济时代西部民族地区融入全国统一大市场的重要契机与具体抓手。然而,数据基础设施发展面临产业政策模式滞后、地区利益分配失衡、资源配置低效等挑战,体现出西部民族地区在融入全国统一大市场的过程中仍存在诸多梗阻。基于“元治理”的理念完善公平竞争法治,形成多元主体协同共治,是西部民族地区融入全国统一大市场的应然进路。具言之,从空间正义角度合理定位政府职能,平衡数据基础设一体化与差异化布局,完善数据基础设施的公共保障;落实公平竞争审查制度,协调数据基础设施产业政策与竞争政策,推动产业政策转型;建立公用事业管制机制,优化数据基础设施资源配置,提升数据基础设施的可及性与普惠性;有效规制数据基础设施领域不合理定价、设施封锁等行为,强化事前事中事后全链条衔接,促进行业自治,实现法律规制手段的梯次配置。