2025年7月21日,“合规助推高质量发展交流会暨最新国际标准宣贯会议”在北京召开。中国标准化研究院(以下简称标准院)党委书记、院长罗方平,市场监管总局标准创新管理司和竞争政策协调司、工业和信息化部中小企业局有关领导出席会议并致辞。 本次会议由标准院主办,标准院副院长李治平主持。来自合规管理领域理论界和实务界的特邀嘉宾和专家学者参会,分享最新国际标准研制成果,共话合规管理发展态势。 会
2025年7月18日,国际标准化组织(ISO)正式发布了由标准院专家作为项目召集人牵头制定的两项合规管理国际标准ISO37302:2025《合规管理体系有效性评价指南》和ISO37303:2025《合规管理体系能力管理指南》。来自中国、奥地利、加拿大、澳大利亚、英国、特立尼达和多巴哥以及南非等20余个国家的专家共同参与了标准制定。 当今,企业面临日益复杂多变的内外部发展环境,强化合规管理已成为企
⨀ 主持人:请您谈一谈反垄断公平管理和监管合理标准的意义和价值。 孟雁北:在维护市场公平竞争方面,有两部法律非常重要,分别是《反垄断法》和《反不正当竞争法》。这两部法律从不同视角维护我国社会主义市场的公平竞争机制。 从《反垄断法》来看,它通过禁止垄断协议、滥用市场支配地位等行为,对可能排除、限制竞争的经营者集中进行反垄断审查,同时从政府层面规制行政垄断、关注公平竞争审查,以此维护有效的
随着人工智能技术飞速发展并深度融入千行百业,对标准化的需求也日益迫切。为规范人工智能服务市场、引导行业健康有序发展,市场监管总局(国家标准委)于2025年6月30日发布GB/T45907—2025《人工智能服务能力成熟度评估》,并于当日起实施。该标准填补了国内人工智能服务能力成熟度评价领域的空白,通过构建系统的能力框架、明确的成熟度等级及科学的评估方法,为人工智能服务提供商、垂直行业企业、监管机构
“十四五”期间我国牵头制定国际标准1079项中国标准海外影响力持续增强 国务院新闻办公室8月22日举行“高质量完成“十四五’规划”系列主题新闻发布会,介绍“十四五”时期市场监管高质量发展成就。近年来,市场监管总局深人实施《国家标准化发展纲要》,坚持标准引领、有序提升,着力在标准更快、更优、更强、更开放上下功夫,加快建设支撑高质量发展的标准体系。 一是推动标准供给“更快”。优化国家标准制修订机制
摘要:在全球化技术标准竞争加剧与中国国际标准话语权提升的背景下,本文通过对比国际组织与标准化人才的能力框架,探索经验迁移路径。国际组织成熟的“理论-实践”螺旋培养结构揭示了三大启示路径:构建“技术一规则一战略”三维课程体系,建立阶梯式实践平台和推动政策协同创新。研究得出,标准化人才培养需实现知识、技能与制度的三重转化,形成涵盖技术转化力、规则主导力与文化适应力的综合能力框架,从而突破当前“技术强、规则弱”困境。这三重转化不仅关乎中国在国际标准竞争中的话语权争夺,更是全球技术治理体系重构背景下发展中国家突破“标准依附”困境的关键路径。关键词:国际标准化人才;能力框架迁移;国际组织人才培养;多边外交能力;技术标准转化能力;规则博弈能力DOI编码:10.3969/j.issn.1002-5944.2025.17.001
摘要:本文立足标准化培训的现状及特点,按照标准化系统工程原理,将标准化培训视为一个系统整体,提出标准化培训系统概念并研究建立标准化培训系统工程模型。以该模型为指导,分析借鉴系列化、模块化、组合化等标准化方法,提出一种适用于不同培训需求的标准化培训系统建设运用思路。
摘要:本文分析了航空装备标准化系统的组成和架构方法在标准化领域的应用现状,提出当前研究的不足,通过总结架构技术的发展过程和技术原理,提出了架构方法在航空装备标准化系统建设中的应用建议,说明了航空装备标准化系统是架构技术典型的应用场景。架构方法在航空装备标准化中的应用具有显著优势和可操作性。架构方法的引入能够有效解决航空装备在标准体系构建、标准需求分析、标准研制和标准效能评估等场景中的难点问题。
摘要:标准必要专利兼具标准和专利属性,属于典型的行业共性技术和应用技术,是产业科技创新的重要成果形式之一。本文从产业、技术、标准、专利、标准必要专利等多个维度分析了车网互动产业现状,并进一步分析了产业可能面临的标准必要专利风险和应对策略,为我国车网互动产业开展专利布局和标准化活动,应对标准必要专利相关问题提供参考。
摘要:高压套管是我国重要的电力装备,电网建设快速发展对高压套管标准化工作提出了新的要求。为推动高压套管标准化工作的进步,本文通过开展高压套管国际标准、国家标准、行业标准、团体标准和企业标准制修订现状研究,着重分析了我国高压套管标准框架和体系建设情况,针对部分标准存在的归口分散、复审不及时、交叉重复矛盾、重要标准缺失等问题进行了分析和讨论,并对下一步开展高压套管标准体系的构建提出了建议。
摘要:GB/T24549—2020《燃料电池电动汽车安全要求》、GB/T26990—2023《燃料电池电动汽车车载氢系统技术条件》等构建了较为完备的燃料电池汽车氢安全标准体系。本文通过调研氢安全数据库,利用CREAM方法对氢安全事故案例进行人因分析,为现行燃料电池汽车行业标准完善提供建议。
摘要:随着全球人口老龄化的加剧,智慧养老作为一种融合现代信息技术与养老服务的新型模式,逐渐成为应对养老问题的重要途径。本文旨在探讨智慧养老标准化体系的构建,通过分析智慧养老的现状与挑战,结合国内外智慧养老的实践经验,提出构建智慧养老标准化体系的建议。从政策支持、技术应用、服务内容、人才培养等方面进行详细阐述,旨在为智慧养老的规范化、标准化发展提供理论支持和实践指导。通过阐述智慧养老兴起的背景,深入剖析智慧养老标准化的内涵与意义,详细分析国内外研究现状及面临的问题,进而提出相应的发展策略,以期为智慧养老标准化的推进提供全面的理论支撑与实践指导,促进智慧养老产业的健康、有序发展。
摘要:本文以西安市全民健身标准化发展为研究对象,通过分析其发展现状,探讨存在的问题,并提出相应的建议。研究发现,西安市全民健身在政策支持、设施建设和活动开展方面取得了一定成效,但仍存在标准化体系不完善、区域发展不平衡、专业人才缺乏等问题。针对这些问题,提出了完善标准化体系、优化资源配置、加强人才培养和推进智慧化发展等建议,以期为西安市全民健身事业的可持续发展提供参考。
摘要:重点单位消防安全标准化管理是火灾防控体系的重要组成部分,其管理水平直接影响火灾风险的预防与应急处置效能。本研究系统分析了重点单位消防安全标准化管理的现状,揭示了管理体系、设施设备、培训演练及信息化建设等方面存在的不足,并提出了相应的优化路径。通过构建科学合理的管理体系、提升设施设备配置与维护水平、加强培训演练实效性、推进信息化建设,能够有效推动消防安全管理从被动应对向主动防控转变,从经验驱动向数据驱动升级,为构建现代化火灾防控体系提供有力支撑。
摘要:烈士纪念设施是烈士安息之所,是爱国主义教育的重要基地,也是烈士褒扬的重要载体。烈士纪念设施保护管理是烈士褒扬工作的重要内容,但受制于主管部门变更、标准化意识淡薄等原因,近年来该领域鲜有较新的标准化成果。本文以实地调研现状为基础,对烈士纪念设施保护管理标准化进行了初步探索,深入研究国家政策文件的内容,并以其为边界和导向,提出适用于现阶段工作现状和问题的标准化工作建议,以期将标准化的理念引入烈士纪念设施保护管理领域,为其提供标准化技术支撑,实现本领域的规范化发展,进而建立烈士纪念设施的长效保护管理机制,探索进一步开展烈士褒扬标准化工作的有益方法。
摘要:本文依据《河南烟草商业系统企业标准化研究与能力评价》项目的研究内容,构建了科学、全面的企业标准化能力评价体系,以烟草商业企业为研究对象,提出“5维3层”的评价模型。模型以企业标准化能力评估参数为目标层,以基础能力、建设能力、实施能力、产出能力和创新引领能力5个维度为准则层,并细化为方案层的具体评价指标。研究采用“1\~9标度法”进行指标比较,构建判断矩阵并完成一致性检验,计算出各指标的权重。结果表明,该体系能系统量化企业标准化能力,精准识别其优势与不足,为优化管理和制定策略提供理论和实践指导。
摘要:本文探讨了螺蛳产业发展标准体系构建的原则及建议,并以我国农产品地理标志蒋坝螺蛳为例,构建了基于全产业链的三维立体标准体系框架。该标准体系包含“基础通用”“养殖环节”“加工环节”“流通环节”“消费环节”五大模块,旨在为螺蛳产业的规范化发展提供理论模型与技术路径,助力农业供给侧结构性改革和乡村振兴战略。
摘要:在全球能源转型与国际合作深化的背景下,推动油气能源领域国际标准的海外示范应用对提升国际话语权、促进技术互通及贸易便利化具有重要意义。本文以产品类国际标准和试验方法类国际标准为研究对象,系统论述了国际标准海外示范应用的必要性。重点结合海外市场需求分析和示范应用的背景,建立海外示范应用路径。未来研究将聚焦于加强顶层设计、搭建合作平台以及提升海外示范应用服务能力,为全球油气行业高质量发展提供标准化支撑。
摘要:为完善人工举升用螺杆泵系统国际标准体系,适应电动潜油螺杆泵无杆举升技术在复杂井筒、环境下的应用需求,我国提出将该技术核心井下驱动装置纳入ISO15136螺杆泵系列标准,作为第3部分开展立项工作。项目组与IS0各成员国工作组专家进行长期沟通与交流。通过研讨电动潜油螺杆泵井下驱动装置技术特点,完成标准草案撰写、技术内容审核等工作,解决标准立项过程中的协调难题。经努力,ISO15136第3部分一次性顺利通过国际标准化组织石油天然气及低碳能源技术委员会钻井、采油、注入设备分委会(ISO/TC67/SC4)新项目提案(NP)投票。该标准成功立项,为电动潜油螺杆泵技术在全球的应用提供标准规范。本文简要叙述了该标准成功立项的过程,其立项过程中形成的工作模式、沟通机制及问题应对策略,亦为其他国际标准化参与单位提供可资借鉴的实践范例。
摘要:本文深入探讨了标准体系建设路径和实施方法,阐述了在标准引领、高质量发展以及新质生产力背景下开展标准体系建设的重要性。研究目的在于构建科学合理的标准体系,以规范产品、服务和管理等方面,提升产业竞争力。文中详细介绍了标准体系建设的路径和具体实施方法,并着重分析了其在起重机械行业中的应用,旨在为相关行业和企业提供参考。
摘要:在《国家标准化发展纲要》政策驱动下,标准化人才已成为推动产业升级的核心要素。基于作者在涵盖国家、行业、地方、团体及企业标准的五级标准链全流程中的实践经验,本研究构建了以五级标准链为核心的教学转化模型。通过校企协同共建五级标准链研发平台、重构“基础-实践-创新”分层课程体系、搭建“校内模拟 .+ 校外实战”立体化能力训练平台,以及创新“知识一技能一素养”三维评价体系,实现了标准化教育与产业标准生态的深度融合。实践表明,该模式显著提升了学生对多元标准体系的适应能力,有效解决了传统教育中“培养方案缺位、教学资源碎片化、实践层级断层”等问题,为培养“懂层级、精实务、能创新”的复合型标准化人才提供了可复制的产教融合范式。
摘要:社区信义治理标准化为支撑和推动国家治理体系和治理能力现代化进行了探索实践。本文以成都市武侯区社区信义治理国家级标准化试点为例,主要介绍了武侯区在开展全国首个社区信义治理国家级标准化试点项目中的建设模式、路径和方法,以及试点工作中取得的特色亮点与主要成效,并提出进一步做好社区信义治理标准化工作的思考和建议,总结了一条可向全国复制推广的标准化助力社区信义治理的“武侯路径”和“武侯样板”,旨在为国内其他城市和地区开展社区信义治理标准化工作提供参考借鉴。
摘要:GB12955—2024已于2024年10月28日正式发布,于2026年5月1日正式实施。本研究通过对GB12955—2024与GB12955—2008标准进行比对分析,系统总结了新旧标准在技术要求和试验方法上的差异,深度思考变化带来的影响和意义,以期为社会各界尤其是防火门生产企业更易解读标准作出一定的贡献。
摘要:当面临多变的使用环境与长时间操作时,充电连接装置对充电功能、安全性以及可靠性的影响很大。因此,充电连接装置对于充电领域的未来发展趋势至关重要。文章着重对电动汽车充电连接装置开展相关分析研究,基于GB/T 20234.1—2023中充电连接装置的通用性能要求进行标准内容解析,并对比分析GB/T20234.1—2023与GB/T20234.1—2015两个版本标准中内容的变化。
摘要:基于目前家居一体化需求的提升,行业对嵌入式冰箱的规范性和用户体验提出了更高要求,文章对比分析嵌装产品的现状和相关标准的解读与分析,在冰箱家居融合、外形尺寸、专业安装方面,对超薄零嵌电冰箱标准制定提出了对策和建议。
摘要:为提升两会信息咨询的服务质量和效率,更好地满足党政机关、人大代表、政协委员等用户群体的信息需求,江苏省于2025年发布了DB32/T 5068—2025《公共图书馆两会信息咨询服务规范》。文章阐述了该标准编制的背景和意义,对标准的核心内容进行了解读,对标准中的关键指标进行了详细说明和解释,为标准的推广实施提供指导。 关键词:公共图书馆;两会信息咨询;两会服务;服务规范 DOI编码:10.3969/j.issn.1002-5944.2025.17.021
摘要:随着全球汽车技术向电气化、网络化、智能化方向快速发展,各国纷纷通过制修订相关法规标准,推动车辆先进主动化、智能化安全技术普及。欧盟于2019年颁布机动车通用安全法规EU2019/2144,在汽车和挂车安全技术装置配置方面提出超前性规划要求,并逐步实施应用,对我国相关标准的制修订具有重要借鉴意义。文章通过解析欧盟EU 2019/2144主要内容,对比分析我国GB7258—2017《机动车运行安全技术条件》中先进安全技术装置配备要求和相关技术标准制定实施的现状与不足,并在此基础上提出针对性的建议,旨在为修订GB7258—2017等标准提供有益参考,助力提升我国机动车安全性能,预防和减少道路交通事故。
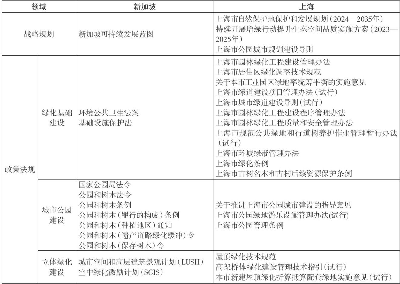
摘要:新加坡以其独具特色的城市规划和绿化发展而闻名于世,被誉为“花园城市”,其地面绿化、空中绿化、垂直绿化、生态廊道等多层次绿化体系建设理念和成熟模式值得学习。文章从制度建设、管理机构和标准研制3个维度入手,深入分析新加坡和上海园林绿化建设的总体情况,并从上述3个维度出发开展新加坡和上海比对分析研究。基于以上研究基础,文章从加快推进宏观战略制定、夯实立体绿化建设基础、有序建立部门联动机制3个角度出发,系统提出加快推动上海公共绿化建设与管理的对策建议,为上海园林绿化高质量、可持续发展提供借鉴和参考。
摘要:文章通过对自然资源数字化治理标准体系与测绘地理信息标准体系的对比分析,梳理两者之间的关系并提出建议,为2个标准体系的建设与更新维护提供依据和支撑。首先介绍了2个标准体系的背景及内容,其次筛选出了2个标准体系之间的交叉标准,通过交叉标准与不同标准体系的对比来梳理两者之间的关系。
摘要:随着团体标准的发展及认证制度的改革,以团体标准为基础的联盟认证在国内有了很大的发展。为探讨联盟认证的工作机制,文章在梳理相关政策和实践做法的基础之上,对其工作机制进行了分析,指出开展联盟认证工作应首先进行请示汇报、确定牵头组织、成立认证联盟、制定章程及技术文件等资质申请工作,收到批复及认证申请后进行团体标准制定、基本要求审查、型式试验、工厂检查、得出认证结论、批准标识使用、后期监督等认证实施工作,该研究对开展联盟认证工作具有一定的指导意义。
摘要:在大数据技术深度赋能检验检测行业的背景下,传统质量管理模式因数据采集低效、标准协同不足、合规压力加剧等问题,难以适应智能化、标准化发展需求。文章立足行业实践,系统剖析大数据时代检验检测机构在数据管理、技术支撑、合规性等层面的现实困境,提出以数据驱动为核心的标准化转型路径,包括构建全要素质量数据采集框架、智能化管理平台、全链条追溯协同机制,完善技术人才保障与安全合规数据治理体系,以期为检验检测机构突破转型瓶颈提供理论参考,助力行业实现从经验驱动到数据智能驱动的质量管理范式升级。
摘要:能力验证作为国际通行的实验室质量控制方法之一,在评价检验检测机构技术水平方面具有不可替代的作用。本文介绍了目前国内外能力验证中常用的3种统计方法,即经典统计法、迭代法和四分位法,分析了在检验检测机构数量较大的情况下几种统计方法的适用性和计算过程。以某省两百余个机构钢筋拉伸试验实际检测数据为例,选择与本研究相适应的统计方法进行计算,分析统计结果并进行比较。结果表明在样本数据较大的情况下,四分位法结合了经典统计法的便利性和迭代法的有效性,能够高效得出准确结果。
摘要:文章从标准对检验检测机构的重要性入手,对检验检测机构标准管理现状进行梳理分析,从人员、文本、有效性、翻译四方面揭示了检验检测机构存在的问题与不足,并有针对性地提出了改进措施,旨在帮助检验检测机构优化标准管理,提升标准执行力,确保检测数据真实、准确与可靠,为社会经济的高质量发展提供坚实的技术支撑。
摘要:做好检验检测档案管理是发挥质量数据资源的重要保障,文章以检验检测行业档案管理为研究对象,探讨标准化在赋能档案管理中的重要作用。在分析检验检测档案管理中存在主要问题的基础上,从档案管理数据标准化、流程标准化、利用标准化和安全标准化等方面对档案管理路径进行研究,并结合案例进一步说明了标准化在档案管理中的成效。文章对检验检测机构档案管理工作具有一定的借鉴意义,可以为行业规范化发展提供参考。
摘要:全球化时代交易市场愈加错综复杂,交易双方对第三方检验检测实验室的公信力和规模化程度要求更高,国内检验检测实验室集约化发展趋势显著,组织架构管理模式面临挑战。实践证明,传统矩阵型组织架构并不能很好适应检验检测行业产品领域间差异大、分支机构布局分散以及业务周期短的特征,引发了一系列组织协调管理问题。利用RASCI-Matrix建立标准组织架构模型,从流程导向型矩阵组织架构中映射出批准、执行、支持、咨询和知会对象,可以有效推动组织内部高效协同运行。研究成果旨在通过创新管理方法破解检验检测实验室集约化发展中面临的组织治理难题,帮助检验检测实验室尽快整合并做大做强。
摘要:产学研协同创新背景下,高校改革不断深化,高校实验室的功能逐渐拓展,构建一个高效、规范、可持续发展的实验室体系显得尤为重要。文章通过对高校实验室管理现状进行分析和梳理,提出实验室标准化建设和实践路径;从市场机制角度出发,对比了高校实验室与检验检测机构、企业自有实验室、科研院所实验室等其他实验室管理体系的异同点,指出当前高校实验室发展的瓶颈及建议。这对于高校实验室发挥自身优势,提高实验资源利用效率、实践教学合理性、科研结果准确性,以及人才培养的适用性具有重要的现实意义。
摘要:文章从医疗器械安全角度出发,准确、完整地找到可触及部分,测量流入或流出可触及部分或在这些可触及部分之间流过的漏电流不超过规定的接触电流的限值。通过风险分析和研究标准,举例分析可触及部分判定和试验方法。帮助检测机构和生产企业有效和准确识别可触及部分,消除医疗器械中存在的潜在安全隐患,确保产品符合相关的安全标准。只有对标准制定背景进行深入全面理解,通过结构检查对被测设备的电气结构有清晰的认识,才可能准确、完整地找到可触及部分,文章为医疗器械检测机构和生产企业提供指导和参考。
摘要:续驶里程是评价燃料电池汽车经济性的重要指标之一,与纯电动汽车不同,燃料电池的续航主要依赖氢气储存量和燃料电池的系统效率,基于GB/T43252—2023《燃料电池电动汽车能量消耗量及续驶里程试验方法》对燃料电池重型商用车进行续驶里程测试,通过数据分析车载氢源对续驶里程的影响。试验结果表明:氢气消耗率和储氢容量是影响续驶里程的两个关键因素。
摘要:轴承在现代工业中广泛应用,其性能很大程度上依赖于其碳化物形态和分布。文章测试表征了不同生产环节GCr15轴承钢的碳化物变化规律。热轧状态下,网状碳化物沿奥氏体晶界间断分布,平均宽度为 0.28μm ,面积分数约为 球状退火后,网状碳化物熔断形成球状碳化物,而珠光体中的片层渗碳体也球化形成球状碳化物。这些球状碳化物平均粒径为 0.42μm ,体积分数约为 通过控制热轧温度和冷却速率,可以减少网状碳化物的形成;通过球化退火,可以将网状碳化物转化为球状碳化物,提高轴承钢的性能。
摘要:气候箱法已成为人造板及其制品中甲醛释放量项目的主要检测方法,不同标准对甲醛释放量检测的试件尺寸、制备位置、封闭处理等要求不尽相同,容易造成检验结果差异。文章通过对比不同标准,总结甲醛释放量项目的优选试验原则为:根据产品的实际使用状态进行测试,试件总暴露面积为1 m2 ,单面暴露使用的人造板及其制品只测试暴露面,双面暴露使用的人造板及其制品未封边总长度为 1500mm ,未封边部分宜在各个试件中均匀分配。
摘要:在非标产品制造领域,针对定制化生产需求建立质量管理体系(QMS)是企业提升产品可靠性和市场竞争力的核心问题。文章探讨了如何基于ISO9001国际标准和精益管理理论构建非标准产品制造的系统化质量管理体系,并分析了其在降低生产成本、提升客户满意度及增强企业竞争力方面的作用。文章指出,通过明确质量方针、优化组织结构、实施过程标准化以及数据驱动反馈等机制,企业能够有效地应对小批量、高复杂性非标产品生产的挑战。此外,结合现代化智能制造技术与可持续发展理念,文章展望了未来非标产品质量管理体系的发展方向,为非标制造企业提供了一套可操作的优化策略。
摘要:文章对产品生产过程中的质量管理和控制方法进行了整理和效果再评估,重点关注关键工序过程能力控制。针对公司重点产品(航空装备某型专用密封皮碗)的关键工序—加注润滑脂进行数据采集和过程质量分析,发现该工序存在注脂重量数值波动大、过程能力不稳定的问题。制造工厂专门成立QC小组,在识别关键操作要素后,首先对注脂过程进行重量在线跟踪,使用分均值一极差控制图进行受控状态判断;然后对老状态注脂机结构进行改造升级,采用行程定压注射机理替代定时注射机理,使过程能力指数Cpk及控制图分析得到明显提升。但同时注意到过程数值与目标值仍存在分布不均、偏离较大的问题,这是Cpk数值所无法识别的,故而引进田口过程能力指数Cpm,加强对目标值偏离的监控,进一步提升注脂重量的稳定性,减小工艺偏差,使皮碗产品质量得到保障。
摘要:文章聚焦GS1编码标准在电热水器产品质量追溯方面的应用。阐述在政策推动以及行业发展需求的背景下,GS1编码体系在产品全生命周期追溯管理中的优势。分析电热水器产品存在的不合格问题及原因,进而设计基于GS1编码标准的追溯方案,涵盖赋码、平台设计选择、标识方案。该方案在经济效益上可控制编码成本、提升管理效率、降低召回成本、增强市场竞争力;在社会效益方面能保障消费者安全、提升政府监管能力、增强国际竞争力。
摘要:在当今的商业模式下,企业不仅需要关注用户满意度,还需要将员工满意度作为组织效能与可持续发展的重要指标。为了帮助企业更好地加强员工满意度管理,日本标准协会于2019年发布全球首个系统性规范员工满意度管理的团体标准。文章通过解析该标准的核心理念、框架设计及实施机制,结合我国员工满意度管理现状与标准化缺失问题,提出我国借鉴日本经验,构建以员工价值认同、组织行动规范与持续改进为核心的标准化体系相关建议。