7月9日,2025青岛国际标准化大会在青岛国际会议中心开幕。大会由青岛市人民政府主办,青岛市市场监督管理局承办,主题是“高水平标准引领高质量发展”。国家市场监督管理总局副局长、国家标准化管理委员会主任邓志勇,山东省副省长王桂英,青岛市委副书记、市长任刚出席开幕式并致辞,青岛市副市长赵胜村主持开幕式。 邓志勇指出,国家市场监督管理总局(国家标准化管理委员会)坚持创新引领,建立标准研制、科技创新
标准化作为推动经济社会发展的重要技术支撑其人才的培养与能力建设直接关系到标准化事业的蓬勃发展,更关乎全球产业的升级与创新。近年来,标准化在各个领域发挥着越来越显著的作用,而标准化人才正是幕后的关键推动者。 为分享交流国内外在标准化人才培养和能力建设方面取得的经验和进展,7月9日,在2025青岛国际标准化大会期间,“标准化人才培养与能力建设”平行分会成功举行。此次分会由主办,、、和共同承办。山
7月9日,2025青岛国际标准化大会“新型能源与直流多元应用标准化”平行分会成功举办。多位专家齐聚一堂,围绕新型能源与直流技术的标准化展开深度探讨,深入贯彻落实国家在能源格局变革中提出的绿电直联政策,汇聚智慧攻关直流产业化瓶颈,发挥标准化在直流多元应用中的协调一致、规范发展的作用,力求推动构建协同、开放、先进的直流技术全球标准体系。 中国检验认证集团有限公司党委委员、副总经理孙玉友,国家发展
7月9日下午,以“空域新基建·标准筑基石标准化驱动低空经济高质量发展”为主题的2025青岛国际标准化大会平行分会在青岛国际会议中心召开。本次会议汇聚了来自政府部门、科研机构、高校及企业的领导与专家,共同探讨标准化在低空经济发展中的核心作用。 政产学研齐聚青岛共话低空经济标准化蓝图 副区长陆兆纲在致辞中表示,本次大会聚焦标准化与低空经济正当其时,意义深远。这不仅是一次思想的碰撞、智慧的交流,
标准化是人工智能产业规模化、产业化发展的重要基石。 青岛充分发挥标准化的引领作用,以打造人工智能标准化高地为自标,积极推动本地企业参与国际、国家人工智能标准制定,涵盖数据标注、算法评估、智能安防等多个细分领域。青岛创新建立了“标准化+人工智能”协同推进机制,依托青岛市人工智能产业协会组建人工智能标准化专家委员会,为企业提供标准规划、研制、验证等一站式服务,探索出“以标准促应用、以应用带产业”
当前,我国“双碳”工作已进入攻坚克难的关键阶段。构建统一的绿色低碳管理体系评价标准、突破西方绿色贸易壁垒、深化区域与流域环境协同治理,已成为刻不容缓的战略任务。为有效应对这些挑战,作为2025青岛国际标准化大会的平行分会之一,“标准化赋能产业绿色低碳转型”分会旨在通过高层次的交流,共同助力我国碳足迹管理体系的落地应用,推进相关标准的国际化实施,促进我国产品绿色贸易的全球化进程。 本次会议由中
改善农村人居环境,是实施乡村振兴战略的重点任务,事关广大农民根本福祉,事关农民群众健康,事关美丽中国建设。2022年,江苏省海安市被列为第五批全国农村综合改革标准化试点(农村人居环境整治)。海安市以此为契机,深人学习践行“千万工程”工作经验,牢固树立“绿水青山就是金山银山”的发展理念,坚持全员参与、全域治理,以改善群众生活条件为基础、以村庄环境整治为重点、以建设宜居宜业和美乡村为目标,通过强化组织
全国专业标准化技术委员会外资企业委员达3300余人次 国家标准委最新数据显示,截至今年6月底,全国专业标准化技术委员会(以下简称技术委员会)外资企业委员已达3333人次,占委员总数的 5.4% 。我国标准化工作对外开放水平持续提升,外资企业正成为推动中国标准体系建设的重要力量。 近年来,随着《国家标准化发展纲要》深入实施,外资企业参与中国标准化建设的广度与深度显著拓展。数据显示,技术委员会外资
摘要:随着经济全球化的快速发展,信息通信领域标准涉及专利的现象日渐突出,相应的标准必要专利纠纷逐渐增多。标准必要专利贯穿整个通信演进过程,并发挥着不可替代的作用,同时对于相应的专利权人也意味着一定的经济利益。随着5GRel-18标准的冻结,预计未来5G及6G标准必要专利的数量仍会继续增长[1,所以申请阶段如何进行标准必要专利的撰写、纠纷阶段如何进行判定,对企业标准必要专利的运营管理具有重要意义。文章以纠纷中的标准必要专利案例为切入点,在对标准必要专利的概念、特点等分析的基础上,深入研究标准必要专利的产生过程,提出具体的标准必要专利的判定思路,以及提高其稳定性的方法,并对企业提出标准必要专利策略建议,从而引导其在标准必要专利纠纷中掌握主动权。
摘要:地方标准制定是地方标准化工作的一项重要任务。立项评估是标准制定的“入口关”,做好地方标准立项评估工作不仅有利于提高地方标准制定质量,而且能够提升地方标准的权威性、科学性、适用性。文章基于地方标准立项评估工作统计数据,重点从申报材料齐全性、程序合法(规)性等形式审查以及标准内容的技术评估等方面进行分析,归纳存在的常见问题并进行分析,有针对性地给出提升地方标准立项质量的建议。
摘要:在人工智能(AI)技术迅猛发展的当下,AI能更高效地为标准化工作提供决策辅助和参考依据。基于此,文章聚焦标准全生命周期各个环节,结合AI技术的特性,对比分析AI对标准化工作各个环节的影响,旨在探寻AI赋能后的标准发展变革与优化路径,为推动标准化工作向数字化、网络化和智能化转型提供参考。
摘要:文章介绍了智慧城市安全的国际和国内标准化现状,探讨了智慧城市安全的相关评价标准与法规。从国际视角来看,主要涉及ISO、IEC、ITU-T等标准化组织在智慧城市安全领域的标准制定工作,涵盖了从信息安全、隐私保护、数字孪生到物联网等多方面内容。从国内视角来看,国家层面出台多项标准,地方层面也根据不同地区的需求制定了相关标准。通过对比国际与国内的标准化进展发现,我国智慧城市安全标准化仍面临诸多挑战,基于此,提出加强智慧城市安全评价制度与标准化工作的建议,以推动我国智慧城市安全标准的完善。
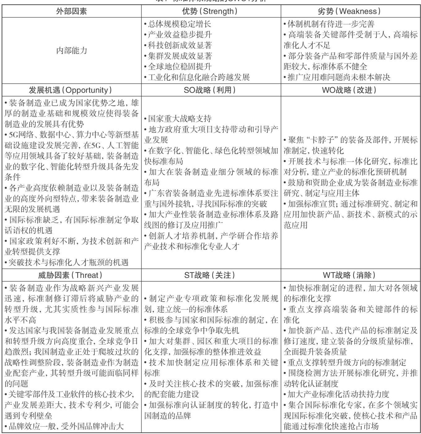
摘要:文章系统介绍了高端装备制造业标准体系规划与路线图缘起、构建原理、方法路径及表现形式,阐述了近年来这些手段作为标准化工作方式的创新模式,对支撑产业发展发挥的重大价值,为各行各业以标准手段提升发展水平提供了战略性、系统性的工具借鉴。
摘要:文章探讨通信网络与信息安全标准化体系的架构,对通信网络进行定义与分类,明确其在现代信息社会中的核心地位,接着分析信息安全的核心概念,强调保护信息资产的重要性。提出标准化体系架构的设计标准,包括最小权限、纵深防御和防御多样化,并从用户安全、应用安全及端与端的安全层面探讨了设计要点。提出战略性信息安全标准体系的构建、前瞻性网络安全框架的智能化设计以及动态适应的风险管理与审计策略,通过多层次的协同防御,提升整体网络安全水平。
摘要:为进一步提升网络监控日常管理效益,促使管理流程更自动化、更智能,实现对网络要素的全方位、全链条监控。文章以网络监控日常管理的目标、内容、必要性为出发点,在分析流程编排和RPA自动化的网络监控日常管理特性基础上,探讨了基于流程编排及RPA自动化的网络监控日常管理标准化体系建设实践,以供参考。
摘要:DNA存储的发展对于节省存储资源及推进大数据存储将起到重要作用,近年来被认为是一种未来具有巨大应用前景的数字存储介质。当前我国已经开展DNA存储技术与标准化研究,但缺少DNA存储标准系统规划,标准制定混乱,协调度缺失。文章结合DNA存储产业及国内外标准化现状,提出了DNA存储标准体系框架,明确标准化重点工作方向,为标准制定工作提供统一规划。该标准体系研究对规范引领技术进步、促进产业高质量发展有重要意义。
摘要:文章系统梳理国内外冶金行业设备智能运维标准化工作现状及行业发展相关政策,设计了标准体系三维架构,构建冶金设备标准体系初步框架,主要涵盖基础共性、应用场景和行业应用三大方向,并提出健全和实施冶金行业设备智能运维标准体系的相关建议。
摘要:文章旨在开展海量标准相关数据中对高质量标准数据源识别和监测方法研究,有效支撑电网领域标准数字化战略有效实施。通过文献法、数据调研法分析电网标准动态数据源监测分析技术的研究现状与演进态势。明晰标准动态数据监测源分析技术的研究,研判了标准动态数据源监测分析技术的演进态势。从建立健全监测体系、强化技术支持、培训专业人才、推动跨部门协作等方面提出了电网领域开展标准动态数据源监测分析工作的对策建议,以期为电网领域建立系统化和一体化的标准动态数据源提供理论和实践指导。
摘要:动力电池是新能源产业可持续健康发展的核心部件,其标准化工作不仅是产业发展的基础,也是保障产品质量和安全的关键环节。文章通过梳理国内外标准现状,探讨了动力电池全生命周期内的标准体系构建,指出了技术发展趋势,并提出了面临的挑战和建议措施,对推动动力电池全产业链、全生命周期可持续发展具有重要的现实意义和指导价值。
摘要:物流作为国民经济的动脉,是连接经济各个组成部分的纽带。我国作为世界第二大经济体,物流需求规模大、结构复杂且物流成本较高。降低全社会物流成本对提高经济运行效率,推动经济高质量发展具有重要意义,而标准化是推动物流降本增效的重要技术支撑。文章分析了我国全社会物流成本的发展现状、构成及影响因素,在此基础上从物流作业、技术装备、管理服务、试点建设等方面提出了以标准化降低全社会物流成本的措施建议。
摘要:在新质生产力快速发展的背景下,国家标准化工作改革持续深化,为市域(郊)铁路标准化工作提供了新的发展机遇。文章基于法规视角,系统研究了市域(郊)铁路标准的对象属性与文件属性,并深入探讨其与产品、技术的内在关联,进而对新质生产力视域下市域(郊)铁路强制性标准与推荐性标准的科学定位进行辨析。研究表明,厘清市域(郊)铁路标准的属性特征与定位,不仅能够为标准的制修订工作提供理论指导,促进标准的高效实施,更能为市域(郊)铁路新质生产力的培育与提升奠定坚实基础。本研究对于完善市域(郊)铁路标准体系、推动行业高质量发展具有重要的理论与实践意义。
摘要:科技评估是遵循一定的准则,运用规范的程序和科学的方法,对科技活动及其有关行为和要素所展开的专业化评价与咨询活动。其作为科技管理的重要组成部分,对优化科技资源配置、提高财政科技投入效益具有重要意义。文章以广州市科技评估标准体系研究项目为基础,系统分析了广州市科技评估标准化的背景需求、研究内容、创新点及实施路径。研究通过构建涵盖科技政策、项目、人才、成果等12类规范和指标,以及评估机构和人员,科技评估信息化建设全要素的科技评估标准体系框架,为广州市科技评估工作提供了科学化、规范化的技术支撑,对提升科技评估质量、促进科技创新发展具有重要实践价值。
摘要:文章围绕客户需求驱动的智慧供水服务标准化建设展开研究,探讨了供水服务标准化的概念、对象及其评价体系,并结合具体数据分析了客户需求的特点。通过对比国家标准与地方标准(如上海、深圳、江苏等地),揭示了各地在供水服务标准化方面的差异与进展。提出了基于客户需求的供水服务标准化策略,包括深入调研客户需求、构建标准体系、制定服务流程、完善智慧信息系统、建立反馈机制以及持续优化服务体验等。研究结果表明,供水服务标准化建设不仅有助于提升供水企业的服务质量和市场竞争力,还能有效保障用水客户的合法权益,推动城镇供水事业的可持续发展。
摘要:随着两岸经济文化交流深入,儿童公共游戏设备安全问题备受关注。文章对比分析海峡两岸儿童公共游戏设备标准,探讨存在的异同。适用范围上,大陆标准类型多样但缺婴幼儿专门标准,台湾地区标准分类明确;术语定义方面,大陆标准更系统全面;技术要求与安全规范上,两岸在材料与制造、性能、结构完整及稳定性、标识及警示等方面要求有别。推动标准共通意义重大,可提升两岸企业产品质量与安全性能、保障儿童安全、促进经贸合作。为此,建议加强标准化交流,共同制定与执行共通标准,促进产业各环节合作,实现标准有效共通,为两岸儿童营造更安全的游戏环境,推动产业协同发展。
摘要:可可作为世界三大饮料作物之一,是制作巧克力的主要原料,广泛应用于食品加工、功能健康产品开发等领域,其综合经济价值高,整体产业与市场发展潜力巨大。标准化是实现产业现代化必不可少的一环,可可产业发展需要通过标准体系提供指导与规范。文章整理了我国现行可可标准制修订的现状,分析当前可可标准体系中存在的难点,在完善可可标准体系方面提出加强建设的建议,助力产业标准体系形成,为规范可可产业发展提供参考。
摘要:甘肃省作为我国西北内陆优质苹果主产区,其苹果出口面临技术性贸易壁垒、质量标准滞后、品牌国际认可度低等核心挑战。文章基于2023—2024年甘肃省苹果出口数据及实地调研,从标准化视角分析其面临的对外贸易困境,并提出构建相应标准化体系。通过强化标准接轨与品牌国际化,甘肃苹果可突破技术性贸易壁垒,实现从低端代工向高端品牌转型,为我国农业标准化提供实践范例。
摘要:通过开展GB18401—2010《国家纺织产品基本安全技术规范》标准实施情况统计分析,了解标准在我国纺织服装产品领域的实施情况,从标准执行性、适用性、协调性、实施制约因素和实施成效5个方面进行分析讨论,发现标准存在的问题,为后续标准修订工作提供参考,为提升标准质量提供新思路。
摘要:随着测绘技术的迅猛发展和应用领域的不断拓展,我国测绘成果质量检查标准体系正经历着深刻的变革与调整。文章系统梳理了当前测绘成果质量检查标准体系的现状,重点分析了GB/T24356—2023新版标准的创新与突破,深入探讨了标准实施过程中面临的技术适应性、区域差异性、人员专业性等多重挑战,并有针对性地提出了完善标准体系、强化信息化应用、优化质检机制等对策建议,为提升我国测绘成果质量监管效能、适应新型测绘模式提供参考思路。
摘要:文章以内蒙古自治区通辽市开鲁县创建自治区级标准化创新示范县为案例,探讨其通过建立和完善产业链标准体系、优化产业结构、促进产业协同发展、强化品牌建设、推动数据应用等举措,实现县域经济高质量发展的实践路径。研究发现,开鲁县以“标准化+”模式整合资源,围绕当地玉米、红干椒、肉牛、鸡心果、文旅五大主导产业构建全产业链标准体系,形成一二三产业融合发展的闭环链条,既提升了产品和服务质量,促进了产业的可持续发展,也显著提升了生产效率和市场竞争力,对县域经济的高质量发展起到了关键作用,同时为其他地区县域经济的高质量发展提供了可借鉴的“开鲁模式”经验。
摘要:文章阐述了世界一流企业的内涵和特征,并指出实施标准化战略是建设世界一流企业的必然要求。以世界500强企业江西铜业集团有限公司为例,系统梳理了其近年来标准化工作的主要做法和成效,深入分析了实施标准化战略对其建设世界一流企业的积极作用和重要意义,为我国企业实施标准化战略、建设世界一流企业提供参考思路。
摘要:文章研究了试点单位于国家级物业服务标准化试点建设期间在标准化体系构建、智慧化服务升级、多业态融合发展等方面的创新实践。通过政策驱动与市场需求双轮驱动,构建了覆盖全业务流程的353项标准体系,并借助数字化工具实现服务品质的精准管控,为服务业标准化建设与高质量发展提供了可复制的实践范式。
摘要:文章结合浙江省杭州市地方标准化工作实践,通过标准助力淳安大下姜区域特色农产品高质量发展、助力“中泰竹笛”奏响乡村共富新乐章、助力石林日晒面产业赋能提质等三方面的探索实践,深入剖析了标准化支撑乡村振兴共同富裕中存在的问题,从科学构建标准体系、加快标准研制、注重农业人才培养等方面提出了相应的对策和建议,以期用标准化的手段为推进我国乡村振兴,助力共同富裕提供借鉴与参考。
摘要:ISO/TR32123:2024《电子商务交易保障——售后服务》于2024年12月正式批准发布,旨在描述电子商务售后服务的特性,通过分析不同平台的做法归纳出影响电子商务售后服务质量的主要因素,阐述改善售后服务可适用的措施。文章介绍了该标准的制定背景和编制过程,对标准主要内容进行了详细解读,以便使用者更好地参考或采用该项国际标准。关键词:电子商务;售后服务;质量因素 DOI编码:10.3969/j.issn.1002-5944.2025.15.025
摘要:作为现代建筑防火体系的重要组成部分防火门的国家标准GB12955—2024已于2024年10月28日正式发布,于2026年5月1日正式实施。文章就GB12955—2024与GB12955—2008在“规范性引用文件”“术语和定义”“分类与代号、规格、型号”三个部分的异同点进行对比分析,以期为社会各界尤其是防火门生产企业更易解读标准做出一定的贡献。关键词:防火门;GB12955—2024;GB12955—2008;标准比对;基本规范 DOI编码:10.3969/j.issn.1002-5944.2025.15.026
摘要:为了研究目前医疗机构核医学诊疗项目在辐射防护方面的管理情况,从标准要求方面完善管理制度,保障环境和人员的安全,促进核医学事业高质量发展。文章通过对现行有效的核医学管理技术标准HJ1188—2021《核医学辐射防护与安全要求》和GBZ120—2020《核医学放射防护要求》中辐射防护相关要求的对比,指出各项标准已有条款的优缺点,结合工作实践和日常管理中存在的其他问题,说明核医学现有技术标准以及其他管理方面存在的不足之处。对核医学技术标准的制定和相关管理工作提出了支撑。
摘要:作为商用空调的核心零部件,无刷直流电动机每年有效市场需求达数千万台,销量和保有量大。团体标准《商用空调风机用直流无刷电动机技术规范》,在充分考虑了小功率电动机国标、行标的基础上,结合了电机在商用空调风机中的应用场景,规定了商用空调风机用直流无刷电动机安全和性能的相关技术要求,描述了对应的试验方法。文章对该标准的标准构架、制定思路及核心指标等重点内容进行了详细阐述与解读,以期相关从业人员能更好地理解标准,增强标准的宣贯效果。
摘要:文章针对传统铸件表面缺陷人工检测效率低、标准不统一等问题,设计了一套基于机器视觉的智能检测系统。通过对均值滤波、中值滤波和高斯滤波的对比分析,选用中值滤波作为预处理方法;在分割算法研究中,将改进型U-Net网络与自适应阈值分割、Canny算子结合区域生长法进行对比,验证了改进型U-Net网络在目标完整性和边缘清晰度方面的优势。系统在实际工业应用中证实了其在检测精度、效率和鲁棒性等方面的技术优势,为铸造行业智能化升级提供了实践参考。
摘要:氢能作为新型能源体系的重要组成部分,对减少温室气体排放,早日实现“碳达峰、碳中和”具有重要意义。由于金属材料在高压氢环境下可能会出现氢脆现象,因此氢气储存和运输环节成为氢能产业链发展至关重要的一部分。文章调研了国内外高压临氢金属材料氢环境相容性试验标准,重点对比分析了国内外关于不同试验方法的差异,总结了国家标准在试验结果评判依据方面的不足,为高压临氢金属材料的氢环境相容性检测提供借鉴参考。
摘要:文章针对气压弹道式冲击波治疗设备的关键性能参数展开研究,依据现行标准对体外冲击波治疗仪的能量稳定性、穿透深度、脉宽等项目进行检测,并通过不同实验方法进行比较。研究结果表明现行标准所采用的能量稳定性测定方法存在明显缺陷,无法准确、真实地反映产品的稳定性。同时,穿透深度测定易受到测量设备性能的影响,且脉宽与产品特性相关,致使现行标准中的定义难以适用于所有产品。因此,为了更好把控气压弹道式冲击波治疗设备的性能与质量,亟需对现行标准进行改进与优化。
摘要:电力变压器容量是反映电力变压器承载负荷能力的重要指标,准确的容量评估是保障电力可靠供应的基础。在我国工业用电领域中,主要采用两部制电价的方法,它是一种将电价分为两部分计费的制度,包括基本电价和电量电价。文章对GB/T35710—2017标准中适用的电力变压器范围、检测条件和试验项目进行了介绍。结合试验验证,详尽对电力变压器容量评估中采用绕组电阻测量、负载损耗及短路阻抗、空载损耗和温升试验项目相结合的方法进行论证分析。对空载损耗和负载损耗值与国家标准值比对的方式,依靠短路阻抗和容量之间对应关系评估容量等两种方式的局限性进行了分析。
摘要:无论是新能源汽车还是传统燃油车均普遍采用铅酸蓄电池作为启动电瓶,经长时间停放或不当使用造成蓄电池亏电,导致车辆无法启动的问题经常发生。文章对影响蓄电池寿命的因素进行分析,给出正确的使用蓄电池延长其寿命使用建议,以及如何判断蓄电池是否达到更换的条件,避免不合理的更换或不及时的更换带来的用车风险。
摘要:储能电池检测实验室是一类特殊的实验室,其检测对象属于易燃易爆物品,存在许多引火源,易发生火灾事故,做好消防安全管理至关重要。文章基于GB/T36276—2023《电力储能用锂离子电池》,结合试验性质和安全方面因素,从电气性能试验区、环境和振动要求试验区、“电安全+热安全 + 机械安全”试验区、电池样品存放区4个区域对实验室进行了规划,为锂离子电池实验室建设提供参考。
摘要:电动自行车作为各省市主管部门重点关注的产品,也是老百姓不可或缺的民生产品,属于质量安全、电气安全事件报道较多,潜在风险隐患较多的产品。2024年上半年通过对山东省内电动自行车生产聚集地和销售集散地随机抽样的方法,依据国家标准GB17761—2018、GB42295—2022进行检测,了解山东省电动自行车产品行业概况、检测情况,通过检测结果分析主要检验项目和产生不合格原因,对电动自行车产业全链条健康发展提出建议,以期提升行业整体质量水平。
摘要:婴幼儿床垫产品是指用于年龄在36个月内婴幼儿使用的床垫。文章通过风险监测和专家评审的方法对婴幼儿床垫产品质量安全风险进行评估,分析了产品存在的问题及其原因,并提出了相应的风险防控措施及处置措施,建议加强标准宣贯、风险预警、电商平台监管,旨在提高消费者的安全意识,为相关企业和政府决策者提供参考和建议。
摘要:文章主要就GB/T4743—2009《纺织品卷装纱绞纱法线密度的测定》标准中术语、取样、张力、烘干温度等条款,存在的措辞不够严谨、内容前后不衔接、部分项目检验方法不明确等问题,进行分析探讨并提出相关意见建议。为下一步标准的修订提供技术指引和支撑。
摘要:随着航天产品向体系化、智能化方向发展,航天企业质量管理工作面临新形势和新要求,质量管理标准体系需进一步适应和完善。文章从航天企业顶层质量战略要求和质量管理工作出发,研究提出了落实战略要求、牵引质量工作、发展质量专业、推广质量技术的标准体系构建思路,给出了建设目标、指导思想,构建了质量管理标准体系,可以为航天企业的质量管理工作提供依据,为质量标准建设提供蓝图,为质量专业发展提供指引。
摘要:文章基于GB/T19001—2016/ISO9001:2015等一系列质量管理体系以及系统和软件工程相关标准,深入探讨了软件产品过程控制与审核。详细阐述了标准体系框架,分析软件工程的关键要素与开发模型,重点表述软件开发过程中的质量控制与审核要点,旨在为软件行业的质量提升与规范化发展提供全面且深入的理论与实践参考。
摘要:质量基础设施融合计量、标准、检验检测、认证认可等要素资源,为产品质量提升、产业高质量发展提供系统集成服务,已成为覆盖产品全生命周期的质量支撑载体。文章对国内外质量基础设施服务体系进行了简要介绍,并在分析当前存在主要问题的基础上提出了质量基础设施服务产业发展路径研究的主要内容。本文重点从开展标准化体系建设、进行关键技术研究、开展质量技术帮扶、质量要素协同服务等方面进行路径研究,对质量基础设施服务产业发展具有一定指导意义。
摘要:国际标准促进技术进步和经济效益提高,推动和协调国际贸易和技术交流。文章结合我国核能领域实际工作经验和国际标准化组织(ISO)的规定,介绍了国际标准化组织/核能、核技术和辐射防护技术委员会(ISO/TC85)基本情况及ISO国际标准制定流程和规则。同时,对申报核能领域国际标准提出了几点策略。
摘要:韩国是亚洲较早开展规范化市场监管的国家之一,一定程度代表了当今世界亚洲国家的监管水平,值得我们深入研究学习。文章通过对韩国开展药品监管的国际合作模式进行研究,汲取其成功经验,探寻符合我国国情的药品监管国际合作模式,同时对我国在药品监管领域深入开展国际合作提出针对性建议,为我国进一步推进对外开放与区域合作相关层面的工作提供参考。
摘要:罗马尼亚是欧盟成员国,是中国同中东欧乃至整个欧洲合作的重要支点,也是“一带一路”倡议的重要沿线国家。随着高质量共建“一带一路”、中国—中东欧“17+1合作”的持续推进,两国经贸合作前景广阔。文章综述了罗马尼亚农食产品技术性贸易措施体系,主要包括监管机构、法律法规、合格评定等,旨在为促进我国与欧盟及中东欧共建国家农食产品贸易的发展提供参考。
关于批准发布《金属材料管液压试验方法》等278项推荐性国家标准和3项推荐性国家标准修改单的公告 国家市场监督管理总局(国家标准化管理委员会)批准《金属材料管液压试验方法》等278项推荐性国家标准和3项推荐性国家标准修改单,现予以公告。 国家市场监督管理总局国家标准化管理委员会2025-06-30 一、国家标准 二、国家标准修改单
关于批准发布《电工流体变压器和开关用的未使用过的矿物绝缘油》等26项强制性国家标准和1项强制性国家标准修改单的公告 国家市场监督管理总局(国家标准化管理委员会)批准《电工流体变压器和开关用的未使用过的矿物绝缘油》等26项强制性国家标准和1项强制性国家标准修改单,现予以公告。 国家市场监督管理总局国家标准化管理委员会2025-06-30 一、国家标准 二、国家标准修改单