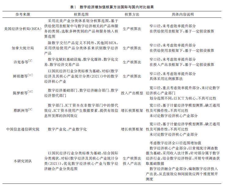
摘要:随着数字经济统计工作进入实践阶段,数字经济核心产业和融合产业增加值核算面临的若干复杂问题逐步凸显,制约了中国政府部门数字经济统计工作发展。在全面梳理总结国内外数字经济统计核算研究现状的基础上,以《数字经济及其核心产业统计分类(2021)》为指导,重点讨论数字经济统计内涵,优化数字经济增加值核算范围,深入研究中国数字经济全口径增加值统计核算方法,在数据来源、核算方法和统计制度方面进行探索创新,
摘要:以数据为中心的要素形态和业务模式变革,推动数据要素成为企业战略性资产,促进创新并提升全要素生产率。以2008—2022 年A 股上市公司为研究样本,从产业链联动视角研究企业数据资产对全要素生产率的影响。研究发现:企业扩大数据资产规模带动全要素生产率提升,在此过程中企业间的信息联动发挥有效的中介效应。在不同规模、不同行业和不同无形资产占比的企业中,数据资产规模扩大均带动全要素生产率提升,此类效
摘要:数字经济蓬勃发展重塑经济格局,但隐匿于数字经济繁华盛景之下的数字平台垄断问题成为数字经济健康发展的重大梗阻。为防范资本无序扩张、引领数字平台良性发展,亟须深度剖析数字平台资本积累的内在机理与逻辑脉络。立足数字资本主义时间套利逻辑促使资本有机构成提升所导致的一般利润率趋向下降,数字平台通过数字绝对租金、数字级差租金与数字垄断租金攫取剩余价值,租金寻获过程实质体现了资本的增殖本性、资本积累的时空
摘要:智能机器人渗透正在重塑就业与分配格局,如何确保其合理发展并助力共同富裕是当前面临的重要挑战。通过构建兼顾横向渗透与纵向创新的任务偏向性模型,基于国际机器人联合会与中国家庭金融调查数据检验智能机器人渗透对劳动力的影响。研究发现,智能机器人渗透降低了劳动收入和劳动参与份额,但提高了工资率;加剧了高、低技术部门间收入差异,缩小了部门间劳动力参与份额差距;通过推动劳动力职业流动、行业转变和增加就业稳
摘要:乡村振兴背景下,农民工流动呈现出新的变化趋势,越来越多的农民工选择返乡。从社会资本视角出发,在理论分析的基础上,利用2018 年中国劳动力动态调查数据(CLDS),实证检验宗族力量对农民工返乡的影响,并探讨宗族力量如何影响农民工返乡的作用机制。研究表明,宗族力量能够对农民工返乡产生积极促进作用,原籍地区宗族力量强度越高,农民工返乡的可能性越大;家乡认同和特殊信任是宗族力量影响农民工返乡的两个
摘要:大型数字平台利用市场势力过度采集消费者数据所引发的隐私侵犯是否应该受到反垄断法的监管是一个尚未解决的问题,基于此,探讨平台数据驱动市场势力对消费者隐私和社会福利的影响以及最优的反垄断监管政策。通过构建数据驱动商业模式双边平台寡头博弈模型分析发现,平台相对市场势力是形成消费者隐私侵犯的根本原因,平台相对市场势力的提高会加剧消费者隐私侵犯风险,并且由于平台消费者侧相对市场势力具有消费者锁定和商家
摘要:加快发展新质生产力是推动经济高质量发展的内在要求。在微观层面,培育新质生产力能够激发微观主体活力。从企业研发信息的视角出发,构建企业层面的新质生产力发展水平指标,探讨其对全要素生产率的影响及作用机制。研究发现,企业发展新质生产力能够显著提升全要素生产率,其作用路径主要体现为激发创新变革与驱动运营变革。进一步分析表明,微观层面发展新质生产力不存在权属门槛,但存在规模门槛,而保护知识产权和建设数
摘要:企业低碳转型对中国实现“双碳”目标和高质量发展具有重要战略意义。在匹配中国工业企业数据库与中国工业企业污染排放数据库基础上,利用多期双重差分模型检验差别电价政策对企业碳排放的影响及其机理。研究发现,差别电价政策能够促进高耗能企业碳减排,并通过提升能源效率、促进资本更新和引致产品重构等路径实现;其效应在环保执法力度大、电力紧缺程度高和未实施优惠电价地区,以及资本密集型和政府补贴企业中更为明显。
摘要:债务违约现象在中国资本市场频繁发生,已成为威胁金融市场稳定的重要隐患。以2007—2022 年中国A 股上市公司为样本,利用债券通政策中“北向通”的实施作为准自然实验,从债务违约风险视角实证检验债券通的经济后果。研究发现,债券通显著降低了标的企业的债务违约风险。机制检验结果表明,该效应在治理水平较低的企业中更为显著,显示出债券通在公司治理薄弱情境下的风险缓释作用。异质性分析结果表明,该机制在
摘要:流域横向生态补偿机制作为生态文明建设的重要组成部分,对推动经济社会发展方式绿色转型具有重要意义。以2006—2021 年中国9 个跨省流域横向生态补偿机制受偿省份的地级市为研究对象,采用交错双重差分模型检验流域横向生态补偿机制对受偿城市绿色发展效率的影响。研究发现:流域横向生态补偿机制显著提升了受偿城市的绿色发展效率,绿色创新效应与产业结构效应是两个重要传导机制。异质性分析表明,在国家级城市