摘 要:本文提出并完成现场验证的“多级滤—沉—挡”一体化施工排水系统的浊度控制工艺,面向近海重大工程施工期排水达标。系统由分级碎石第一排水渠、折流沉淀池、第二排水渠、碎石挡墙与双层防污围帘串联构成,渠壁采用“塑料膜—土工布—水泥砂浆”复合衬砌,可控渗抗冲刷。实证结果显示:折流沉淀池浊度即时去除率为10%~42%,在此基础上双层围帘再削减59%~82%,排海前浊度稳定于2.1~4.2NTU,持续满足
摘 要:铁路侵限会严重影响行车安全,铁路侵限监测技术对保障铁路安全运行起着至关重要的作用。然而,铁路运行环境多样、影响因素多变,传统的单一传感器监测已无法满足现代铁路运输要求,多传感器融合技术应运而生。多传感器监测采集的数据更全面,但需要对数据进行处理,可通过融合算法来提高监测的可靠性与准确性。未来,多传感器融合技术要融合智能化、AI辅助、一体化等先进技术,提高系统自动分析能力,构建更加强大、智能
摘 要:延迟焦化密闭除焦技术是炼油行业应对环保压力、提升清洁生产水平的重要举措,但是该工艺中的脱水仓存在大量的蒸汽,会影响生产安全。针对延迟焦化密闭除焦脱水仓蒸汽弥漫问题,本文提出了一种通过优化脱水仓结构、改善排风条件,消减蒸汽排出过程中涡流现象的改造方案。本文详细介绍了焦化密闭除焦脱水仓蒸汽的产生途径,建立了脱水仓的流场模型,通过流场仿真分析对比了不同工况对脱水仓除雾效果的影响,搭建了脱水仓缩比
摘 要:“大学物理”作为工科专业学科基础课程,承担着培养学生科学思维与解决实际工程问题能力的使命,对工科专业起基础支撑作用。但课程面临教学理念与实践、教学内容与实践错位的难题。本文阐述了在BOPPPS教学模式下,以重庆三峡学院教师教育学院汽车大类专业为例,通过“新能源汽车中的储能与应用”模块,设计了强调学生为中心、专业为导向的大学物理课堂教学,该教学强化了物理原理在真实工程场景中的迁移与应用,培养
摘 要:在国家职业教育改革不断深入和政策驱动下,大多高职院校以服务地方经济为目标、以市场需求为导向,积极探索借助各类各级技能大赛促进教学深度融合、高素质应用型人才培育的新模式。本文首先根据翔实的数据调研和丰富的实践经验,深入分析了竞赛活动对高职院校教学质量五个核心方面的显著提升作用;其次系统剖析了以赛促教、以赛促学的竞赛实践过程中暴露出的关键问题与挑战;最后针对当前存在的激励机制建设不完善、资源分
摘 要:药剂学是一门兼具理论与实践的综合技术学科,其教学效果与学生专业技能和职业素养发展息息相关。将工匠精神融入“药剂学”课程理论与实践教学,可以培养学生在药学领域潜心钻研的职业态度、精益求精的专业能力,树立造福社会的使命担当。本文以“药剂学”课程为例,围绕工匠精神融入“药剂学”课程的必要性,从师生认知、教学内容、教学方法、教学评价、实践活动、职业规划等方面探索有效策略,让学生在课程学习中从“会做
摘 要:随着我国健康中国战略的深入推进与全民健康素养的日益提升,医学科普教育逐渐成为推动公众健康与提升科学素养的重要手段。医学院校作为医学知识、科研成果与人才培养的重要基地,拥有丰富的科普资源与显著的专业优势,在面向中小学生的医学科普教育中发挥着显著作用。本文以菏泽市为例,结合文献调研与理论探讨,从医学院校医学科普教育现状、医学生主体参与、新媒体传播、多方协同等维度,提出了适应菏泽市区域特色的实施
摘 要:“十五五”时期我国发展环境面临深刻复杂变化,基于此高校亟须通过教学模式改革,培养更多爱国奉献、勇于创新的技术人才。本文提出在工科专业课教学中,围绕大国工匠在生产中遇到的典型技术问题,采取探究式案例教学模式,这种教学模式兼具案例教学法和探究式教学法的优点。实施这种教学模式可以有效调动学生的学习积极性,增强学习效果,切实培养学生的工程实践和创新意识,同时培养学生爱国奉献、精益求精、追求卓越的工
摘 要:传统药剂学教学模式存在授课与考核方式单一、教学内容滞后等问题,难以满足创新型药学人才的培养要求。知识图谱与药剂学教学的深度融合,重塑了教、学、评环节。该模式有效贯通“剂型—工艺—质量—临床”知识链条,推动理论教学、行业前沿及实践训练深度融合,并构建数据驱动的教师发展机制,进而系统提升教学质量,为培养契合时代需求的创新型药学人才提供可行路径,也为药学教育的数字化转型提供具体实践范例。 关键
摘 要:中医学是中华文明智慧的结晶,其重要特点体现为整体观念,本文基于这一理论特点,在充分考虑高职高专院校药学专业学情特点的基础上,对“中医药学概论”课程开展了科学合理的模块设计,具体将其划分为经典理论筑基模块、技能进阶强化模块、临床思维构建模块,各模块内容之间层层递进、逐步深入,教学过程采用线上线下混合式教学方式展开,对于完善教学环节,提高教学质量起着十分重要的作用,可助力学生系统地理解和掌握中
摘 要:针对智能化转型背景下采矿工程专业教育与思政教育孤岛化、人才培养同质化、产教融合低效化等问题,本研究立足国家能源革命战略,构建了智能采矿工程专业“双驱动、三发力、四协同”实践教学体系。通过理论实践(数据采集—特征提取—智能决策全链条训练)与产教融合双核驱动,破解教育供给与产业需求错位难题;在平台构建、师资建设、课程体系三维度发力,搭建省级重点实验室、学生创新工坊等教学平台,形成多层次课程格局
摘 要:本文围绕贵州“富矿精开”需求,针对贵州大学专业型研究生培养存在的模式同质化、实践资源短缺、成果转化率低等问题,通过整合矿山水文地质领域的特色课程资源、深化校企协同实践平台、推进多学科交叉创新,构建了以“课程引导—工程实践—创新提升—论文凝练”为核心的专业—应用—创新型精英人才(Professional Applied and Creativeskilled Elite,PACE)培养模式
摘 要:本文讨论了杨氏双缝干涉实验课程在教学中值得注意的几个方面,包括杨氏双缝干涉实验的课堂导入、该实验进行的时代背景、计算机软件的辅助教学,以及该实验内容的丰富和拓展。对以上环节做深入剖析后,本文针对性地给出了相应的完善策略,包括以水波干涉引入本堂课程,强调托马斯·杨本人的受教育经历,运用MATLAB的GUI实行仿真模拟,以及介绍该实验的量子理论解释与最新的相关科学研究进展。这些措施能够帮助教师
摘 要:在工程认证背景下,创新实践人才的培养目标对教学提出了新要求。大学生学科竞赛作为创新与实践能力提升的重要平台,其与实践教学融合的模式得到高度认可和关注。“数据结构”是面向计算机相关专业设置的专业基础课程,该课程重点培养学生综合利用数据结构和程序设计基本知识解决实际问题的能力。本文结合学科竞赛的特点和“数据结构”课程的教学现状,探索课程建设对推动课程教学改革、培养学生的工程实践能力和解决复杂工
摘 要:当下高等工程教育聚焦创新型人才培养,而学科竞赛是提升本科生工程实践创新能力的关键途径。全国大学生金相技能大赛在培育大学生工匠精神、优化实践教育教学质量方面意义显著。结合湖北工程学院培养学生参加金相技能大赛,从组织架构、竞赛课程体系设计、资源配备、跨学科指导教师团队和构建校企合作平台等方面,探索通过金相技能大赛来推动地方高校竞赛实践平台建设的有效途径,为地方高校完善大学生实践教育改革和发展培
摘 要:针对高校“光学”课程理论抽象性强、学生理解困难的问题,基于建构主义理论框架,本文探索了生活化教学模式的实践路径,通过设计30个涵盖干涉、衍射、几何光学等核心知识点的生活案例(如肥皂膜彩虹效应、CD光盘衍射实验等),基于“看现象、提问题、学原理、用知识”四个步骤,将生活中的光学现象转化为系统的学习过程。研究进一步提出生活化教学在“光学”课程中的实施策略,为理工科课程改革提供了可操作性方案。
摘 要:为了培养高素质技术技能型人才,高职院校需要全面推动“课堂革命”,创新线上线下混合、积极开展校内实训、远程实训等场景式素质教育。本文以“铁路货运组织”教学工作的改革实践为例,分析学生学情,以学生为中心,借助校内生产性实训基地、引入优秀毕业生作为企业导师,充分运用“理、虚、实”教学资源,创设工作真实情景,打造新型课堂,激发学生的学习兴趣,提升学习效果并培养学生标准化作业的工作意识和工匠精神。
摘 要:在新工科建设与“两性一度”金课标准的双重驱动下,本文以吉首大学通信工程专业核心课程“移动通信”为实践载体,提出“输出导向”教学模式与“四平台、两体系、六维度”数字化教学的深度融合改革方案。通过赛课融合、资源分层重构、多元评价体系等方法,系统性地解决学生学习动力不足、课程高阶性与创新性不足等核心问题。实践表明,该模式提升了学生的创新能力与课程挑战度,形成了可复制的工科课程改革经验。 关键词
摘 要:针对中药学专业药物分析实验教学存在的验证性实验占比高、创新不足、大型仪器利用率低等问题,融合OBE与CDIO理念,以火焰原子吸收光谱法测定罗汉果钾元素为案例展开改革。通过实验方案设计、流程优化、规范操作及项目运行四个环节,系统革新教学体系:第一,引入虚拟仿真预习,强化仪器操作规范;第二,采用问题驱动设计,优化消解体系与参数;第三,构建过程性评价指标,覆盖知识掌握、数据分析、团队协作等维度。
摘 要:在高等医学教育转型背景下,传统医用物理学教学方法难以满足现代医学对复合型人才的需求。本文基于OBE(成果导向教育)理念,探索医用物理学教学改革路径,通过明确学习成果,设计教学目标;实施个性化教学与评价,满足学生差异化需求;通过强化实践与应用,增加实验教学比重并开展校企合作,提升学生实践能力;通过优化课程体系,构建进阶式课程结构,融入前沿医学物理成果。同时,构建动态评价与持续改进机制,推动教
摘 要:基于新工科对计算机类人才的培养要求,致力于提升学生解决复杂工程问题的能力,本文提出了在离散数学课程中实行“理论—案例—Anaconda实践”的教学模式,提出基于Anaconda环境下的编程教学。本文提供了基于不同角度的案例设计思路,包括结合课程思政、结合概念理解、结合数据科学分析电商用户、结合算法实现以及结合集成电路的多重光刻。通过案例融入课程、构建离散模型、理论解答和编程实践的一体化流程
摘 要:科教融合有助于培养具有创新精神和实践能力的高素质人才,推动科技创新和产业升级,为经济社会发展提供强有力的支撑。针对当前部分教师对科教融合教学模式认识不足、推动教学改革积极性不高等问题,以“环境微生物学”课程为例,从教师综合能力提升、教师考核机制探索和教学方法的持续改进等方面对教学模式改革提出了具体改革措施。本课程紧密结合学校的行业背景,将“石油特色”融入课程教学,为国家石油行业培养合格的专
摘 要:声波测井是油气勘探与开发中重要的地球物理方法之一,换能器作为声波测井系统的核心部件,其激励方式直接影响声波信号的质量和测井精度。传统的声波测井换能器激励教学演示设备存在操作复杂、调试过程抽象以及实验效率低等问题,本文设计开发了一款模块化声波测井换能器激励调试台架系统,通过集成化机箱设计,将教学实践所需的核心实验模块整合构建为一体化的实践教学平台,设计了交互界面,通过下发参数可以产生单极子、
摘 要:为了让学生更好地理解计算机网络体系结构中各层的工作原理,本文在设计计算机网络实验内容时,采用了项目式驱动方式来设计每一个实验内容;同时,为了在上课过程中充分调动学生的积极性,在授课方式上,结合线上教学平台,采用了“翻转课堂”的形式。首先,调整了具体教学内容和教学方式;其次,调整了学生成绩评价方式及各项成绩所占比例。通过教学效果,明显看出学生的上课积极性提高了,并且与不同届学生对比,成绩有了
摘 要:新质生产力是以创新驱动为核心,以高科技、高效能、高质量为基本特征的新时代先进生产力的典型代表。新质生产力的发展使得各个行业更加需要具有创新思维和新科技应用能力的人才。这就给高等教育提出了更高的要求,尤其是中医学作为新质生产力主要作用领域,其人才培养任重道远,面临诸多挑战。“中医学”课程必须在教学目标、教学内容、教学方法、师资队伍以及评价方法等多方位进行改革以适应新质生产力的需要,结合新质生
摘 要:本文以《普通高等学校师范类专业认证实施办法(暂行)》等要求为依托,根据“无机化学”课程特点,进行课程教学改革。优化课程教学内容,注重“知识、能力、素养”的融合;以学生为中心、以产出为导向,改进教学方法,通过PBL案例教学及翻转课堂教学,使化学专业师范生的学习能力和教学技能的培养更好地融合;利用平台资源开展混合式教学,提高教学效果;完善课程评价体系,注重过程化评价,加强知识和能力的双向培养。
摘 要:不准确的线损预测会导致输电系统产生额外调节成本,以弥补此类损耗。本文提出一种线损预测模型设计,可有效降低因预测偏差导致的额外成本。该模型基于电力需求、供应、可再生能源发电及区域交换流的预测数据,逐区域预测次日线损。通过线性回归分析提取线损关联因子(线损率),可以显著提升预测的准确性与精确度,模型输入数据除未来区域交换流外均可直接从电力交易市场获取,其中未来交换流通过构建优化问题并采用线性规
摘 要:随着我国职业教育改革的不断深入,高职院校与企业的合作日益紧密,产教融合成为职业教育发展的重要趋势。测绘类专业作为实践性很强的学科,对高职院校的教师实践能力要求较高,教师深入测绘企业开展实践锻炼、积累行业经验,已成为提升专业教学水平的关键路径。本文以BIM教学为例,探讨了高职院校测绘教师赴企业实践锻炼意义和对教学的影响。研究表明,企业实践能提升教师专业技能,推动教学内容更新与方法创新。教师可
摘 要:为满足农业新质生产力发展对农业现代化高质量人才的迫切需求,推动农业高质量发展,本研究基于三螺旋理论,提出政府通过政策引导与资金支持,高校通过完善课程体系和提升教师实践素养,企业则通过搭建平台提供实践资源,促进项目化教学与创新发展的方式,构建“政校企”深度融合的实践教学体系。该体系以农机专业人才实践能力培养为核心,形成协同育人机制,进一步丰富和完善实践教学体系,为农业工程人才培养模式优化提供
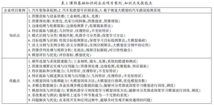
摘 要:为增强学生运用理论知识解决实际工程问题的能力,本文针对“机器视觉与图像处理技术”课程存在的教学目标与企业不匹配、教学理念滞后、课程考核评价不全面等问题,进一步拓展校企合作领域,通过校企合作共建模式,解决教学和考核内容与实际脱节问题,提出以“产业逻辑”的工作过程系统化为核心脉络,始终锚定岗位能力培养目标,校企联合构建多元化考核体系,为校企深层次交流提供契机,对学生职业能力的培养和教育教学质量
摘 要:本文立足于职业教育领域,探讨如何将行动导向教学理论与产教融合理念相结合,开发技工院校美容保健专业的校企合作课程。在梳理行动导向教学和产教融合相关理论的基础上,构建“课程开发目标、校企协同机制、行动导向实施策略、持续反馈机制”四个维度的理论框架。在实践探讨上,以桂林市第二技工学校美容保健专业为案例,分析该校在校企合作课程开发实践中四个维度的具体举措与经验,归纳总结课程目标制定、校企协同、教学
摘 要:本文通过在科研平台制度保障、校企协同创新、促进人才队伍配置与促进技术成果转化等方面加强科研平台建设,依托科研平台建设支撑科教融汇发展,科研平台成为职业教育科技融汇师资培养的载体,成为职业教育科教融汇创新资源的载体,职业教育科教融汇工程实践的载体。充分利用科研平台,师生共同参与科研项目,围绕特定的课题展开深入研究,培养学生科技创新思维,让学生接触前沿的科学理论和技术应用,科技与教育的深度融合
摘 要:在新工科建设背景下,应用型本科高校的人才培养目标更加注重实践能力与创新素养的提升。“材料力学”作为机械、土木等工程专业的核心基础课程,其教学模式的创新对培养高素质应用型人才具有重要意义。本文基于新工科视域,结合应用型本科高校的特点,探讨“材料力学”课程的教学创新与实施路径。首先,分析传统“材料力学”教学中存在的教学内容同质化、教学方法单一化、考核模式固定化等问题;其次,提出以“学生中心、
摘 要:[目的]探讨中医学临床教学案例库在混合式教学中的应用。[方法]建立中医学临床教学案例库,教学案例编写后由课题组教师进行检验,随后上传至线上数据库以供学生浏览。以安徽医科大学临床医学院临床系21级本科医学生为研究对象,进行“中医学”教学,采用基于中医学临床教学案例库的混合式教学,教学结束后进行理论和临床实践考核,设计调查问卷,进行教学评价、数据库评价、自我评价。[结果]基于临床教学案例库的混
摘 要:本文选取池州学院的数学“微格教学”课程作为案例,针对在师范类专业认证背景下“微格教学”课程存在的教师对课程目标不明确、教学方法传统、评价机制不完善三个问题,提出相应的解决方法:结合OBE理念要求以专业目标为导向,设计实践路径,明确课程目标;增强信息技术应用,巧用翻转课堂;结合具体课堂教学案例分析如何开展“同课异构”教学;创新评价体系,保证评价的公正性、准确性和可操作性,以期达到培养出教学基
摘 要:翻转课堂作为一种新兴的教学模式,为大学数学教学改革提供了新的思路。该模式颠覆了传统课堂的知识传授方式,强调学生在课前通过视频、在线资源等自主学习基础知识,课堂时间则用于讨论、协作和问题解决,从而深化理解并提升高阶思维能力。本文构建了适合大学数学课程的翻转课堂教学模式,并评估其对学生的学习动机、知识掌握程度和问题解决能力的影响,为大学数学教学改革提供理论依据和实践参考,助力高等教育信息化与个
摘 要:为构建科学有效的混合式教学课程质量评价体系,提升指标权重分配的合理性,研究提出基于AHP熵权法的组合赋权模型,采用层次分析法确定各评价指标的主观权重,并利用熵权法提取客观数据中的信息贡献度,最终通过加权融合方式形成综合权重。在实证分析中,模型表现出良好的权重结构一致性和评价区分度,能够有效反映教学过程与学习结果的多维表现,为混合式教学质量评价提供了理论支持与实践路径。 关键词:混合式教学
摘 要:为适应新质生产力的快速发展,需要培养出既具备扎实专业技能,又拥有高度职业素养的复合型医学检验人才,而人才培养质量直接取决于课程质量,因此需要开展医学检验专业核心课——“临床基础检验”新质课程的建设。实施“靶向式检验课堂”教学策略,以“三师协作”为抓手及时更新教学资源库,开展以学生为中心、以岗位核心能力为目标的“靶向式检验”教学,实施“两核一辅”综合评价,培养“检真验实、百分精准”的高素质临
摘 要:针对工商管理专业教学中存在的理论与实践脱节、学生问题解决能力薄弱等痛点,构建以“学以致用”能力培养为核心的教学模式。从课堂教学质量提升、实践教学创新优化、教学资源保障、教师教学改革实施保障四个维度,提出以问题导向重构课程体系、以产教融合深化实践场景、以数智技术赋能资源建设、以动态反馈机制保障改革成效的具体路径,给出情景式、辩论式、体验式、前沿讨论式、沙龙式等理论和实践教学的具体实施方法,建
摘 要:在新工科和工程教育认证背景下,电子信息工程专业实践教学体系的创新成为提升人才培养质量的关键。本文分析了当前电子信息工程专业实践教学中存在的问题,结合工程教育认证的OBE理念,提出了实践课程体系的优化方案;通过分层设计专业基础实践课程和综合实践课程,强化学生解决复杂工程问题的能力;同时,改进考核方式,引入过程考核、同组评议和答辩机制,实现从结果导向到过程导向的转变。研究可为电子信息工程专业实
摘 要:作为口腔医学专业的核心主干课程,本科阶段“口腔正畸学”课程主要针对大学四年级的学生开设。“口腔正畸学”具有知识概念繁杂抽象、实践操作入手难、临床病例时间长、临床诊疗过程复杂等特点,学生的参与度不高、学习主动性不强、临床诊疗思维培养不佳以及实践机会缺乏等都是传统教学模式中存在的问题。随着信息化时代的到来,教育信息化的趋势日渐明显,深化以学生为中心的信息化教育是当代教育发展的方向。本项目在线
摘 要:本研究基于STEAM教育理念,系统构建了中职“3D打印技术”课程的教学创新模式。通过分析课程现状与挑战,提出“一准三创”(准备—创意—创新—创造)教学模式,整合科学、技术、工程、艺术和数学多学科内容,设计阶梯渐进式教学目标,并创新项目式教学方法。研究强调虚实结合的教学环境建设与多元主体评价机制,通过跨学科项目实践培养学生的工程思维和创新能力。实践表明,STEAM教育模式能有效解决传统教学中
摘 要:在教育数字化转型背景下,将信息技术与高中化学教学深度融合成为推动教学改革、培养学生核心素养的重要路径。高中化学兼具微观抽象性、实验实践性与知识系统性,其传统教学中存在的微观原理难可视化、高危实验难开展、个性化需求难满足等痛点,可以通过信息技术破解。本文以“氯气的性质”课程教学为典型案例,系统探讨信息技术在高中化学教学中的核心价值、实现路径及规范体系构建。研究旨在为高中化学教学突破传统瓶颈、
摘 要:在产教融合深化发展与五年一贯制高职教育改革背景下,针对Vue前端开发实训课程中“学用脱节、校企协同薄弱”等问题,引入CDIO工程教育模式,构建“产教深度融合、能力螺旋递进”的课程体系。通过校企双元设计、项目化教学、真实场景实践等路径,实现“构思—设计—实现—运作”(CDIO)全流程贯通,提升学生的技术技能与职业素养,为五年制高职软件技术实训类课程改革提供借鉴。 关键词:产教融合;五年一贯
摘 要:人工智能技术可借助书籍、网站、出版物等多元文本数据开展语言逻辑训练,通过神经网络对复杂语言模式进行分析处理,进而“理解”文本训练中的语义关联与逻辑联系。该技术不仅能模拟人类的语言处理方式精准解读各类语言指令,还能针对不同提示和问题生成契合人类思维逻辑的回应内容,实现对语言交互过程的智能化模拟与适应性优化。本文以生理学多维度学习需求与教学革新为切入点,阐述人工智能在生理学课程教学中智能化引导
摘 要:生成式人工智能的出现对高等教育产生了深远影响,尤其是对教育评价体系中的“原创性”概念带来了深刻挑战。为探索生成式人工智能背景下,如何重新定义、培养和评估学生的原创性能力,本文先分析传统学术原创性定义的局限,进而讨论生成式人工智能对学术原创性带来的影响,并对高校评价体系提出改进建议,同时总结原创性重构下的政策优化路径与教育反思。研究表明,人工智能技术对原创性的理解与实践提出了新的要求,需要在
摘 要:新时代背景下,劳动教育实践平台是高职院校开展劳动教育的重要载体,然而当前高职院校劳动教育实践平台存在数量不足、功能单一、管理机制不完善等现实问题。本文对此提出了劳动教育实践平台建设的优化路径,包括整合校内外资源、构建多元化实践场所、将劳动教育有机融入课程体系、开发专业关联的实践项目、建立包含职责划分与动态评价的管理机制、组建专业化劳动教育师资队伍、创新运用信息技术打造智慧化平台,实现过程追
摘 要:在乡村振兴战略全面推进的时代背景下,乡村旅居产业作为农村一二三产业融合发展的新业态,正逐渐成为推动乡村经济增长、实现产业兴旺的重要力量。乡村旅居产业当前发展势头良好,但在发展过程中也存在市场主体实力薄弱、文旅融合深度不足、旅居产品供给结构单一和旅居产业软硬件还需提升等问题,本文通过实地调研,系统剖析上述问题,并从强化科学规划、创新投资模式、推动融合发展、提升旅居服务质量等方面提出可持续发展
摘 要:在“双高计划”背景下,为更好地契合产业发展需求,高职院校如何通过专业群的建设提升人才培养质量,服务经济社会发展已成为高职院校亟须解决的问题。本文以广东食品药品职业学院大健康类专业群建设为研究对象,从产业发展对大健康类专业群建设的要求、重点任务和保障措施出发,探索出一套适合学校专业群建设的模式,以期为广东乃至全国相同或类似专业群建设提供可参考的模板。 关键词:双高计划;大健康类专业群;探索
摘 要:随着美丽中国建设深入推进,我国生态文明成果愈加显著,野生动物、昆虫等生物多样性持续显现,与人类建筑空间呈现共存交融状态。在新建科普类场馆,尤其是地域生态环境优良的科普场馆中,受有害生物侵扰的问题日益突出,成为影响科普场馆展品安全与展示科普教育的隐患因素,日益凸显出防治治理的必要性与紧迫性,需要在治理载体与实践进路上进行深入探索。 关键词:科普场馆;有害生物;治理载体;实践进路 科普场
摘 要:本文基于物理气相沉积(PVD)真空镀膜技术,研究沉积温度对防蓝光膜层性能的影响。由PVD镀制的产品因稳定性高、均匀性好而受到社会各界关注,研究沉积温度对防蓝光镜片镀膜工艺的影响,对制备稳定、均匀的高性能防蓝光膜层具有重要意义。实验结果表明,沉积温度显著影响膜层的沉积速率和稳定性,但膜层性能并非随温度升高持续改善。在沉积温度为60℃时,防蓝光效果最优,该温度处于膜层相变温度区间,有助于改善膜
摘 要:基于当前高职院校“双师型”教师队伍存在数字化素养不足、教学与实践脱节等困境,本文以甘肃卫生职业学院为案例,探讨了数字化转型背景下“双师型”教师队伍发展的关键问题。研究发现,数字化素养涵盖数字技术知识、技能及教学创新能力,对教学模式革新与教学效果提升具有显著影响,由此提出创设数字化学习环境、强化教师定期培训与激励机制及深化开展企业实践项目等三大建设路径。实践表明,通过平台建设、精准培训及校企
摘 要:在教育数字化转型背景下,各种先进的教学手段被广泛应用到高职院校中,提升教师的数字素养,促进信息技术与教育教学的深度融合,有助于高职院校实现高质量发展。本文通过探究高职院校教师数字素养内涵,分析目前高职院校教师对数字素养存在认知误区、教师数字技能缺失、数字社会责任履行度不高、数字素养培训不全面、评价体系有待健全等问题。然后通过分析并提出提升高职院校教师数字素养的对策建议,即营造良好的数字化环
摘 要:针对经管类学生在职业认知、实践能力与个性化指导等方面的现实需求,本文探索构建由辅导员主导的“四阶赋能”工作法。该方法以阶段化、系统化路径贯穿学生培养全过程,依次为:启航·筑基阶段(低年级)通过《生涯记录卡》与行业认知活动唤醒职业意识;扬帆·定向阶段(中年级)依托校友资源与企业微任务推动方向聚焦与初步实践;远航·淬炼阶段(高年级)借助高频模拟面试与简历优化强化求职实战能力;领航·冲刺阶段(毕
摘 要:本文介绍了国内基础地理信息建设现状,分析了开放数据资源存在的优势与不足,针对我国基础地理信息数据建设现状,提出了一套应用开放数据资源的基本工艺流程,分别从数据选取、格式转换、数据修改完善、地名译名、质量检查等环节进行了工艺介绍。结合相关的数据应用案例,对开放共享地理信息数据的应用前景进行了展望,为开放地理信息数据资源的有效利用提供了借鉴和参考。 关键词:开放;共享;基础地理信息;数据