摘 要:课堂考勤是教学管理中的重要环节,而手工点名、刷卡打卡等传统考勤方式存在效率低下的问题。近年来,随着人工智能技术的迅猛发展,基于人体姿态识别技术的考勤方式成为一种新兴的解决方案。本文探讨了人体姿态识别技术在课堂考勤中的应用,从技术原理、系统构建、实际应用案例、优势与挑战等方面进行了详细分析,并提出了一些改进建议。研究表明,人体姿态识别技术能够有效提高考勤的准确性与效率,并且能够减少考勤作弊现
摘 要:数字化城市是现代化城市建设的重要标志,也是数字中国的延伸。数字化城市建设强调借助现代化计算机技术进行城市规划,测绘是数字化城市建设规划中重要的一环。测绘技术的合理应用,可以提高数字化城市建设规划效率,推动数字化城市建设进程。基于此,本研究分析了空地一体化测绘技术原理与要点,阐述了空地一体化测绘技术在数字化城市建设中的应用场景与应用要点。 关键词:空地一体化测绘;测绘技术;技术应用;数字化
摘 要:“天然药物化学”课程作为药学领域不可或缺的核心课程之一,兼具应用性和综合性。本文通过在“天然药物化学”课程中将理论学习、文献检索和创新素质培养相结合,积极探索和实践构建高效、新型的教学模式,以培养学生独立探索知识、自主解决问题的能力,强化学生的数字素养,为培养学生的创新思维和激发学生的创业意识提供行之有效的经验模式。 关键词:双创;“天然药物化学”课程;三位一体 中图分类号:G642
摘 要:本文以全国大学生电子商务“创新、创意及创业”挑战赛(简称“三创赛”)为研究对象,拟探究将“电子商务”课程体系与大赛能力塑造相融合的教学模式的改良途径,研究重点在于明晰大赛所必需的知识点和教材内容相互交融的部分,遵照学生的实际参赛情况,提出一种线上线下关联的混合教学模式,提炼出一种以“课程体系+大赛能力提升”为核心的新型教学模式,促使理论知识向实际操作能力转变。本文旨在增强大学生的创新、创意
摘 要:在新工科背景下,针对“线性代数”课程理论与实践脱节、教学方法单一等问题,本文构建了一种以问题为导向的线性代数教学模式,该模式结合新工科实例,形成了“问题导入—理论融合—实践应用—评价反馈”四个核心教学环节。研究结果显示,该模式在跨学科融合与教学多样性方面取得显著突破,问卷数据显示,学生对该教学模式的平均满意度达4.2分,82%的学生认为问题案例的引入有效提升了学习兴趣;同时,实际问题解决
摘 要:“教学评一致性”是高中数学课堂教学的关键导向,而课堂教学评价作为保障教学目标达成、推动学生数学素养发展的核心环节,在实际教学中却与“教学评一致性”的要求存在显著偏差,具体表现为评价目标与教学目标脱节、评价主体单一、评价内容局限、评价方式机械,直接影响了教学效果的提升和学生核心素养的培育。本文以“实现教学评一致性”为核心目标,先分析高中数学课堂教学评价的现存问题与原因,再从“目标对齐、主体多
摘 要:国家政策对应用型本科发展的引导及产业升级的迫切要求对汽车服务技术人才培养层次提出了新要求。本文通过对OBE理念、高等职业本科的内涵与理论依据进行研究,查阅和借鉴国内外办学实践,并充分把握湖南汽车工程职业大学汽车服务工程技术专业的特色,从构建原则、课程目标、课程内容、课程结构、课程实施、课程评价及一体化课程体系实施的保障措施等方面出发,构建了一套科学合理的本科层次职业教育课程体系。研究成果将
摘 要:本文针对电子信息工程技术专业教学改革中面临的生源规模扩大导致教学质量波动、专业课理论知识抽象、技能操作需开展重复性示范指导、学生基本技能与企业岗位需求存在明显差距且岗位技能要求精准度严苛等问题,提出校企协同育人的“五融合”人才培养模式改革,围绕育人质量、育人效率、育人资源三方面研究探索“五融合”的人才培养模式,并取得显著的教学实践成效。 关键词:校企协同;岗课赛证;虚拟仿真 1 引言
摘 要:OBE理念以社会需求和学生个人发展为目标,反向设计与改进教育模式,有助于高职院校提升人才培养的适配度。本文基于OBE理念对高职院校劳动教育的指导意义,从明确劳动教育目标、建设劳动教育平台、强化劳动教育师资、优化劳动教育评价机制等方面,为高职院校劳动教育提供了建设思路。 关键词:OBE理念;高职院校;劳动教育 2018年9月,全国教育大会强调,培养德智体美劳全面发展的社会主义建设者和接
摘 要:本研究以武汉工商学院工程训练中心的实训教学为背景,深入分析3D打印技术融入传统钳工实训后的实训安全状况。研究结果表明,新模式下的实训教学在提高学生实训安全性、培养学生安全意识、提升教学效率、减少材料浪费、激发学生学习兴趣等方面具有显著优势。同时,新模式给学生实训安全带来了一系列新挑战,对此采取的一系列针对性安全保障措施包括设备安全管理、优化教学衔接等,可以有效降低安全风险,保障学生在安全的
摘 要:本文以“化学反应与电能”为例,在课堂教学中创设深度学习情境,激发学生的学习兴趣与反思能力,将模型认知运用于分析与理解原电池原理,培养学生的批判性、创造性思维,以期实现学生在深度学习过程中使用高阶思维建立原电池知识的结构化体系,将化学教学目标从单纯的知识传授与能力培养,转变为化学学科核心素养培养,充分发挥化学教学的育人功能,并为化学深度学习的实现提供清晰的思路和方向。 关键词:教学设计;深
摘 要:高职院校产教融合是提高办学能力及人才培养水平的有效途径,经过多年发展,各校都有自己的产教融合管理办法及实施细则。近年来,国家出台了一系列关于职业教育产教融合的政策及配套措施,以推动职业院校与行业企业深度合作。而作为具有铁路行业背景的高职院校,对于走出一条富有行业特色的产教融合之路问题,本文主要从高职院校的铁路行业人才模式培养方案、铁路单位订单班、铁路行业典型实训项目开设等方面进行了分析及探
摘 要:“新师范”建设对高师课程改革提出了系统性要求,传统“计量地理学”课程在教学理念、内容体系与教学模式上,与“新师范”强调的立德树人、学科融合、技术赋能及创新能力培养存在错位。本研究基于“新师范”理念的内在逻辑,系统构建了一套“价值—知识—能力—技术”四维融合的教学设计框架。框架以“立德树人”为根本,以“解决真实地理问题”为主线,通过重构素养化课程目标、整合模块化与项目化教学内容、创新“理论—
摘 要:“自然地理学”课程教学涉及的部分内容相对陈旧,学生难以较好地获取最新知识。本研究探讨了高水平的科研成果在“自然地理学”教学中的应用,通过分析该课程当前的教学现状及学院现阶段本科生培养过程存在的问题,发现在教学过程中适当引入最新的高水平研究成果,有助于本科生对科研进行更好的运用,在提升学生对科研兴趣的同时,为今后科研工作打下一定基础。 关键词:自然地理学;本科教学;科研成果;本科生
摘 要:针对工科实践教学中数字化能力培养不足、教学与竞赛脱节的现状,本文通过将全国三维数字化创新设计大赛(3D大赛)数字化设计与制造专项赛的赛程与评价标准,系统融入“数控雕刻”课程,构建了“赛教融合”的教学模式,并以数控雕刻机为实践教学平台,设计了遵循从设计到加工的完整教学流程。课程涵盖数控编程理论、自动编程软件应用与创新项目实践三大模块,旨在深化学生对数字化制造全过程的系统理解,为相关实践课程改
摘 要:案例教学有利于学生将所学知识应用于实际具体案例中,进而提高学生的分析问题、解决问题的能力,而案例库建设的核心目的是为案例教学提供素材。本文以矿业类研究生的专业必修课“现代矿产资源经济学”为例,对案例库的建设原则和建设思路进行了初步探索,厘清并提出了该案例库建设的四大原则与分模块进行案例库建设的总体思路,并在此基础上对案例库建设的实施途径进行了系统分析和整理,为此类课程的案例库建设提供了基本
摘 要:本文针对新工科建设背景下传统“材料力学”课程存在的教学内容与工程实践脱节、实验教学环节创新性不足、高阶思维能力培养机制缺失等突出问题,以专业教育与创新创业教育深度融合为导向,开展“材料力学”一流本科课程建设研究与实践。基于OBE理念构建“基础理论—工程案例—创新实践”三阶递进的课程体系,创新应用“BOPPPS+混合式”教学模式、虚实结合实验教学平台及学科竞赛驱动机制,有机融入课程思政要素与
摘 要:在新工科建设和工程教育专业认证背景下,为培养适应社会经济发展和信息技术产业需求的创新应用型人才,电子信息工程专业以创新创业类社会实践课程“电子信息工程实训项目”为实施载体,通过创新构建“成果导向、项目驱动、校企协同”的实践教学模式,重构“专项训练—综合实战—自主创新”三级实训模块内容,开发校企合作实践教材建设项目,探索课程思政与实践教学的深度结合,实施“过程+成果”双维度考核评价机制,优化
摘 要:智慧税务的推行倒逼税务专业人才培养模式的变革,税收学专业应培养出具备税收学基本理论,熟练掌握各税种的税收政策,具备较强的实践能力,能够在各类企事业单位胜任涉税相关工作的高素质、综合性、应用型人才。本文以“税收筹划”课程教学改革为例,借助产教融合,以人才需求为导向,重构税收筹划教学目标和课堂教学内容,融合理论教学、案例教学、实验教学和实践教学,构建“线上线下混合课堂+实验室模拟训练+真实企业
摘 要:本研究以PISA(2022版)核心素养评价体系为理念,通过挖掘沙地农业、统万城遗址、煤矿产业等榆林特色素材初步形成了具有地域特色的教学实践方案。实践发现:将本土文化元素融入数学课程设计有助于提升学生将抽象的数学概念与现实情境相联结的能力,有利于提高数学建模能力和跨学科应用意识,在问题分析与综合应用方面展现出积极的教学效果。该研究为新课标“因地制宜”理念提供了西北地区的范式,为新课标背景下
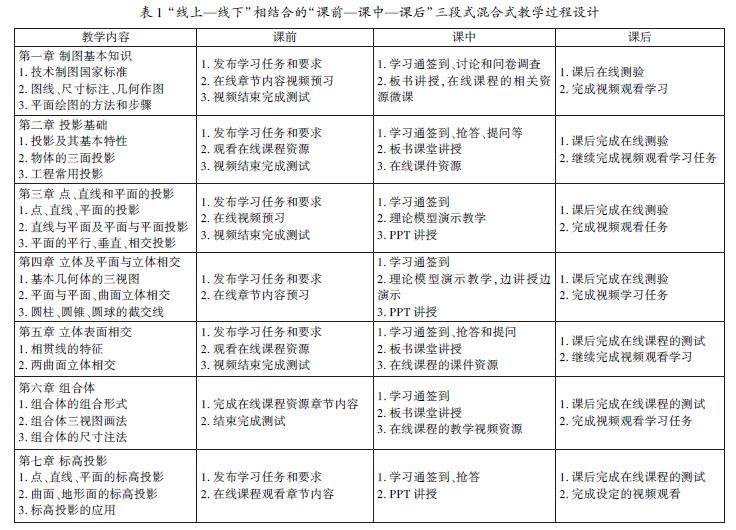
摘 要:新工科建设是中国应对世界百年未有之大变局、深入实施产业转型升级、提升国际竞争力的重要举措,培养符合时代特征、具备创新实践能力和社会担当的创新型卓越人才势在必行。本文着眼于新工科背景下的教学改革,旨在将创新实践能力培养融入课程体系,并以山西农业大学土地整治工程专业核心基础课程“工程制图”为例,分析课程教学现状及存在的问题,通过探索“线上—线下”相结合的混合式教学模式,拓展“理论—仿真—实践”
摘 要:在新工科建设背景下,传统工程教育面临实践资源不足、产教融合深度欠缺等困境。本文以“嵌入式技术及应用”和“云计算技术”两门课程为研究对象,探讨虚拟现实、增强现实与智能体协同技术在新工科教学中的创新应用。通过构建“VR/AR+智能体”实训平台,结合人工智能算法,实现教学场景重构、个性化学习引导及跨团队协作模拟。研究表明,该模式有效解决了传统教学中实验成本高、场景真实性不足等问题,显著提升了学生
摘 要:随着智能制造发展的深入推进,传统工科企业人才培养面临新的挑战。本文针对茅台学院自动化专业设备“自动控制”课程在当前教学中存在的校企合作浅表性、教学内容滞后性和实践项目挑战基础性等问题,构建一个“一云两翼三阶段”的混合式教学改革模式。该模式通过深化校企协同育人体系,依托智慧教育平台构建以生产工艺模块化的可视化知识图谱和录制在线视频,结合虚实实践平台开展递进式实践项目,并打通师生双端的教与学,
摘 要:在“岗课赛证”贯通培养体系逐步融入高校教学改革背景下,工程类专业教育正迈向能力导向与成果导向并重的新阶段。当前“3D打印与SolidWorks”教学普遍存在“重理论轻实操”“课赛脱节”等结构性短板,学生综合应用能力培养难以精准契合专业发展需求。为破解教学孤岛、推进实训一体化改革,部分院校探索将赛项任务深度融入教学过程,以“赛促教、赛促学”为导向,构建混合式教学体系。本文基于课赛融合理念,围
摘 要:针对“运筹学”课程传统教学中教学方法单一、知识拓展延伸不足,缺乏传统文化、实践教学忽视创新思维培养等“痛点”问题。设计融入思政元素的OBE+PBL教学模式,探讨其在“运筹学”课程教学中的应用效果。选取同一高校两个年级的120名本科生作为研究对象,每个年级各60名学生作为一组,分别采用基于OBE理念的问题驱动教学模式和传统模式进行授课。实践表明,基于OBE理念的问题驱动教学模式教学效果较为显
摘 要:“自然地理学”教学长期存在内容静态、方法单一、实践薄弱等问题,难以满足新时代地理人才培养需求。本文以遥感数据驱动为视角,探讨“自然地理学”中的自然地理要素动态变化的教学改革路径。通过课程体系优化、内容重构、方法创新与评价机制完善,构建“理论—工具—实践”一体化教学链条,强化学生对地理过程的动态认知与综合分析能力。研究旨在引导学生实现从静态知识掌握到动态问题解决的转变,提升其实践应用与创新能
摘 要:智能化与数字化技术的蓬勃发展对我国工程地质领域高素质创新型复合人才的培养提出了更高的需求,不仅需要学生熟悉工程地质领域先进的数字化技术和智能工具,也需要学生具备采用智能化数字化技术解决实际工程地质问题的能力。开展基于数智融合赋能的教学改革探索是“工程地质实习”教学改革和高素质工程地质人才培养的重要方向。本文系统分析了“工程地质实习”课程教学的现状,并基于数智融合赋能,从数字化地质信息模型,
摘 要:新工科建设对人才培养提出了更高要求,传统“概率论与数理统计”课程教学存在理论与实践脱节、创新能力培养不足等突出问题。本研究以数学建模为桥梁,构建了“理论—建模—思政”三模块深度融合的课程体系,设计了“AI导学—PBL探究—竞赛衔接—双创孵化”四阶递进的混合式教学模式,建立了多元评价机制。经过一学期教学实践,该模式显著提升了学生的知识应用能力、建模竞赛水平与创新创业素养。实验组学生在概率论应
摘 要:本文提出一种提升配电架空线路电能损耗评估精度的方法。基于专用测量设备实时监测6~10kV绝缘中性点配电网中各分支导线的电流与温度,结合线路电阻计算损耗,并引入温度变化、谐波、电线张力与腐蚀等修正因素。研究表明,在谐波畸变率达50%、导线温度升高至17℃时,损耗可达理想条件下的1.28倍。该方法有效提高了损耗评估的准确性,助力配电网能效管理与优化运行。 关键词:电能损耗;配电网络;电能质量
摘 要:本文主要探讨了“线性代数”课程在OBE教学理念下的教学方法创新与教学实践改进,通过对比两种教学模式下的教学内容、教学方法和教学评价体系,科学合理地重构教学内容,积极优化教学模式,以学生的学习成果为导向,注重培养学生的学习能力和实际应用能力。完善评价体系,采用多种方式全面评估学生的学习成效,着力提升学生自主探究学习的能力,培养学生运用线性代数知识深入分析并解决实际问题的综合实践能力,为学生未
摘 要:“医学微生物学”是临床医学、预防医学、药学等专业的核心课程。近年来,高校的线上线下混合教学模式已成为新趋势。本文调研了不同专业学生对“医学微生物学”课程线上线下混合式教学的意向,并初步探索了该模式,最后调研了学生对教学改革的满意度。结果表明,不同专业学生对该教学模式都有一定程度了解且认可其优势。实践表明该方式可使学生有效掌握知识点,达到与传统线下教学同样的效果,学生满意度达到85%~90%
摘 要:本研究探讨了基于生成性理论的VR教学创新应用。本文通过文献分析和案例研究,阐述了生成性理论的核心概念及其与VR教学的契合点,构建了基于生成性理论的VR教学设计框架,设计了VR教学环境,开发了相关教学内容,并提出了具体的实施策略。结果表明,基于生成性理论的VR教学能有效提升学习效果,促进知识建构和迁移。本研究为VR教学的理论发展和实践应用提供了新的思路,对推动教育技术创新具有重要意义。 关
摘 要:“5E”教学模式是一种基于建构主义提出的教学模式,强调让学生在教师引导下自主探究、构建知识体系。本文基于“5E”教学模式对高职物理“自由落体运动”课题尝试做了教学设计,旨在通过创设物理情景,引发学生产生认知冲突,设计实验引导学生自主探究自由落体运动的特点,交流解释实验结果,并引导学生进行知识迁移,培养学生的物理学科核心素养。 关键词:“5E”教学模式;自由落体运动;探究 “5E”教学
摘 要:本文分析了储能科学与工程专业实验教学体系现存的传统教学模式下理论与实践脱节、实验设施短缺、安全风险等级高以及跨学科实验教学授课困难等问题,基于储能技术多学科多领域交叉融合、协同创新的要求,构建了具有“三层次、五模块、三创新”的储能科学与工程虚拟仿真实验教学体系。依照“以虚补实、虚实结合”的原则,采用多层次、多维度跨学科虚拟仿真实验教学内容,对于多学科多领域交叉融合、协同创新的储能科学与工程
摘 要:在数字化转型的时代浪潮下,高职院校教学管理面临着前所未有的机遇与挑战。本文深入剖析了数字化转型对高职院校教学管理产生的积极与消极影响,阐述了教学管理措施创新的必要性。基于创新教学管理理念、优化教学管理内容、创新教学管理方法、加强教学管理队伍建设以及完善教学管理保障机制等方面,提出了高职院校教学管理措施的创新路径,旨在提升高职院校教学管理的质量和效率,为培养适应数字化时代需求的高素质技术技能
摘 要:随着教育数字化转型,智慧教学已成为医学教育改革的重要方向。本研究针对“医学免疫学”课程“重知识、轻能力,重结果、轻过程”的评价困境,构建了融合大数据分析与智能评价工具的多维评价模式。该模式通过“过程性评价+终结性评价”双维结构,实现学习全过程跟踪评估。过程性评价涵盖课堂互动、线上学习、小组协作、实验操作等多个环节,终结性评价则通过多元化考核方式检验学习成果。研究表明,该体系有效提升了学生的
摘 要:随着信息技术在高职教育领域的深度融合与广泛应用,信息化教学已从辅助手段演变为提升教学效果、创新教学模式的核心路径。然而,在享受信息化带来的便利与高效的同时,其教学质量参差不齐、教学过程中数据安全与隐私保护风险凸显、平台系统稳定性面临挑战等问题日益成为制约高职教育信息化健康、可持续发展的关键瓶颈。本文立足于我国高职教育的实践特色与发展需求,深入剖析了当前信息化教学在质量与安全两个维度上面临
摘 要:随着信息技术的飞速发展和教育改革的不断深入,在线开放课程和混合教学逐渐成为教育领域的重要趋势。传统的课堂教学模式在应对快速变化的行业需求时显得力不从心,混合教学模式应运而生,为网页设计技术的教学带来了新的机遇与挑战。本文深入探讨了“网页设计技术”在线开放课程混合教学的理论基础、实施策略、实践效果及未来发展趋势,以期为教育工作者提供有益的参考和借鉴。研究表明,混合教学模式能显著提升学生的学习
摘 要:分子生物学实验课程是生命科学类专业核心实践课程,对学生知识内化、技能构建及科研素养培育具有关键支撑作用。针对传统的分子生物学实验教学中存在的实验内容独立零散、教学方式单调低效、考核评价单一、创新能力培养薄弱等问题,本文构建了以“五个融合”为核心的分子生物学实验教学模式,即“实验内容专题式融合”“线上线下相互融合”“实验教学与教师科研相互融合”“思政育人与课程教学相互融合”“评价方式多元融合
摘 要:“传热学”是动力工程及工程热物理专业的重要基础课之一,课堂偏重于理论教学,学生的自主学习能力难以激发,实践能力有待提高,存在概念抽象难懂、基本现象和公式推导枯燥等问题。为提高“传热学”教学质量,提出基于MATLAB的传热学可视化教学方法,通过图形界面对传热学中集中参数法、交叉流动换热器、维恩和普朗克公式进行计算演示,激发学生的学习主动性,增强学生理解并运用传热学中的基本公式和定律的能力。本
摘 要:“中药化学”作为中药学专业核心课程,对揭示中药药效物质基础及作用机制意义重大。目前,其实践教学内容与现实需求契合度欠佳,教学方法和手段存在局限。本研究聚焦于中医药现代化,以现实需求为引领,深入剖析“中药化学”实践教学的理论根基、现实需求、现存问题,重新审视“中药化学”实践内容设置,提出基于产业需求设计实践项目、跨学科融合拓展实践内容、引入前沿技术探索教学等策略,旨在提升人才培养质量,推动
摘 要:当前本科教育教学存在理论与实践脱节、人才培养与社会需求不匹配等问题,本研究旨在探索促进本科教育实现科教融汇与产教融合的有效模式。本文先分析了当前本科教育面临的挑战,随后详细阐述了项目引导式教学的核心理念、实施过程以及科教融汇与产教融合的重要性,针对这一挑战,提出通过项目引导式教学模式促进学生理论知识与实践技能的深度融合,旨在将学生培养成具备高度创新能力和良好职业素养的复合型人才。 关键词
摘 要:由于传统课程考核“重理论记忆、轻能力评估”、质量评价“主观化、单一化”的局限性,本文聚焦人工智能与高等工程教育深度融合的趋势,结合“建筑给水排水工程”课程“强实践、重应用”的专业特性,围绕“人工智能技术融入课程教学体系”“数据驱动的过程性考核模式构建”“多维度质量评价模型开发”三个方向展开研究,明确技术应用场景与实施路径。本文研究成果可为同类工程类课程智慧教学改革提供参考。 关键词:人工
摘 要:随着人工智能的不断发展,对于教师的数字素养能力有了更高的要求。本文在界定人工智能视域、数字素养、教师数字素养核心概念的基础上,从社会、教育、人才培养、教师发展四维度分析了人工智能视域下高职教师数字素养提升的必要性,从意识、技能、应用、专业发展四个方面提出了社会对高职教师数字素养的核心要求,最终构建出“观念引领—技能提升—培训优化—环境保障”四位一体提升体系,为高职教师数字素养提升及职业教育
摘 要:人工智能作为前沿技术,在健美操教学中凭借其自然语言处理能力展现出显著优势,有效促进了教学质量的提升,其优势主要体现在个性化教育方案的制订、互动式学习体验的提供、即时反馈机制的建立、实验设计的辅助、数据分析的精准以及教育资源的有效扩展。借助个性化学习路径、互动对话机制及自动化评估手段,人工智能丰富了学生的学习体验,并为教师的教学设计和评估提供了有力支持。然而,人工智能在应用中仍面临诸多挑战,
摘 要:人工智能(AI)技术的快速发展正在深刻改变信息安全领域的人才培养模式。本文立足高职教育实际,从课程体系优化、教学模式革新、实践体系强化与产教融合协同四个维度探讨AI赋能信息安全技术应用专业改革的路径。AI的引入可实现教学精准化、学习智能化与评价科学化,有助于构建符合产业需求的智能安全人才培养体系。该研究为高职教育应对数字化安全挑战提供了可行的改革思路与实践依据,为培养符合未来技术发展需求的
摘 要:在人工智能(AI)技术深度融入教育领域的背景下,材料与化工专业作为支撑新能源、高端制造等战略性新兴产业的核心工科专业,其传统教学模式面临“理论与实践脱节、数智化能力培养不足”等挑战。本文结合区域材料与化工产业“智改数转”需求,分析AI技术对教师教学模式、教学方法及学生学习方法、学习习惯的重构作用,提出“AI+双师协同”教学架构、“三阶融合”课程体系、“虚实共生”实践平台等改革路径,旨在培养
摘 要:基于江苏省师范生教学基本功大赛的实践视角,针对数学师范生模拟授课中存在的教学设计与技能表现问题,本研究构建了“内容重构—技能训练—技术融合—竞赛反馈”四维一体的提升路径。采用准实验研究方法,选取数学师范专业150名学生分为实验组和对照组,进行为期8周的干预训练。通过模拟授课考核评估、反思日志分析和深度访谈等方法收集数据。研究结果显示:实验组在教学设计、教学技能、技术应用和创新意识等方面的得
摘 要:随着科学技术的不断发展,信息化技术在各行各业的应用中愈发频繁,事业单位档案管理也随着信息化发展的脚步开始数字化转型,本文首先分析了数字化转型对事业单位档案管理的重要意义,其次深入探讨了目前事业单位在数字化档案管理中存在的一些问题,最后根据存在的问题针对性地提出改进意见,以期为事业单位数字化档案管理的转型升级提供实践指导,帮助其更好地适应信息化时代的需求,提高档案管理的整体水平。 关键词:
摘 要:长期以来,事业单位档案管理工作没有得到足够的重视,发挥的作用也较为有限,事业单位要充分意识到此项工作的重要性,针对内部工作人员综合素质偏低、外部技术条件落后等问题制定针对性解决措施,比如事业单位可以从工作人员专业能力提升上、加强各部门工作人员对工作管理、利用现代技术手段等几个方面着手,不断健全档案管理的各项制度规范,真正提高事业单位发展的质量和水平,实现事业单位从物质到文化的良性健康发展。
摘 要:本研究聚焦民办高校财务管理专业劳动教育与学生职业素养关联,探讨实践活动对学生职业技能和素养提升作用。通过理论回顾、现状对比,提出改进建议,强调劳动教育重要性,为民办高校教育质量提升提供指导,培养有责任感和专业能力的财务管理人才。 关键词:民办高校;劳动教育;职业素养;财务管理 一、引言 在新时代背景下,劳动教育在高等教育中的重要性日益凸显,对于培养学生的职业素养、实践能力及社会主义核
摘 要:新质生产力的形成与发展正在深刻改变我国劳动力市场的需求结构,对高等职业教育人才培养提出新的挑战与要求。本文基于新发展阶段的实际需要,分析了新质生产力对就业市场的重塑效应,深入探讨了当前高职毕业生就业面临的结构性矛盾,并从系统角度提出了促进高质量就业的实施路径。研究表明,专业设置与产业需求的匹配度不高、技能培养与企业要求的适应性不足、产教融合机制不健全是制约高职毕业生就业质量的关键因素。通过
摘 要:本文主要研究了在“全方位”人才培养理念下,将高校计算机教育与大学生创新创业相融合的实践探索。文章首先描述当前高校教育的特点,着重分析了计算机信息类课程学校教育的不足;其次依托“三全育人”中的“全方位育人”理念,提出全方位、多维度全面提升大学生综合实践素养的方案;再次介绍了团队四年来,为全面提升大学生综合能力,落实的六类具体做法,包含了理论探索、课程建设、学生竞赛、科研创新、大创实践和对外拓
摘 要:深化产教融合是推动职业教育高质量发展的核心路径,是职业教育向特色类型教育转型发展的有效途径,是培养高质量人才的重要举措。而高校实验室作为专业人才的实践培养依托场所,其建设及管理在二者之间起到了至关重要的作用。本文旨在探讨基于产教融合背景下,高校实验室建设与管理所面临的挑战和机遇,并提出相应的策略和方法,来提升实验室的管理水平和教学质量,促进产教融合向纵深迈进。通过对相关理论和实践的研究,分
摘 要:健康中国战略背景下,图书馆服务面临新的挑战和机遇。高素质能力的馆员队伍是提升服务质量、赢得用户认可的核心因素。在可持续发展理念的引导下,动态优化医学类图书馆员的职业素养,以精准满足用户需求是本研究的核心目标。本文以医学高校图书馆员的职业素养为切入点,通过文献研究法、调查研究法等方法,系统解构医学图书馆员职业素养的内涵要素及制约因素。基于本馆发展实际,通过完善制度机制、打造全方位培训体系、激