【摘 要】党的二十届三中、四中全会对主流媒体系统性变革作出的重要论述,深刻阐明了这一变革在新时代媒体发展全局中的关键地位。经过10多年的融合发展,省级媒体在政策、体制、内容生产、传播体系、平台建设、国际传播、技术应用、经营管理、队伍建设、评价体系十个方面创造了不容否定的好的经验做法,但也存在一些亟待解决的问题与不足,需要诉诸系统性变革这个重要法宝。未来,省级媒体应该在体制机制创新、构建省市县一
【摘 要】随着国家战略的稳步推进,人工智能技术正深刻重塑融媒体行业的生态体系。生成式人工智能(AIGC)、算法推荐及虚拟交互技术,正全面革新“策采编发评”这一完整的内容生产与传播链路,推动融媒体从初级的“工具嵌入”阶段,迈向更为深层次的“生态重构”新阶段。本文系统梳理了人工智能技术在内容生产、精准分发、运营升级这三大关键场景中的最新应用实践,深入评估了其带来的范式革命性价值及其潜在的伦理风险。
【摘 要】2019年8月,三明市融媒体中心挂牌成立,在福建省率先完成市级主要媒体资源统筹和机构整合。在媒体格局与传播方式深刻变革的融媒体时代,新闻策划作为媒体内容生产与传播的关键环节,面临着全新的挑战与机遇。本文聚焦三明市融媒体中心主题报道,深入剖析其在融媒体时代新闻策划方面的创新维度,涵盖理念革新、内容与形式创新、传播渠道拓展及人才培养模式转变等;并探讨其实践落地举措,包括体制机制保障等,以
【摘 要】在这个信息爆炸的时代,县级融媒体面临着巨大的竞争压力,唯有坚持“内容为王”,精准定位受众,服务当地发展,打造特色品牌,才能在激烈竞争中占得先机,壮大主流舆论阵地。本文从增强贴近性、巧设悬念、加强互动等方面提出创作出彩稿件的策略和建议,以期为推动县级融媒体中心发展提供理论支持和实践指导。 【关键词】县级融媒体;出彩稿件;贴近性;互动性 就内容生产而言,新闻稿件是传递价值观的“第一载
【摘 要】本文聚焦于纪实综艺中“农耕符号”的呈现与价值表达,以热门综艺《种地吧》为案例,通过解构节目中“土地、劳动工具、身体”等“农耕符号”的能指系统,深度剖析“农耕符号”如何在现代网络文化的碰撞中被激活、转译与再赋意,实现从个体青春叙事到社会价值表达的意义跃迁,为纪实综艺更好地呈现“农耕符号”及其价值表达提供有益借鉴,推动纪实综艺在传承农耕文化、助力乡村发展等方面发挥更大作用。 【关键词】
【摘 要】在乡村振兴与数字化传播深度融合的背景下,纪实微短剧作为一种新兴媒介形态,以轻量化生产、强纪实属性、高情感黏性的特点,创新了基层治理的媒介化路径。乡村纪实微短剧以村民参与为核心,构建“政府引导—媒体搭台—村民登场”的传播模式,将地方性知识转化为治理动能,并通过真实矛盾叙事激发集体行动。其内容生产注重公共性建构,平衡真实性与艺术表达,实现了从“流量驱动”向“价值驱动”的升级。实践表明,纪
【摘 要】文旅微短剧作为文旅融合的新视听媒介形式,为区域文化传播和文旅产业发展带来全新机遇。国家广电总局“跟着微短剧去旅行”创作计划中多部推荐剧目引发县域“追剧游”,彰显其赋能乡村振兴的巨大潜力。本文基于“旅游目的地形象”理论,探讨文旅微短剧驱动旅游的内在逻辑。研究发现,文旅微短剧的媒介叙事通过认知与情感的双重维度塑造旅游目的地形象,进而激发受众的旅游意向。未来,应以传播乡村文化、提升乡村价值
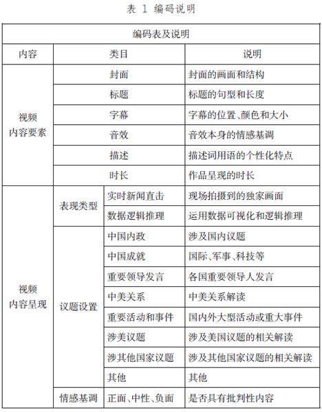
【摘 要】新媒体背景下,智能化、平台化与可视化的新闻传播方式日益普及,这一趋势在政务传播领域尤为突出。中央广播电视总台设立的政务新媒体账号“玉渊谭天”依托抖音平台,立足前沿媒介技术与创意叙事策略,有效提升政务信息传播与舆论引导效能。本研究基于内容分析法,通过对该账号31个作品的观察与分析,探析其议题深度、内容深度及创作态度。分析表明,该账号在内容形式上兼具“短精快”与个性化特征,在叙事风格上通
【摘 要】在高度媒介化的当代社会,微信朋友圈作为情感社会化的重要场域,其新功能Live Photo(实况朋友圈)正深刻重塑着用户的情感表达方式。本研究基于情动理论,聚焦Live Photo功能的技术特性及用户实践,探讨其作为情动媒介的内在逻辑与影响机制。研究揭示,Live Photo凭借其动态循环、有声触发与即刻沉浸三大技术特征,构建了独特的情动传导机制,显著提升了情感传递的具身性与氛围感。在
【摘 要】本文通过分析睡眠的媒介化过程,揭示媒介对睡眠的环境、进程及文化意涵的多重影响。研究认为,移动媒介凭借其移动性、互动性以及沉浸性,被纳入青年群体的睡眠“缓冲带”,在提供精神慰藉的同时也引发信息反刍;在补偿个体私人时间的同时也导致睡眠拖延;在实现深度情感互动的同时也将使用者卷入情绪漩涡。 【关键词】媒介化理论;睡眠;媒介使用;媒介实践 一、研究缘起 在智能手机的普及过程中,人们睡得
【摘 要】博主@和女儿分享日常创作的“电子爸妈”短视频,在抖音、小红书等社交媒体平台获得广泛关注。在转型社会中,青年群体社会化过程面临焦虑、内耗、认知混乱等情感困境,尤其是亲情在经历社会结构变迁后,其内部稳定性被打破,青年群体作为子女与家庭生活方式、人生观念产生差距,自我身份认同在亲情中难以获得肯定。“电子爸妈”相关短视频借助媒介的中介化、互动性、即时性等特征为他们提供情感补偿,缓解数字时代的
【摘 要】近年来的网络舆论场中“图像事件”越发引来公众的关注。作为关键视觉符号的图像,承载着社会情感动员的功能。网络舆论事件的媒介框架分析正经历从“语言框架”到“视觉框架”的转向。而视觉框架和视觉修辞在图像文本的研究中相辅相成,研究发现当前舆情图像的生产主要运用了隐喻、转喻、互文三种视觉修辞手段。而从具体的情感动员机制来看,图像的视觉修辞主要作用于公众心理认知的三个阶段:“凝缩符号”与“刺点”
【摘 要】在传统新闻生产模式难以适配数字时代需求的背景下,“新质生产力”成为新闻业转型的核心逻辑。本文基于新质生产力理论与技术伦理视角,探究AIGC与新闻专业性的协同机制,发现二者通过“技术赋能—价值反哺”形成内容生产、传播模式、产业生态的三维互动模型。AIGC以自动化生产等革新范式,新闻专业性以真实性锚定等校准偏差。同时识别出技术异化、算法茧房等风险,提出技术溯源、伦理审查等四维保障体系,旨
【摘 要】泡泡玛特旗下的IP产品Labubu一经发售便引起全球线上线下抢购热潮,这一现象的背后深层原因是什么?本文以该案例为切入点,从文化符号学与情感经济理论视角,剖析其背后成人童真化的文化认同与情感消费逻辑。研究发现,Labubu通过“丑萌美学”实现审美反叛与情绪投射,作为“情感陪伴者”满足心理代偿需求并演化为圈层“社交货币”,在青年群体中构建了深刻的文化认同,驱动情感消费。同时,通过锚点聚
【摘 要】旅游地意象的媒介化生产与传播深刻影响着人们对旅游目的地的认知与情感。基于此,本文从媒介地理学视角,运用内容分析法对小红书平台的“特种兵式旅游”相关笔记展开研究,探析旅游地意象的媒介化生产逻辑与传播实践。研究发现,小红书“特种兵式旅游”笔记主要通过建构多元的景观意象,聚焦特色的文化意象,凸显饱满的地方意象,展现鲜明的情感意象四个维度建构了旅游地意象,在受众对旅游地的认知、情感、行为三方
【摘 要】风险社会背景下,人们面临的健康问题较多,但作为公众了解健康信息的窗口,传统健康报道往往停留于揭示健康问题层面,致力于解决健康问题的报道较少。解困新闻以解决问题为报道核心理念,致力于为问题提供可供参考的解决方案。本文以解困式报道中国案例库中的健康医疗报道为例,研究其特点,并提出解困式健康报道的优化策略。 【关键词】解困新闻;健康报道;解困式报道中国案例库 风险社会背景下,人们面临的
【摘 要】近期,“猫meme”短视频在众多新媒体平台上快速传播,其数量与流量十分可观。通过对“猫meme”短视频的特点、传播机制及受众需求等分析,可以探知长尾化实践在短视频内容创作与传播中的应用及意义。“猫meme”的流行不仅是因为其趣味性和易传播性,更因其契合了长尾理论中对于小众需求的满足,这为短视频行业的发展提供了新的思路和方向。 【关键词】长尾理论;短视频;猫meme;内容创作 在如
【摘 要】全媒体时代,党报大兴“开门办报”之风,必须高度重视群众来信来访工作。当前,一些人对党报群众工作的重要性认识不足,一些年轻记者在处理群众来信来访时不专业不熟练,无形中影响了对党的群众路线的践行。面对这些现象,需要对党报内部的群众来信来访处理环节进行系统性梳理,总结提炼具有借鉴意义和参考价值的规范流程及策略。本文根据笔者在工作中参与处理群众来信来访的经验,提出党报记者应当对群众的来信来访
【摘 要】在媒介技术加速迭代与传播生态重构的背景下,党报面临传播效能衰减的现实挑战。本文以《安徽日报》版式提升行动为研究对象,探讨党报通过版式创新实现传播力提升的现实必然性与实践路径,为传统媒体在数字时代的转型提供理论参考与实践镜鉴。 【关键词】党报;版式创新;视觉设计;传播力;引导力 随着媒体融合向纵深发展,新兴媒介技术加速迭代,个性化、分众化、多元化的传播模式深刻改变了传媒生态,受众获
【摘 要】少儿报刊如何有效发挥青少年读者“良师益友”的社会功能,是其媒介实践与编辑伦理的关键命题。本文以《关心下一代周报》为个案,从受众的角度出发,通过分析该报在新闻叙事、话语表达、视觉呈现中的具体实践,探讨少儿报刊如何在内容生产与传播互动中系统建构“小读者”意识,进而为同类媒体提供可参照的实践路径。 【关键词】少儿报刊;读者意识;话语构建;参与互动 作为青少年认识世界、观察世界的重要“窗
【摘 要】本文基于新闻采写的实践特性,深入阐释“多采少写”这一原则的具体内涵与应用策略。“多采”即在采访阶段做“加法”,强调在“点”上深入挖掘和在“面”上广泛覆盖;“少写”即在写作阶段做“减法”,重点在于紧扣主题严格选材和精炼语言表达。文章结合《丽水日报》多个获奖作品或典型报道案例,分析“多采少写”原则对于提升新闻作品质量、增强传播效果的作用。 【关键词】新闻采访;新闻写作;多采少写;加减法
【摘 要】在媒体融合向纵深推进的背景下,全国各级报纸,尤其是县市级报纸普遍面临缩版减刊的现实挑战。本文以《海门日报》出刊10000期为契机,结合该报实践,主要从内容深耕、介质融合、机制创新三个维度,探讨报纸在“变薄”时代实现“减量不减质、变少更变优”的价值重塑路径。 【关键词】县市报;生存困境;破局路径;深耕内容;机制创新 2025年9月15日,《海门日报》出刊10000期。 新闻是历史
【摘 要】党报理论版是宣传党的创新理论的重要载体。当前,部分党报理论版存在表述文件化、内容空洞化、传播质效低等问题,亟须创新举措、提质增效。本文认为,要让党的创新理论“飞入寻常百姓家”,党报理论版需锚定创新表达方式、融入现实关切、丰富呈现形式,着力强化政治意识、文风意识、对话意识,更好发挥以科学理论武装人的作用。 【关键词】党报理论版;创新理论;提质增效 党报是传播马克思主义基本理论和党的
【摘 要】在视频时代,新闻记者不仅要掌握传统报道技术,还应具备视频拍摄与剪辑等技能,才能更快更好地适应信息传播的新需求。本文立足视频时代媒介生态的变革,从全媒体思维、新闻敏感性、技能培养路径、新技术工具应用及资源整合等维度,探讨视频时代提升新闻记者专业素养的有效策略,以保证新闻记者适应媒体发展潮流。 【关键词】视频时代;新闻记者;专业素养;提升策略 随着互联网的普及和社交媒体的兴起,视频成
【摘 要】进入移动互联网时代,让受众注意力直接转化为可变现的精准流量,提高“引流”效率成为媒体传播的重要一环。主流媒体在坚持正确政治导向和主流价值观的前提下,找到并把握适应时代发展需要的“引流”路径,是做好新时代新闻舆论宣传工作的题中应有之义。本文尝试从心理学角度,探讨如何通过把握受众心理动因,制作更具传播力的新媒体新闻标题。 【关键词】心理学;新媒体;新闻标题 新闻离不开传播,传播离不开
【摘 要】钢铁工业文化作为中国工业化进程的核心记忆载体,其传承与创新在数字时代面临叙事断裂、受众脱节与价值遮蔽的严峻挑战。本文立足于人工智能技术重塑文化传播生态的宏观背景,系统探讨了AI在钢铁工业文化从“记忆挖掘”到“叙事建构”再到“传播触达”全链条中的赋能作用;构建了以“资源数字化—叙事沉浸化—服务精准化”为核心的AI赋能三维路径模型,并结合首钢、宝武等典型案例进行了实例剖析。研究进一步揭示
【摘 要】“国社之镜·世纪光影”摄影展以影像著史、与历史对话,让照片成为时间的见证者、记忆的触发点。本文立足文化记忆理论,探讨照片如何在被选择、叙事、嵌入与动员的过程中转化为可共享的文化记忆。图像不仅记录时代,更在流动的语境中生成意义,成为连接过去与当下、个体与社会的媒介力量。 【关键词】国社之镜·世纪光影;新闻摄影展;新华社;文化记忆 2024年9月,为庆祝中华人民共和国成立75周年,新
【摘 要】作为国内首档数字化人文网络纪录片,《且上书楼》精选全国12座代表性藏书楼作为叙事载体,围绕“楼、人、书”三大主线,以“小切口”讲“大情怀”,运用数字技术创新视听体验,融合古今藏书理念回应全民阅读需求,展现出古籍文化跨时代的传播价值,对我国藏书文化的传承和古籍文献保护工作具有启示意义。 【关键词】且上书楼;藏书文化;古籍文献;人文纪录片 【基金项目】2024年安徽省教育厅人文社会科
【摘 要】在数字技术与新媒体相融合的背景下,秦腔艺术的发展面临着一些现实困境。本研究聚焦于秦腔艺术所面临的传播渠道固化、受众老龄化等现实问题,从内容生产、传播渠道、受众互动三个维度系统分析秦腔艺术的数智化融合。研究提出通过AI辅助创作、元宇宙场景构建和UGC模式创新等数字化手段,结合跨界融合、精准定位和品牌塑造策略,为传统戏曲在新媒体时代的创新发展提供实践路径。 【关键词】新媒体;秦腔艺术;
【摘 要】新媒体时代下短视频平台是传播和重构怀旧文化的重要空间。算法推送、技术修复、碎片化传播共同构建新型集体记忆形式,使经典文化符号以更高效、更具情感的模式触达受众。怀旧记忆快速转化为消费行为形成从情感认可到平台消费的循环。本文旨在探究短视频平台如何重构怀旧记忆并剖析其转化为商品的深层逻辑。 【关键词】怀旧文化;怀旧短视频;集体记忆;符号消费 一、怀旧文化的概念与现象 “怀旧”一词是1
【摘 要】近年来,少儿主题出版在题材与内容上不断拓展,围绕少儿的认知发展特点,涌现出一批形式多样、内涵丰富的优质出版物。然而,如何兼顾主题出版的严肃性与少儿阅读的兴趣需求,成为当前出版实践与研究中亟待解决的问题。本文旨在探讨少儿主题出版实现“有为”与“有趣”协同发展的可行路径,以期为推动该领域高质量、可持续发展提供理论参照与实践启示。 【关键词】少儿主题出版;主旋律;正能量;有为;有趣 作
【摘 要】本文从新质生产力与科技期刊高质量发展的内在逻辑出发,以《基层医学论坛》杂志为例,分析了当前科技期刊在内容供给与新质生产力需求错位、人才队伍与新质生产力要求有差距、评价体系与新质生产力导向脱节等方面存在的问题,提出了精准对接新质生产力需求优化内容供给结构、构建复合型人才培养体系强化队伍支撑能力、完善新质生产力导向评价体系激发创新动力等策略,期望能推动科技期刊高质量发展。 【关键词】新
【摘 要】在新媒体技术的冲击下,传统行业期刊的发行量下滑,但期刊编辑所掌握的新闻资源与活动组织能力却为其在新媒体时代的能力重塑提供了独特优势,期刊编辑角色也正在经历颠覆性变革。本文主要从能力重塑和培养方向两个维度,探讨这一群体的突围路径。 【关键词】行业期刊;编辑转型;人才培养 《中国公路》杂志社是中国公路学会旗下多种期刊及网站的编辑、出版、运营单位,拥有《中国公路》《中国交通信息化》等行
【摘 要】随着人工智能生成内容(AIGC)在传媒领域的广泛应用,传统传媒教育面临着前所未有的挑战和机遇。在AIGC背景下,传媒类专业课程如何进行优化与重构,以适应新时代的需求是当务之急。本文通过对国内10所具有代表性的高校传媒专业的观察与调研发现,当前传媒类专业课程群建设面临课程体系重构的复杂性、教学资源配备不足、技术与跨学科融合中的伦理等问题。针对这些问题,在课程群建设中,一是找准传媒专业发
【摘 要】人工智能技术正快速重构传媒产业的生产逻辑,推动着传媒人才需求向智能复合型转变。然而,当前高校传媒人才培养模式在课程体系、实践环节、师资结构等方面仍表现出滞后性。本文系统分析了智媒时代对传媒人才的能力需求,从课程体系重构、实践体系升级、师资队伍建设三个维度提出高校人才培养适配路径,为高校培养智能传媒人才提供理论参考与实践指引。 【关键词】AI;传媒人才;培养模式;媒介融合 随着AI