摘要:为了在有限的平面面积内实现较大的时间延迟,文章利用微波多层技术设计了一款工作于X波段的4位延迟线,延迟量分别为 1λ,2λ,4λ 和 8λ 。通过合理的叠层设计以及电路排版设计,该延迟线的尺寸仅有 35mm×30.6mm×1.9mm (约为 1.8λ×1.56λ×0.1λ ),这大幅度缩减了延迟线的尺寸,实现了延迟线的小型化设计。利用HFSS软件对微波信号在不同信号层之间的传输匹配进行了优化设计,优化后的端口驻波比在工作频段( 8~12GHz) 小于1.2,大大减少了信号的传输损耗。
摘要:为解决传统单通道通信加密可靠性不足、加密性能与实时性矛盾及异构网络协同缺失等问题,满足电力配网自动化等场景的应用需求,文章研制了无线有线双通道通信加密装置。通过突破双隧道IPSec冗余架构、硬件加速加密引擎、双链路双协议并发协同等核心技术,硬件端集成高性能组件并强化抗干扰设计,软件端优化系统与IPSec协议栈,最终实现设计目标。测试结果表明,该装置的加密速度、吞吐量远超同类产品,延迟控制在毫秒级,双通道切换时间 <100ms ,通信可靠性超 99.99% 。在电力、安防、工业等领域的应用中,该装置有效解决了行业通信痛点,显著降低了成本损失。
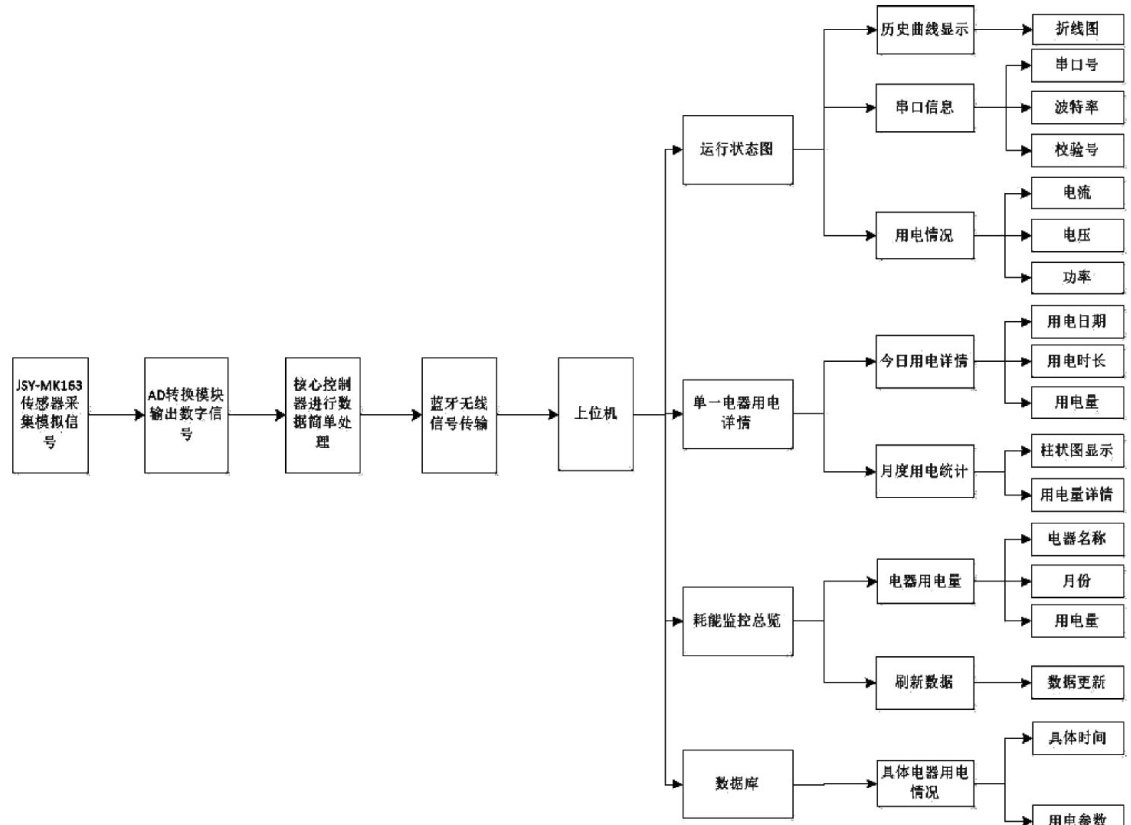
摘要:文章研究并设计了基于蓝牙技术的智能家电能耗监控系统。该系统主要利用电流互感传感器收集电器的具体能耗情况,根据电器能耗数据,精准算出各电器的耗电量,通过蓝牙无线信号传输形式,将所采集的家用电器电量能耗数据传输到上位机界面,以达成有效的数据呈现。此系统由硬件模块和软件模块组成。硬件模块包含 JSY-MK163 传感器接口电路、最小系统板电路模块、HC-05蓝牙通信模块、接口电路模块等。软件模块包含上位机蓝牙接收模块、C#图形化界面显示模块及数据库、下位机传感器采集模块、蓝牙发送模块等。
摘要:针对传统医疗服务南通市青少年存在的资源不足、隐私顾虑、效率低下等问题,文章提出一种基于DeepSeek的互联网医院智能交互系统的解决方案。文章从思维链与推理能力、多轮对话与情感分析、智能学习与本地存储、MoE架构与训练成本等方面阐述DeepSeek适配互联网医院智能交互系统的核心优势。通过实例分析基于深度语义理解模型DeepSeek和检索增强生成技术(Retrieval-augmentedGeneration,RAG)的互联网医院智能交互系统的构建方案,从系统架构、硬件选型、本地化部署、知识库检索、模型调优等关键步骤进行详细剖析。同时,从实践应用价值、知识库更新机制、应答性能评估建议和患者隐私保护对策等角度展开应用讨论。该研究为青少年线上健康服务升级提供了成功示范。
摘要:随着图书馆数字化转型的深入推进,传统集中式显控系统在灵活性、扩展性及多终端协同方面面临严峻挑战。文章以国家图书馆智慧空间为应用场景,提出一种基于分布式架构的显控系统设计应用方案,通过分析研究国家图书馆智慧空间分布式显控系统的应用场景和设计架构,以期为公共文化设施的智慧化改造提供可复用的技术路径。
摘要:针对传统工业机器人路径规划中存在的实时性差、控制信号延迟高、路径冗余等问题,文章提出了一种基于现场可编程门阵列(Field-ProgrammableGate Array,FPGA)硬件加速的工业机器人路径优化算法。文章以六自由度串联工业机器人为研究对象,采用改进的 A* 算法完成路径全局优化,利用FPGA的并行处理特性实现机器人关节控制信号的实时生成与传输,解决软件控制架构下的信号延迟问题。通过搭建FPGA和微控制单元(MicrocontrolerUnit,MCU)的异构控制平台,文章开展路径规划与运动控制实验。经测试,改进算法可将机器人路径长度缩短 15.2% ,FPGA控制下的关节信号响应延迟降低至 8μs ,较传统MCU控制方案减少 92.7% ,满足了高精度、高实时性的工业机器人作业需求。
摘要:针对边缘节点存在资源有限、功耗要求较高的问题,文章提出一种适用于该类硬件环境条件的轻量化实时异常检测方法。对采集到的振动信号一维数据进行预处理后,该方法分别在时域和频域提取关键特征,构建低维特征向量作为TinyML神经网络的输入,借助单隐藏层全连接网络结构在边缘节点实现快速推理。结合NASA轴承数据集开展仿真实验,结果表明,该方法可取得良好的检测效果。相较于标准全连接神经网络,该方法在准确率、精确率和召回率方面均表现更优,在参数量和推理时间上具有显著优势。
摘要:等级保护2.0(以下简称“等保2.0”)对数据中心信息安全架构提出了合规与技术要求。文章构建四层联动架构模型,涵盖网络安全、计算环境、应用数据与安全运营4个层面,通过引入零信任访问控制、虚拟化隔离机制、数据全生命周期防护及安全编排自动化响应(Security Orchestration Automationand Response,SOAR)机制,提出了一套面向等保2.0的优化实施方案。实验结果表明,优化架构在检测率、响应效率、资源占用等关键指标上相较传统架构均有显著提升。因此,优化架构具备良好的工程适配性与合规落地能力。
摘要:随着网络环境的复杂化与攻击手段的多样化,传统的异常流量检测方法在动态适应性与识别精度方面存在局限。为解决这一问题,文章构建了一种基于深度强化学习的网络异常流量检测模型。该模型利用强化学习的智能决策能力与深度神经网络的特征表达能力,协同建模检测策略。模型设计包括状态空间的构建、动作定义及奖励机制的设定,旨在针对高维网络数据实现高效识别。实验结果表明,该模型在检测准确率和适应性方面优于现有方法。
摘要:鉴于现有方法存在较高的隐私泄露概率与传输误码率,文章研究了基于微服务架构的分布式医院信息系统隐私数据安全共享方法。微服务架构通过解耦复杂医疗业务流程,使得医院能够快速响应业务变化。属性基加密机制依托基于属性的访问控制策略,有效保障了数据在共享过程中的安全性与隐私性。通过权限级别划分,实现更精细的数据访问控制,满足不同用户的需求。测试结果显示,实验组所计算的隐私泄露概率始终维持在极低水平,数值接近1.0且波动幅度极小;4个小组的误码率均稳定保持在0.6以下。该方法的数据共享处理时效性高,能够更快速地响应用户请求,为分布式医疗信息系统提供了高效可靠的安全共享解决方案。
摘要:针对节假日高速公路收费站出入口流量突发性强、非平稳性显著且样本相对稀缺的问题,文章在收费站日尺度出入口流量层面,引入可加结构时间序列与节假日效应分解思想,构建了“趋势—季节—节假日/事件”乘性可加预测模型。模型采用分段线性函数刻画长期趋势,基于傅里叶级数统一表征周内与年内季节性,并通过“节前—节中—节后”分段窗口函数量化不同类型节假日及特殊事件对流量的相对放大效应,实现了对节假日结构性出行需求的预测。文章以江苏省跨省界收费站(Provincial Boundary,PB)和省内收费站出入口(TollGate,TG)为案例,选取近2年清明节前后1个月的进出站交通量进行建模,对2025年清明假期出入口及总流量开展预测。文章模型能够较好地再现“日常缓慢增长 + 节假日集中放大”的叠加特征,准确刻画节前爬坡、节中高峰与节后回落过程。相较平均时间序列(Average Time Series,AVT)模型和人工神经网络模型(Artificial Neural Network,ANN),在均方根差(Root Mean Square Error,RMSE)和平均绝对百分比误差(Mean Absolute Percentage Error,MAPE)指标上整体提升约 30%~70% 与 40%~60% 。该方法兼具参数可解释性与工程可实施性,可为节假日条件下高速公路路网精细化管控提供有效支撑。
摘要:文章立足高职院校数据治理实践,调研分析当前高职院校数据治理现状及主要存在问题,以“计划—执行—检查—处理”(Plan-Do-Check-Act,PDCA)循环理论构建了基于PDCA的可持续改进数据治理方式,分别从规划数据治理目标、开展专项数据治理、检测数据质量及反馈改善数据问题4个方面开展数据治理实践。通过实施这4个阶段的管理,该模式能不断提升数据治理质量,改进数据开放共享成效,发挥数据资产价值,为数字化转型赋能高质量发展奠定基础。
摘要:产地预冷是果蔬冷链运输“最初一公里”的关键环节,可及时去除田间热和呼吸热以保持品质。目前,多数预冷设备采用固定参数或比例-积分-微分(Proportional-Integral-Derivative,PID)控制,但在系统非线性及果蔬品种和装载量变化下,冷却时间长、能耗大、失重率高,传统控制方法难以有效适应。为此,该研究提出一种多模态切换模型预测控制(Model PredictiveControl,MPC)方法。以葡萄、蓝莓、菜心、油桃4种果蔬和 30%,60%,100% 3 种装载量为例,将果蔬温度、空气温湿度、重量损失和防结露作为约束条件,建立非线性动态模型,构建16个子模型,运行前根据果蔬品种和装载量自动切换到对应子模型,以喷淋水量、冷风机强度、喷淋水温为控制变量进行优化。12组仿真结果表明,与PID控制相比,7/8冷却时间平均缩短 19.8% ,综合能耗降低 16.7% ,失重率降低0.9\~1.8个百分点,效果显著。
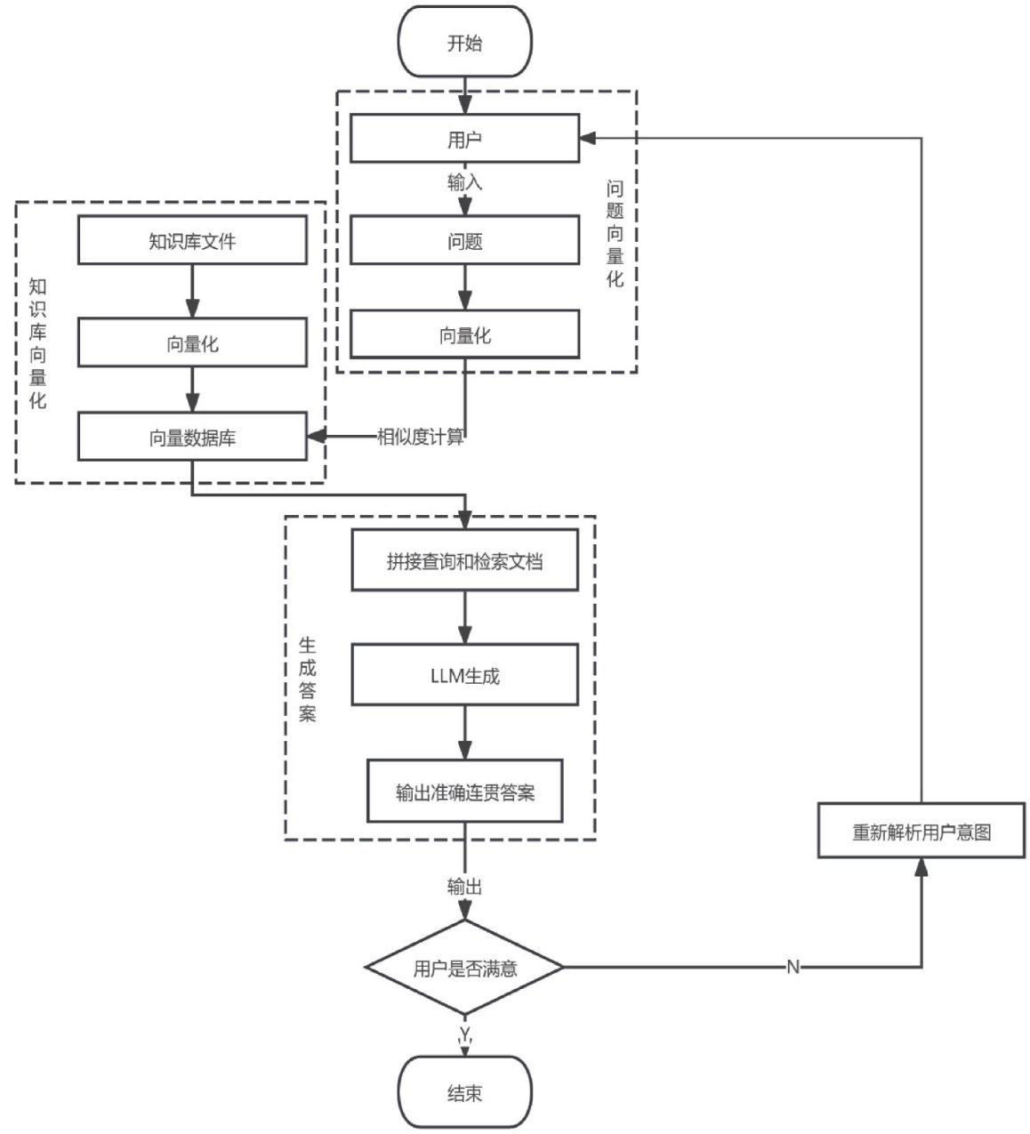
摘要:文章旨在针对医学科技情报处理中术语不统一、证据链断裂与溯源困难的问题,构建证据链约束方法。该研究检索增强生成(Retrieval-Augmented Generation,RAG)与知识图谱,以受控词表统一术语,按"药物—靶点—疾病—人群—方案—结局”抽取事实建溯源三元组,用路径注入、术语锁定与质量门控绑定证据。该研究以CLDN18.2药物ZolbetuximabI期试验验证,输出“回答—证据段—路径—版本”,疗效指标可回指原文。该方法将生成结论与证据段落、证据路径及版本信息绑定,便于追溯核验,提升结果呈现的可靠性。
摘要:文章系统研究了人工智能(Artificial Intelligence,AI)技术在县域电子信息产业中的应用路径与实践策略。通过调研区域内15家重点企业,文章揭示了企业在生产制造、供应链管理等环节对AI技术的迫切需求,分析了产业链协同与生态构建的可行性,提出人才、资本与技术引入的突破路径。文章聚焦机器视觉质检、农业物联网终端研发、智慧物流调度系统及电商智能推荐等典型应用场景,设计了基于深度学习、边缘计算与优化算法的技术实现方案,为推动县域电子信息产业升级提供了理论支撑与实践参考。
摘要:在国家“互联网 + 政务服务”改革不断深化的背景下,不动产登记信息平台的升级与数据迁移成为提升政务服务效率和统一管理能力的重要环节。文章以中山市不动产登记信息管理基础平台数据库迁移项目为案例,系统阐述在政策与技术双重驱动下,如何通过制定科学的数据迁移策略、采用严谨的技术方法并建立完善的保障机制,实现旧系统向新平台安全、高效和全量的数据迁移。研究重点分析了多源异构数据整合、字典映射规范制定、数据一致性保障等关键技术挑战,详细介绍了迁移原则、技术路径、分步实施流程及应急响应机制。文章总结项目实践中的经验与优化建议,以期为同类城市开展不动产登记数据迁移工作提供参考。
摘要:随着城市轨道交通的发展,接入专业和设备类型的不断增多,综合监控系统对告警配置的要求不断提升,传统的告警配置方法能够配置各种告警逻辑,但对告警配置的专业知识要求高,告警配置效率低、耗时长、易出错,难以满足突发告警、个性化告警的配置需求。文章提出了基于规则模板的综合监控告警配置功能,通过告警规则的模板化,将规则模板的配置和告警实例的配置分开处理,降低告警配置的难度,提高告警的配置效率。
摘要:随着互联网的快速发展,网页已成为信息发布和传播的主要载体。人们对自动化程度高、高鲁棒性强的网页信息提取工具的需求日益增强。传统方法依赖于人为编写的规则或模板,难以适应多样化网页结构。文章设计并实现了一种轻量级启发式信息提取系统,为多源异构网页信息的智能提取提供了一种轻量、可解释的解决方案。该系统不依赖机器学习模型,而是利用经验性规则和结构分析,融合文档对象模型(Document Object Model,DOM)结构规则和内容特征,结合置信度打分机制,从多个来源的网页中自动提取关键信息。实验结果表明,该系统准确性高,实用性与扩展性强。
摘要:面对机载平台连续流写入与突发峰值并存、环境约束强且须异常可恢复的需求,文章设计并优化了机载存储设备数据管理系统。系统采用数据面/控制面分离架构,在写入路径引入多级缓存与段式聚合顺序化回写,以吸收突发负载、降低写入尾部时延并抑制写放大;同时结合掉电保持窗口提出写前日志一致性机制,明确提交点与持久化依赖,实现掉电后的重放/回滚恢复。通过基线对比与随机掉电注入验证,方案在吞吐、P99写入时延、写放大及恢复时间等指标上优于基线,并实现掉电后数据一致性通过率 100% ,具备工程可落地性。
摘要:面向承担突发公共事件信息发布任务的事业单位预警中心机房,文章构建了一套基于“观察—定向—决策—行动”(Observe-Orient-Decide-Act,OODA)循环的网络设备安全运维体系,从全域可观测性建设入手,整合资产、流量、日志和配置等多源数据,通过配置管理数据库(Configuration ManagementDatabase,CMDB)拓扑关联与情报融合实现情境研判,将安全规则标准化、自动化,采用“安全编排、自动化与响应”(Security Orchestration,Automation and Response,SOAR)剧本达到自动响应与闭环反馈,整合了设备统一纳管、指令抽象、动态基线检测和剧本化应急流等关键技术。基于仿真环境的2类典型场景实验表明,该体系显著缩短了故障检测和事件处置时间,提高了预警保障能力与安全防护效率,大幅减少人工干预,形成可持续演进的主动安全运维模式。
摘要:为了满足大规模城市路网交通流计算对高并发接入、高吞吐缓冲及低延迟计算的要求,文章综合利用高并发异步输入输出框架Netty、高吞吐分布式消息队列Kafka和低延迟流式计算引擎Flink,提出了一套分层解耦的大规模城市路网交通流实时计算系统架构。在此架构基础上,文章分别设计了基于Netty的高并发接入模型、基于Kafka的高吞吐消息缓冲模型和基于Flink的低延迟流式计算模型的实现方案。文章为智慧交通领域的大规模实时数据处理提供了一种可行的系统解决方案。关键词:交通流实时计算;高并发接入;高吞吐缓冲;低延迟计算
摘要:随着城市化进程的不断推进和机动车保有量的持续攀升,传统交通信号控制系统日益暴露出其固有局限性。文章针对传统交通路口信号控制“固定配时、无法动态适配车流量变化”导致的拥堵、延误等问题,设计了一套物联网赋能的智慧交通路口信号优化系统。该系统通过毫米波雷达与视频摄像头组成的感知层采集实时车流量数据,经边缘计算节点预处理后,构建了一个基于门控循环单元结构(Gated RecurrentUnit,GRU)的交通信号优化原型。该系统利用GRU神经网络对未来时刻车道车流量进行预测,生成优化的绿灯分配方案,将路口平均延误时间降低 8% ,有效缓解了交通拥堵,为智慧交通信号的智能化、自适应控制提供可落地的技术方案。
摘要:面向油田生产网络在多制式无线互联条件下攻击面扩展、威胁链条跨域穿透与攻击路径难以快速定位的问题,文章提出了一种基于图神经网络的攻击路径挖掘方法,构建异构攻击图,采用图神经网络(GraphNeural Network,GNN)进行表征学习,将风险图映射为代价函数,生成关键资产Top- ?K 高风险攻击路径,输出关键节点/边解释集合。实验结果表明,该方法在多个指标上优于通用漏洞评分系统(CommonVulnerability Scoring System,CVSS)累乘、中心性排序与传统机器学习基线,具备油田安全监测与联动防护的工程适用性。
摘要:链路预测是理解复杂网络结构与功能的关键任务。传统方法依赖人工设计的特征,难以捕捉非线性关联,而现有图神经网络(GraphNeural Network,GNN)在聚合邻居信息时往往忽视节点间关系的差异性。为此,文章提出一种融合多头注意力机制的图神经网络链路预测方法(Graph Neural Networkwith Multi-Head Attention forLink Prediction,GNN-MHA)。该模型首先利用GNN学习节点的嵌入表示,进而引入多头注意力机制,在多个特征子空间中自适应地加权邻居关键信息,深层挖掘节点间的潜在关联。在多个真实网络数据集上的实验表明,所提模型在AUC等指标上优于其他基准方法,展现了优越的链路预测性能。
摘要:为保障机场助航灯光系统稳定运行,提升突发故障响应能力,文章设计并实现了一种基于物联网(Intermet of Things,IoT)技术的助航灯光站内设备报警平台。该平台通过在灯光站内设备间、机坪与低压供电系统中部署多种传感器,实时采集温湿度、电气参数、电缆沟水位及机坪照度等数据,经边缘节点初步处理后,通过无线网络上传至数据传输单元(Data TransferUnit,DTU)云平台。云平台对数据进行存储、分析与智能诊断,结合阈值模型实现故障分类与精准报警。该平台显著提升故障检测的及时性与准确性,降低人工巡检成本,增强系统安全裕度,具备良好的实用性与推广价值。
摘要:文章旨在解决职业本科“C语言实训”课程中题目固化、脱离企业场景的问题,以提升实训教学与产业需求的适配度。课题组通过问卷调查与课程实践展开研究,提出了“课程目标—岗位能力一实施更新”三维对接的实训路径。该路径系统阐述了题库的目标体系设计、内容校准方法以及基于双轮驱动的动态更新机制。实践表明,企业实战场景化改造显著增强了学习价值感,学生普遍展现出对更多实战案例的强烈期待。该研究为职业本科程序类课程的实训改革提供了可参考的思路与案例。
摘要:在无人机行业飞速发展的当下,文章针对五年制高职院校“无人机测量技术”课程教学过程中存在人才培养目标不明确、教学手段单一、教学内容脱离实际等问题开展研究。文章基于成果导向教育(Outcome Based Education,OBE)理念,以学生岗位任职能力要求为目标,重新构建课程目标和课程体系,强化校企合作,多元化考核评价体系,培养具备创新能力和实践能力的复合型技术人才,满足社会和行业的需求。