摘要:在城市更新过程中,要留住城市记忆和乡愁。习近平总书记的重要讲话以及中央和有关部门制定的方针、政策,为历史建筑保护和利用提供了指导思想和行为依据。通过实地调研,发现有的地方对历史建筑保护并加以妥善利用,取得良好成效;有的地方认识不到位,面临一些严峻问题。需要总结成功经验,吸取教训,保护和利用城市和乡村古建筑等历史文化遗产。
摘要:在“一国两制三法域”背景下,粤港澳大湾区“数字湾区”建设如何通过数字化转型推动城市治理现代化,成为重要的时代议题。“数字湾区”实践的形成,具有鲜明的时代内涵,遵循以人民为中心的发展思想,推进国家治理现代化。推进“数字湾区”建设,需要在新型基础设施互联互通、数据要素市场化配置与高效流动、智慧民生服务普惠共享以及跨区域协同治理机制创新等方面探索适当的实践路径。“数字湾区”建设,亟待解决数据跨境流动与安全屏障、规则对接与标准互认、区域发展不平衡与数字鸿沟、数据安全与个人隐私保护以及高素质数字人才短缺等方面的深层次矛盾。粤港澳大湾区城市治理现代化的数字化实践经验与启示,有助于为其他城市群的治理创新提供镜鉴。
摘 要:在路表病害检测中,三维激光扫描的点云数据相比相机采集的二维图像,因环境适应性强、信息丰富,更利于提升路面裂缝识别精度,但存在不可避免的噪声干扰。针对此问题,本文结合点云图像特征,分析均值、中值、高斯、双边滤波的特性,提出组合滤波降噪方法。研究显示:单一滤波中,双边滤波因保留较多低灰度值点,噪声去除效果欠佳;混合滤波能显著提升噪声滤除量,其中先均值或高斯滤波的方案虽保留更少低灰度值点,却有误删部分裂缝点的风险;混合处理第二步为均值滤波时,灰度值点数量变化差异明显且稳定性差;综合比较,中值搭配高斯滤波效果最优。
摘要:本文着眼于影响钻爆法施工的自然因素,剖析隧道超欠挖成因并给出对应措施,阐释控制隧道成型与项目成本的关联,系统论述了施工管理难点与应对策略。同时,创新性地提出“司钻与爆破人员协同”“一炮一议”“随工消缺”“施工旁站”“隧道开挖‘岩变我变’”等钻爆法隧道施工必须坚持的六项成本管理预防要点。旨在助力项目降本增效,提升项目成本管理水平,为钻爆法隧道施工成本管控提供理论与实践参考。
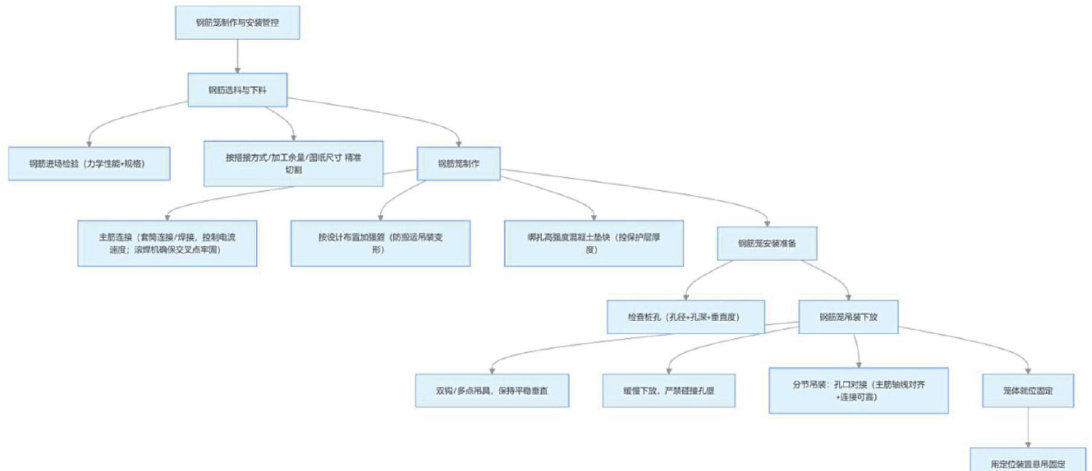
摘要:桥梁桩基施工的质量,不仅影响工程本身,更是保障交通安全的重要基础,关系到公共安全、经济效益与社会发展。鉴于此,文章将从三个方面论述桥梁桩基施工技术的要点,首先是施工前的相关准备,包括工艺的选择、孔口的稳定性以及泥浆配制等工作;其次是施工中的工序控制,包含钻进控制、制作安装钢筋笼、清孔、水下混凝土灌注等;最后是施工后期的质量检测,分析无损技术的使用、静载试验、缺陷修复、桩顶标高和浮浆的处理。
摘 要:本文提出混凝土结构实体强度非破损检测方法的对比与优化研究。针对回弹法、超声波法、超声回弹综合法这三种混凝土结构实体强度非破损检测方法同条件养护试块法,以某综合楼C40混凝土构件为检测对象,通过实测数据对比其精度,分析各方法适应性差异。研究表明,单一方法受限于检测原理存在固有误差,而综合检测技术可通过多参数耦合显著提升精度。基于数据偏差分析,从检测流程标准化、仪器校准机制、综合检测三方面提出优化策略,为工程检测提供科学依据。关键词:混凝土结构;实体强度;非破损检测;对比优化
摘要:露天煤矿剥离工程采空区的存在对作业安全、生产效率及资源回收等方面带来显著影响。本文深入剖析采空区形成原因与危害,系统阐述了诸如探测预警技术、强制放顶法等治理手段,结合实际案例展示治理措施的应用成效,旨在为露天煤矿剥离工程采空区治理提供全面的理论依据与借鉴,推动露天煤矿开采作业安全、高效且可持续发展。
摘要:国土空间规划的数据融合和智能分析技术,将卫星遥感、地理信息系统、人口和产业等多种来源的异构数据整合为一体,构建全域的数字基础;以TIM(Geographic Information Modeling)和相关标准为基础,解决“数据孤岛”问题;以人工智能和3D建模为手段,实现规划的智能评审、规划的预测仿真、规划的实施监控和城市的健康体检等场景化应用;以国家政策为导向,以地方实践为依托进行创新,实现规划由经验导向向数据导向的转变。
摘要:针对传统钢筋加工中存在的计划不明确、原材料浪费、进度失控、责任追溯难、管理效率低下以及智能化不足等问题,融合了BIM技术、物联网技术、云计算及大数据分析技术,构建基于BIM的桥梁钢筋智能生产系统,提供面向钢筋集中加工管理配送的一体化解决方案。系统包含钢筋 BIM翻样、BIM钢筋加工料单组织、优化断料及智能排产、钢筋生产远程调度及全过程信息化溯源,降低钢筋加工成本,提升产能;构建实时物联网采集通讯系统及数字孪生云平台,实现远程监管、及时预警和智能决策等功能,引领传统钢筋加工方式向智能钢筋加工模式的转型升级。
摘要:在超高层建筑结构体系中,钢结构节点承担着关键的力学传递作用,连接方式的科学性、可靠性将直接影响到建筑的安全性、耐久性以及施工的效率。本文在研究中通过梳理当前主流钢结构节点连接技术,系统分析各种连接方式,深入分析核心技术难点,经研究得出的结果显示,未来钢结构节点发展趋势将聚焦于标准化设计、模块化生产、智能化监测、绿色施工,融合了高强材料与数字建造手段,全面提高节点结构性能以及建造品质。优化节点内部构造,建立全生命周期健康监测体系,已经发展成为保证超高层建筑安全运营以及可持续发展的重要途径。
摘要:城市建设中砂、石材料颗粒级配是影响建筑性能的关键。本研究使用了多指标优化仿真模型,对大颗粒(10—20mm )、中颗粒( 5-10mm )和细颗粒( <5mm )的比例对材料性能的综合影响进行了深入的分析。研究表明,适当增加大颗粒的比例可以显著提高材料的密实度和抗压强度,其中密实度最高可以达到 94.8% ,抗压强度可以达到 51.7MPa ;同时渗透系数随着大颗粒比例的增加而减小,其最优渗透系数达到 1.02mm?s-1 。文章通过颗粒级配优化来达到材料性能综合改善的目的,特别是对于强度与稳定性有很高要求的基础设施工程。在智能化现场检测及自动计量系统中应用表明,优化颗粒级配的施工结果得到进一步证实,物料品质稳定可靠,应用价值显著。
摘要:为解决绿色建筑运维阶段用户节能行为参与度低、节能潜力释放不足的问题,本文提出基于数字孪生动态反馈机制的用户节能行为引导模型。研究明确数字孪生技术在绿色建筑中的应用要点,构建“感知—分析—决策—反馈”闭环架构,设计融合能耗数据与行为特征的强化学习算法,并通过模拟实验验证模型效果。结果表明,该模型可使建筑综合能耗降低21.2% ,用户节能行为采纳率提升 114.7% ,为绿色建筑精细化节能管理提供了技术支撑与实践路径。
摘要:在传统建筑施工安全管理中,多采用人工对施工现场进行巡查和管理,然而受限于复杂的作业环境和频繁的人员流动,建筑施工现场安全管理经常会存在覆盖面不全、响应滞后等问题,已经难以适应当下规模化和复杂化的建筑工程需要。为提升施工安全管理整体效能,文章系统分析当下智能化技术在建筑施工安全管理中的应用,并结合具体工程项目系统分析智能化技术在建筑施工安全管理中的实施方案及技术应用细节。实践表明,基于智能化技术能够有效提升安全隐患的识别准确率,降低工程建设中的安全事故率和减少违规行为,确保建筑工程安全顺利开展。
摘 要:大体积混凝土基础水泥水化热释放集中、内外温差显著,易产生温度应力引发裂缝,影响结构安全性与耐久性。需以温度裂缝防控为核心目标,结合材料特性、施工工艺与养护管理构建综合控制体系。优化混凝土配合比,采用低热水泥、掺加矿物掺合料与高效减水剂,降低水化热生成量;合理划分施工分层与分段,控制浇筑速度与间歇时间,减少温度累积;预埋冷却水管、布设温度监测点实时调控,平衡内外温差;加强后期保湿保温养护,延缓降温速率,缓解温度应力。
摘要:装配式预应力梁作为现代建筑工业化的重要组成部分,其机械化施工与应力控制技术直接影响工程质量与施工效率。通过建立预应力梁机械化施工体系,开发智能化张拉设备,构建应力监测与反馈控制系统,实现了张拉应力的精准控制。研究表明,采用伺服液压系统配合实时监测技术,可将张拉应力控制精度提升至 ±2% 以内,施工效率较传统方法提高 35% 。基于数字化施工管理平台,建立了预应力梁全生命周期质量追溯体系,为装配式预应力结构的标准化生产与精密施工提供了技术支撑。
摘要:本文聚焦房建施工中的混凝土裂缝问题,阐述混凝土结构对建筑安全的核心作用,指出施工阶段裂缝频发现状及对结构耐久性的危害,明确施工工艺疏漏是裂缝主要诱因。从搅拌、运输、浇筑与养护环节,剖析工艺缺陷引发裂缝的具体机制,提出三类控制措施,针对工艺缺陷的优化策略、保障工艺落地的管理策略、提升抗裂能力的技术策略。本研究为房建工程混凝土裂缝防控提供可操作实践方案,助力解决工程质量领域关键痛点。
摘要:建筑物沉降是岩土工程与建筑结构领域的核心安全监测指标,直接关系到工程结构的稳定性、耐久性及使用安全性。本文围绕建筑物沉降观测展开系统剖析,首先阐述沉降观测的工程意义与核心目标,明确其在识别地基不均匀沉降、预判结构变形风险、指导工程加固决策中的关键作用;其次,详细分析沉降观测的核心技术体系,包括观测点布设原则、水准测量等常用观测方法的适用场景与技术要点,重点探讨观测数据的采集规范、误差控制策略及数据处理方法;最后,总结沉降观测的工程实践经验。研究成果可为建筑物沉降观测的标准化实施提供技术支撑,为工程结构安全监测与风险防控提供科学依据,对保障各类建筑工程的长期稳定运行具有重要实践价值。
摘 要:本文提出了一种基于升降立杆与夹具配合的填充墙反坎模板加固施工技术,通过下部立杆与上部立杆的同轴活动穿设,实现模板在楼板和楼层顶板间的稳固支撑。通过定型横杆、固定夹杆与活动夹杆的组合,实现模板定型夹紧,避免偏位,无需破坏楼板或预埋管线。研究表明,填充墙反坎模板加固施工技术显著提高了施工精度与安全性,降低了后期维修成本,可为高层及住宅建筑反坎施工提供可推广的技术方案。
摘要:为提升装配式建筑施工的智能化与精细化水平,本文构建了一种基于RFID与BIM融合的数字化施工管理体系。该体系利用RFID的实时识别与追踪能力,结合BIM的三维信息集成特性,实现预制构件从设计、生产到安装的全流程信息互联与可视化管控。通过工程实践验证,该系统有效解决了传统装配式施工中信息孤岛、构件追踪困难及现场管理效率低等问题,显著提升了施工质量与项目管理效能,为建筑工业化的智能升级提供了可行路径。关键词:装配式建筑:BIM技术:RFID:智慧工地:信息集成:全过程管控
摘要:本文围绕人防急救医院的通风空调系统设计展开论述,重点介绍了战时三种通风方式的运行原理、转换原则及通风量计算标准,分析了空调系统的负荷特点、冷热源选择及其战时防护措施,并强调了平战结合的设计理念在提升工程实用性与经济性方面的重要性。文章结合实际工程经验,系统阐述了人防急救医院通风空调设计的关键技术与实施要点,为战时医疗环境的可靠保障提供了理论依据与实践指导。
摘 要:农村居民是农村垃圾处理的主要参与者和受益者,但目前学术界缺乏从农村居民视角对垃圾处理水平提升的文献研究。文章以河北省Y县为研究对象,与村民开展深度访谈,运用扎根理论三级编码,提炼出5个主范畴和11个初始范畴,构建农村垃圾处理居民满意度评价指标体系及调查问卷。研究结果表明:问卷信效度良好,Y县居民满意度整体水平一般,设施配置与参与渠道为Y县农村垃圾处理水平核心短板,并提出了针对性对策。
摘要:为满足智慧城市对高精度三维实景模型的迫切需求,本文研究了倾斜摄影测量与地面激光扫描技术的融合建模方法。通过设计多源数据融合方案,实现了倾斜影像的高真实感纹理与激光点云的高几何精度的有效结合,并选取典型住宅小区进行实验验证。结果表明:所构建的融合模型整体平面与高程中误差分别为 3.8cm 和 5.2cm ,较单一倾斜摄影模型精度提升 39.7% 以上,显著改善了立面与遮挡区域的几何完整性,有效解决了纹理拉花、缺失等问题,为城市数字化管理提供了可靠的技术支撑。
摘要:本文围绕建筑工程造价成本控制与优化策略展开研究,针对建筑项目投资大、周期长、环节多的特点,结合原材料价格波动、劳动力成本上升等挑战,分析了成本核心构成要素及全生命周期各阶段影响因素。研究构建“决策—设计—施工—竣工”四阶段联动控制体系,明确量化指标与“成本一质量一进度”协同机制,提出分阶段优化策略:决策阶段优化方案与估算精度,设计阶段运用价值工程与BIM技术,施工阶段通过动态管控与供应链协同稳定成本。同时从组织制度、技术工具、人员能力构建保障机制,为企业提供全生命周期成本管控方案,以提升项目管理水平与可持续发展能力。
摘要:城市老旧小区安全是城市安全治理的重点区域和关键环节,探索老旧小区风险成因及其治理机制,是实现城市高质量发展的重要抓手。本文以我国学者提出的WSR方法论为理论指导,从客观物质约束、制度实践活动、人的主观能动性三个维度解析城市老旧小区风险因素,并从物理一事理一人理的角度提出老旧小区风险协同治理机制来提升老旧小区安全韧性,为有关部门防范化解城市老旧小区风险提供新的启示。
摘要:传统外墙施工中保温系统与模板系统相互独立,存在工序繁杂及施工周期长等问题。为解决施工协同效率低并提升建筑墙体整体性能,本研究提出了一种免拆模复合轻集料匀质保温墙板施工技术。以实际工程为例,从材料组成、构造设计及施工工艺三个方面进行分析。采用复合轻集料保温板作为永久性外侧模板,厚木胶合板作为内模板,将木枋次楞及钢管主楞组成支护体系,通过对拉螺栓和特制钢制注塑连接件实现连接。施工采用层高规格整板,按梅花形布置连接件,模板安装后经绑扎、垫块设置、管线预埋等工序,形成完整的外墙浇筑体系,有效简化了施工流程,实现了保温层与结构墙体一次成型,显著提升了施工效率与外墙整体性能。
摘要:随着建筑工业化发展,装配式施工因节能环保、质量可控等优势广泛应用,但进度滞后问题频发,影响项目交付与成本控制。本文以装配式施工进度管理为研究对象,先阐述其“工厂预制、现场装配”的流程特征及进度管理的核心价值,明确构件生产合格率等关键控制指标。随后分析进度滞后源于设计协同不足、构件生产低效、运输与现场协调混乱及管理技术缺失。针对性提出优化设计管控、提升构件生产供应效率、完善现场组织、健全管理技术体系等对策。结合盐城某保障房项目案例,验证对策有效性—一经整改项目进度显著追赶,成本超支控制在 3% 以内。研究表明,全链条协同与数字化技术应用是关键,未来技术融合将推动装配式施工进度管理高质量发展。
摘要:随着科技的飞速发展,智能化技术在地质工程和地下工程领域的应用日益广泛。本文结合实际案例旨在探讨地质数据智能化处理与地下工程安全监测技术的应用。采用模糊综合评价法对某建筑地下工程的安全性进行评估,依据模糊理论,参考主要工程特点创建模型并形成因素集合评价集,通过对评价集与因素集的分析研判生成隶属函数,针对上述关系进行决策性评价,查明工程主要隐患问题,如地下环境和地质、周边构筑物、子项指标集等。通过对地下工程的安全问题进行综合性评价,进而得到科学结果,并通过预测分析试验结果验证可行性。
摘要:内置钢龙骨现浇泡沫砼复合墙体本质上是建筑的二次结构,起到建筑的围护和分隔作用,具有轻质非承重、绿色环保、节能保温、施工进度快等优点,具有较高的推广价值。内置钢龙骨现浇泡沫砼复合墙体施工技术以经防锈处理的型钢为骨架,以固定在轻钢龙骨两侧的加筋水泥板为模板,现场搅拌泵送泡沫砼至中间空腔,形成一次成型的新型复合墙体。这种墙体既满足了防水、防火、抗震、防空鼓、防开裂等要求,也减少了对室内空间的占用,减轻了建筑物的自重,且施工周期短,施工成本大大降低。
摘要:社会经济快速发展使得城市绿道营建受到高度关注,本文应用访谈法、实地观测法、文本分析法、文献研究法,对上海虹口区中山北二路、广粤路、大连路、江湾街道南何支线的不同绿道建设现状进行比较,阐述其在设计理念、植物搭配以及功能方面存在的特点。最终研究发现,上海市虹口区特色绿道建设过程中,在生态保护与植物造景、文化融合、市民参与等多方面取得的成绩相对突出,是可供借鉴的现实样本,也为其他城市绿道规划和发展提供了实践样本。本文全方位总结上海虹口区特色绿道建设经验,以期为促进城市的可持续性发展奠定基础,希望可以为业内人士提供有益借鉴。
摘要:随着城市发展进程的加速,桥下空间作为城市中被忽视的“剩余空间”,其环境提升对于改善城市景观具有重要意义。对现有研究成果梳理发现,桥下空间的设计与周边空间存在割裂,理论上缺乏对桥下空间设计的行为心理反馈研究。基于现有研究空白,本文以桥下空间类型为基础,以场地外部影响因子为根本,以场地利用为关键,以人的行为心理感受为核心,通过现有场地利用矩阵,从空间设计、功能布局、交通流线、生态优化、文化融入五大方面提出场地利用的优化策略。再结合文忠路项目应用实践,通过问卷调研数据对场地的设计合理性进行反馈,为城市更新下桥下空间的优化设计提供新的参考。
摘要:随着国土空间总体规划编制工作的持续推进,“三区三线”划定工作已基本完成。随着多省市的“三区三线”划定成果的启用,国土空间规划编制工作已进入新的阶段,国土空间规划分区和用途管制也随之开展。城镇开发边界外的建设空间原则上落实“村庄规划 + 规划许可”管理的乡村地区,但因城镇开发边界划定时的底数和系数的双重控制,各地城镇开发边界划定的情况也有所不同。为了研究城镇开发边界外的建设空间管控要求,在此以常州市金坛区为例,在明确国土空间规划“三区三线”成果划定的前提下,对城镇开发边界外的建设空间进行梳理,探索城镇开发边界外建设空间的规划管控。研究结果表明,对于城镇开发边界外的建设空间仍有较多管理上的难度,在此基础上,提出建设用地的分类引导及管控方向。
摘要:本文以亚热带季风气候影响下的江南水乡为研究对象,分析其气候特征及传统建筑气候适应经验,设计适用于该地区的现代绿色建筑。结合实际工程案例,详细阐述规划布局、围护结构、能源利用、水资源管理等设计实践,验证气候适应性设计对提升建筑性能与环境效益的有效性。研究表明,基于气候特征被动式设计与主动式技术结合,可显著降低建筑能耗,改善室内环境质量,为同类地区绿色建筑设计提供理论与实践参考。
摘 要:针对高层建筑在软土地基条件下的岩土工程难题,本研究以某沿海城市国际中心项目为对象,结合现场钻探、静力触探及室内土工试验,系统分析了场地地层结构与物理力学特性。针对软弱土层承载力不足及沉降控制需求,提出采用复合地基处理技术,即钻孔灌注桩与水泥深层搅拌桩(CDM)联合加固方案。通过静载荷试验、低应变检测及芯样强度测试验证了地基处理效果,结果表明复合地基显著提升了承载能力并有效控制了沉降。该技术兼顾了工程安全性与经济性,为类似地质条件下的高层建筑设计提供了可行的技术路径。
摘要:在湿陷性黄土广泛分布的铁路工程建设中,CFG桩复合地基作为改善地基承载力和控制不均匀沉降的主要方式,其施工质量直接关系到线路运行安全与结构稳定性。实际工程中CFG桩存在施工偏差大、配合比控制不稳定、桩间处理粗糙等问题,制约了其工程性能的有效发挥。本文围绕中兰客专兰州枢纽段工程,开展CFG桩施工工艺优化研究,明确影响质量的关键环节,提出针对性改进措施,提升施工规范性与成桩效果,为复杂地质条件下铁路地基施工质量控制提供了工程依据与技术支撑。
摘 要:为解决普通铁路湿陷性黄土路基承载力低与沉降控制难的问题,研究了水泥土挤密桩在湿陷性黄土地基中的加固机理与施工技术,结合中兰客专甘肃段实际工程,分析成孔方式、配合比控制与夯实参数对桩体质量与桩间土改良效果的影响。结果表明该技术可有效提高地基压实度与承载力,有效降低桩间土失陷性且具备良好的推广价值,研究对类似地质条件下普通铁路地基处理具有指导意义。
摘要:本文围绕超长大管棚在浅埋隧道中的应用展开讨论。在系统梳理其受力机理和布置原则的基础上,重点分析了参数选取与施工实施过程中的若干关键问题。通过工程实例的对比与验证,可以看到钢管直径、间距及倾角等因素对拱顶围岩稳定性的影响十分明显,而参数组合的合理性直接关系到支护体系的整体效果。文中对钻孔导向精度、搭接段处理方式及注浆过程的质量控制进行了说明。本文为类似浅埋段隧道的加固设计与现场施工提供参考。
摘要:近年来,我国桥梁建设不断向崇山峻岭、深谷急流等复杂地形挺进,面临的施工挑战日益加剧。在此背景下,钢筋混凝土拱桥凭借其兼具结构轻盈美观与跨越能力突出的双重优势,加之造价经济合理、耐久性强等特性,在跨越大跨度沟壑、峡谷等场景中愈发受到工程界的青睐。本文以娅石庆特大桥拱桥0#块施工为实际工程依托,针对这一关键部位的施工需求,系统开展了拱桥0#块支架的专项设计与精细化结构计算,确保了支架体系的安全性和稳定性。同时,结合施工实践,对0#块预埋件安装、支架预压、钢筋绑扎、混凝土浇筑等核心施工要点进行了全面归纳与经验总结,为后续同类复杂地形下拱桥0#块施工提供了参考与借鉴。
摘要:为科学合理选择西安市近期轨道建设线路,基于西安市功能分区体系框架,寻找确定近期线路的策略与路径。论文通过现状经验总结及问题挖潜、上位规划传导及交通支撑,选线原则及“六因素层次分析法”确定,在国家对轨道建设日益收紧的政策背景下,结合西安市财政实际状况,提出近期线路建设的具体优化方案,强化轨道交通对城市发展的支撑和引领作用,探索轨道交通与城市空间、功能结构及用地布局融合发展的优化策略及路径,助力“轨道上的都市圈”的构建。关键词:功能分区;轨道交通;近期建设一体化发展
摘要:新建南宁经桂林至衡阳高速磁浮线是促进高速磁浮产业发展,支撑广西壮族自治区“走在前列”战略发展目标的关键工程,选择经济合理的速度目标值至关重要。根据项目功能定位及客流特点,考虑区域经济发展需求、与其他交通方式的竞争优势,合理确定本线时间目标值。结合国内外高速磁浮技术分类及发展现状,按常导磁浮进行研究;在满足时间目标值要求的情况下,对 400km/h 1 500km/h 、 600km/h 等不同速度目标值方案进行比选分析。从建设标准、工程经济性、差异化运输服务、优势运输距离、运用车数、运价率及运营成本等方面综合论证,推荐采用符合区域交通规划、技术合理可行、经济效益较优的 600km/h 速度目标值方案。
摘要:通过对临河岸软土桥梁桩基偏位原因的分析及相关案例研究,提出一种结合加压与卸压的组合纠偏技术:在纠偏方向钻孔释放土体应力,并利用液压牵引实现桩基精确调整。研究重点包括加压与卸压的协同作用、土体变形控制及纠偏效果评价,形成了适用于临河岸软土条件的施工控制流程与牵拉参数方案。现场应用及监测结果表明,采用“拉森钢板桩阻断 + 应力消散孔 + 预制桩反力结构牵拉”的方案纠偏效果显著,具有良好的工程应用价值和推广前景。
摘要:甘肃复杂气候区给当地园林灌溉带来挑战。本文将提供科学合理的园林喷灌系统方案,分析甘肃复杂气候区的气候特点,包括各个气候区的气温、降水、湿度等关键因素以及它们的变化规律,依据气候、土壤、植物特性等因素开展喷灌系统分区设计,提出智能灌溉调控、水资源循环利用、植物配置与节水等节水策略。综合运用气候数据分析、实地调研等研究方法,这对实现高效节水、促进园林可持续发展以及推动智能管理有着重要意义,也能借此提升甘肃复杂气候区园林灌溉的效率与效果。
摘要:随着城市发展进程加速,传统城市更新模式面临效率低下、资源浪费等问题,需要创新规划思路。本研究将智慧城市理念融入城市更新规划,以某老城区改造项目为研究对象,构建了“数据采集—智能分析—精准决策—动态监管”的技术框架。通过物联网传感系统采集城市空间数据,运用GIS空间分析、大数据挖掘技术进行综合评估,建立智能决策支持平台指导规划方案制定。实践表明该模式使数据采集周期缩短 75% ,需求识别准确率提升至 92% ,方案生成效率提高3倍,公众参与规模扩大8倍,全生命周期成本节约率达 36‰ 研究证明,智慧城市技术体系能够有效提升城市更新规划的科学性与实施效率,为存量时代城市高质量发展提供了可行路径。
摘要:为探究历史文化名城城市治理数字化转型路径,本文以景德镇数字城管为研究对象,采用文献分析与案例实证法,系统梳理其发展历程与技术演进逻辑。研究发现,景德镇数字城管历经三阶段发展:奠基阶段,2007年景德镇启动数字城管系统建设,作为江西省首个试点启动初代系统;初级阶段,2021年起依托政务云打造“ 1+4 ”架构,融合数字孪生、AI识别等技术;智慧化转型阶段,2025年开始,广泛应用AI技术,AI日均识别准确率超 95% ,在实践中形成“技术赋能 + 多元共治”模式。研究揭示了自动化技术与城市治理的融合路径,为同类历史城市精细化管理提供经验参考,亦为自动化专业跨界应用提供理论支撑。
摘要:本研究以某CBD核心区 280m 超高层建筑为研究对象,针对其双曲面建筑造型与首层 12.6m 高大堂的施工难点,创新开发了基于 H 型钢梁的网架式模板支撑系统。通过建立精细化有限元模型,系统分析了支撑体系的荷载传递机制,提出了考虑多重荷载耦合效应的计算方法。在空间布置设计中,采用了可调式立杆与差异化吊架系统相结合的创新方案,实现了支撑体系刚度的均匀过渡。基于“整体—局部”双重验算策略,开发了节点刚度退化分析方法,建立了预应力一变形耦合分析模型。
摘要:施工中基坑支护是工程的基础,而钢板桩支护作为一种重要的支护技术,因其可重复利用,没有养护期限要求,同时具有挡土、防水功能,所以在深基坑施工过程中发挥很大的作用。因为需要反复插拔,钢板桩与土颗粒相互摩擦,导致邻近部分土体扰动,使桩侧一定范围内的土体具有与原土体不同的性质,更重要的是钢板桩拔出后,会带走一定体积的土壤,留下一个近似矩形的空洞,从而使松动的土体向空洞方向塌落,造成不均沉降,这种不均匀沉降会导致周围土体及建筑物出现裂缝,所以需要采取措施减小或消除此类影响。
摘要:TBM掘进施工复杂围岩地层时,其刀具磨损差异较大,针对此现象首先对同一类型刀具分别掘进不同围岩时其磨损率和刀具检查更换里程进行分析对比,确定了不同刀具在相同围岩条件下掘进时刀具磨损率及新刀具可承受最大掘进里程;对于同一刀具掘进不同围岩地层的情况,要做好研判,及时针对前方围岩变化做出刀具调整。为TBM施工不同围岩地层掘进刀具选择及正常掘进时刀具检查更换提供参考。 1工程概况 青岛市地铁4号
摘要:本文围绕耕地“占补平衡”实施中出现的“重数量、轻质量”状况,选取延长县作为实例,构建了以“以补定占”为导向的耕地质量动态评价体系。研究借助多源数据整合、指标体系创新以及动态模型开发,创建了包含占用耕地基准指标与补充耕地达标指标的分层评价框架,并且结合模糊综合评价和阈值预警算法,实现了耕地质量从本底评估至长期监测的全周期管理,为完善耕地保护制度提供了技术支撑。
摘要:以广西某 220m 主跨的高速铁路矮塔斜拉桥为工程依托,建立了有限元计算模型,对该桥在最大双悬臂状态和最大单悬臂状态下的抗风性能进行分析,通过结合模糊综合评价法和层次分析法对该类斜拉桥施工过程中可能遇到的各种风险进行了风险评估。结果表明:最大双悬臂和单悬臂状态下风荷载对主塔应力、主梁位移及索力有较大影响,施工期间应重点加强临时固结措施降低风险。
摘要:某砌体结构房屋需要改变使用用途,对其进行安全性鉴定和抗震鉴定,全面介绍了鉴定的内容和鉴定结果。鉴定结束后,根据鉴定结果开展加固设计,详细介绍了抗震加固设计、消防设计等内容。加固施工结束后进行复核鉴定,鉴定结果表明房屋改造各项指标满足规范要求,房屋鉴定和加固过程可为类似结构用途改变后鉴定和加固提供实践参考。
摘要:某国道改线工程以 BOT+ 全过程咨询双轮驱动方式开展实践,决策前置,智能管控,数字孪生交付,变更率降低15% ,索赔占比较低,提前2个月贯通。从论文提炼的核心机制——制度和技术同重并行、城市化推广路径来分析,以公路建设管理为领域探索公路建设管理制度化、标准化、精细化、智能化的现代化建设管理模式,提供可借鉴参考的公路建设范式。