摘要:肺炎支原体(MP)是社区获得性肺炎的首要病原体之一,尤其多见于5岁及以上儿童,每3\~5年流行一次,2023年后全球再现复苏趋势。其致病机制核心为直接损伤宿主呼吸道细胞与触发异常免疫炎症反应的双重作用,通过黏附蛋白定植、毒素释放、免疫复合物沉积及分子模拟等引发肺部及多器官损伤。临床症状以阵发性咳嗽和发热为主,部分可进展为重症肺炎(SMPP)和坏死性肺炎(MPNP),伴随多种肺外并发症。大环内酯类药物为传统一线治疗药物,但全球耐药率攀升,米诺环素、多西环素和莫西沙星等替代药物显示出良好疗效。病原学诊断以核酸检测为主,血清抗体检测辅助确诊。目前仍缺乏精准的预测模型、快速耐药检测工具及有效疫苗,临床治疗面临耐药与重症预警挑战。未来需加强多中心研究,优化诊断技术,研发新型疫苗与靶向药物,实现从经验治疗向精准防控的转变。
摘要:肺炎支原体肺炎(MPP)是由肺炎支原体(MP)引起的呼吸道感染,常发于儿童及青少年,约占儿童社区获得性肺炎的10%~40% 。大环内酯类抗菌药物虽为首选治疗药物,但其耐药率逐年升高限制了疗效,对儿童的身体健康造成了严重威胁,MP的耐药也受到了广泛关注。本文系统综述了MPP的流行病学特征、耐药机制、临床治疗策略及安全性问题,前瞻性地探讨了新型抗菌药物在儿童MPP治疗中的潜力,为临床医务人员在治疗儿童MPP时合理选择抗菌药物,优化治疗方案提供依据,减少MP耐药性的产生和不良反应的发生。
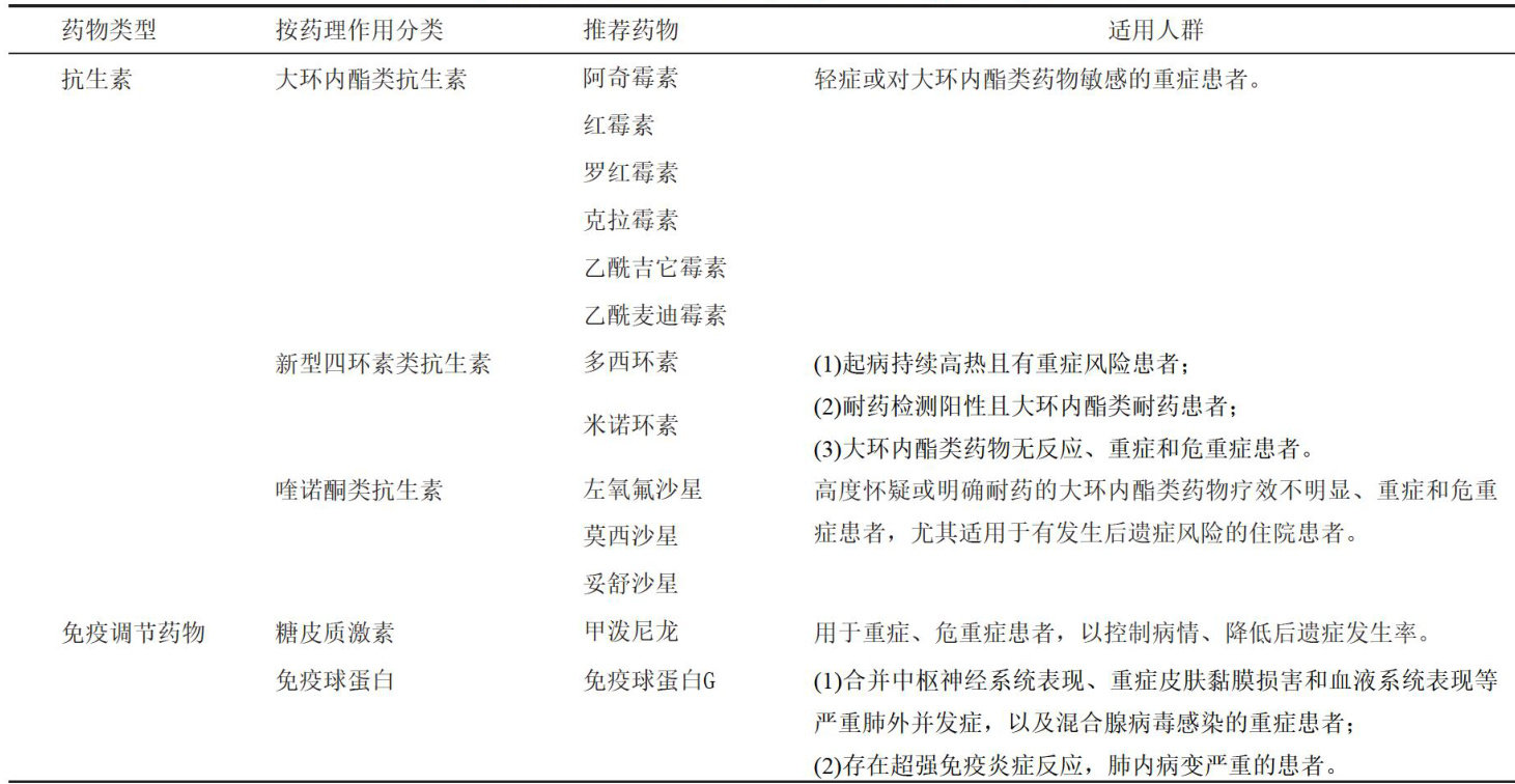
摘要:在肺炎支原体(Mycoplasma pneumoniae,MP)感染的治疗中,全球临床应用最为广泛的治疗药物包括大环内酯类、四环素类和喹诺酮类抗生素,以及免疫调节类药物。依据MP感染患者人群特征,及各地区大环类酯类药物耐药菌株流行水平的差异,治疗药物可选择的范围存在不同。近10年来,中国、美国、欧盟和日本批准用于MP感染的新药有5个:奈诺沙星、妥舒沙星、拉库沙星、奥马环素和来法莫林。总体MP感染领域的药物研发不活跃,全球正在研发中的MP感染药物较少,仅有1个单克隆抗体和1个疫苗。近10年批准上市许可的MP感染治疗新药及其验证性临床试验数据表明,儿童/青少年群体应对MP感染的用药选择仍然有限,亟需开展新机制抗生素和免疫调节药物的研发工作。
摘要:目的肺炎支原体(MP)23S rRNAV区基因突变与大环内酯类药物耐药的相关性已明确,但其对患儿各项临床症状及指标恢复进程的具体量化影响,尤其是本地区人群中的数据尚显不足。本研究旨在详细分析携带耐药突变肺炎支原体肺炎(MPP)患儿的临床病程特征,为本地化精准治疗和预后评估提供量化循证依据。方法选取2022年8月—2025年8月住院的60例MPP患儿,通过聚合酶链式反应(PCR)及DNA测序检测MP23SrRNAV区基因突变,分为突变组 (n=32) 和野生型组 (n=28) 。所有患儿接受阿奇霉素序贯疗法,比较两组临床疗效指标。结果60例患儿中,MP基因突变检出率为 53.3%(32/60) ,其中A2063G为主要突变类型(占 90.6% )。与野生型组相比,突变组患儿的退热时间、咳嗽缓解时间、肺部啰音消失时间、影像学改善时间及C反应蛋白复常时间均显著延长(均为 P<0.001 ),总治疗疗程更长 (P<0.001 )。突变组治疗总有效率显著低于野生型组( 71.9%vs96.4% P=0.011? )。结论研究通过详细的时间轴分析,量化了耐药突变对MPP患儿临床恢复的延迟效应,强调MP23SrRNAV区基因突变(主要为A2063G)导致患儿临床症状迁延,疗程延长。在高耐药流行区,早期基因检测对于避免治疗延迟、及时调整方案具有关键的临床决策价值。
摘要:目的探讨重症肺炎支原体肺炎(SMPP)合并闭塞性支气管炎(BO)的临床特征、诊断方法及治疗策略。方法回顾性分析2019年1月—2024年8月我院收治的10例SMPP合并BO患儿的临床资料,对其一般情况、临床表现、实验室检查、影像学特征、治疗及随访资料进行归纳分析。结果10例患儿中男9例、女1例,男女比例 9:1 ;发病年龄为 0~11 岁,平均(5.63±3.20) 岁, >4 岁者占 70% ;发病季节以春夏为主 (90%) 。所有患儿均有咳嗽和发热,其中持续高热7例 (70%) ,喘息9例(20 (90%) ,呼吸困难5例 (50%) 。实验室检查:肺炎支原体IgM抗体(MP-IgM)阳性7例 (70%) ,乳酸脱氢酶(LDH)升高8例 (80%) 。影像学检查:胸部CT均见肺实变或斑片影,其中双肺病变9例 (90%) ,支气管扩张4例 (40%) 。所有患儿均予阿奇霉素抗感染治疗、支气管镜灌洗及雾化吸入治疗,7例 (70%) 于病程早期使用糖皮质激素。随访 0.5~6 年,4例 (40%) 患儿临床症状完全缓解,但所有患儿肺部CT均未完全恢复正常;9例完成肺功能检查,6例 (66.7% )存在持续性通气功能障碍。结论SMPP合并BO好发于学龄期男童,临床表现以持续咳嗽、喘息及高热为主,易遗留肺部影像学异常和肺功能障碍。持续高热伴有喘息、CRP及LDH升高、双肺实变及早期出现呼吸困难可能是预后不良的危险因素,早期综合干预有望改善预后。
摘要:目的构建基于随机森林(RF)算法的儿童重症肺炎支原体肺炎(SMPP)早期诊断预测模型,为临床精准识别SMPP提供客观、可落地的辅助工具。方法回顾性收集2024年1月—2025年8月厦门市湖里区妇幼保健院598例肺炎支原体肺炎(MPP)患儿临床数据,其中SMPP组113例、普通MPP组485例。通过自然语言处理(NLP)技术提取非结构化文本特征,结合结构化实验室指标构建特征集;采用多重插补法(MICE)处理核心特征缺失值(迭代5次),均值填充次要特征缺失值,经Spearman相关性分析筛选无多重共线性 |r|?0.7) 的20项核心特征;按 75:25 比例分层抽样划分训练集与测试集,结合5折交叉验证构建随机森林模型,通过准确率、AUC-ROC(即用于评估二分类模型性能的指标)、召回率、精确率、校准曲线和Brier分数等指标全面评估模型性能,采用置换检验(重复1000次)验证关键特征的统计学显著性。结果模型在测试集上准确率达 96.00% ,AUC-ROC为 0.960(95%CI; 0.902\~0.996),5折交叉验证平均AUC-ROC为0.943( 95%CI :0.890\~0.978),Brier分数为0.063,校准曲线显示预测概率与实际发生率一致性良好;SMPP组召回率 89% ,精确率 89% ,普通MPP组召回率 98% ,精确率 98% 。置换检验显示,影像学评分(Gini系数 、C反应蛋白(CRP,Gini系数 =0.042? 和乳酸脱氢酶(LDH,Gini系数 =0.0327 为Top3关键预测因子(均P<0.001 ,且明确临床阈值:影像学评分 ?4 分, CRP>50mg/L ,乳酸脱氢酶(L] ΔOH)>350IU/L 。结论基于随机森林算法的SMPP诊断模型具有高鉴别价值和稳健性,核心预测因子的临床阈值清晰可操作,可在门诊筛查、急诊分诊和住院评估等多医疗场景中辅助早期识别重症患儿,兼具临床实用性与卫生经济学效益,值得多中心前瞻性研究进一步推广验证。
摘要:目的探讨儿童重症肺炎支原体肺炎(Severe Mycoplasma pneumoniae pneumonia,SMPP)的临床特征及影响因素,为早期识别SMPP及进一步临床诊疗提供参考。方法回顾性收集2022年1月1日—2025年11月1日在厦门市海沧医院儿科病房住院的68例SMPP患儿的临床资料,分析其临床特征及影响因素数据。结果68例SMPP患儿中,中位年龄50月龄,年长儿(36\~168月龄)占比更高,最常见年龄集中在3\~8岁;主要临床表现为发热 (91.2%) ,咳嗽 (100%) ,气喘 (63.2%) ; 36.8% 患儿存在肺外并发症,以心肌损伤及胃肠功能紊乱为主;胸部CT对肺实变及支气管狭窄的检出敏感度高于胸片;支气管肺泡灌洗液病原检测中,宏基因组二代测序(tNGS)阳性率达 94.4% ,高于肺炎支原体核酸检测。低龄、入院高乳酸脱氢酶(LDH)水平以及多重感染伴低氧血症是患儿采用氧疗呼吸支持的相关因素。结论SMPP患儿以年长患儿为主,发热及咳嗽为主要症状,易伴肺外并发症;低龄儿、高LDH水平、多重感染伴末梢血氧饱和度下降可能是病情严重的危险因素;胸部CT检查可减少对支气管狭窄、闭塞及胸腔积液的漏诊;支气管镜肺泡灌洗有助于清除痰栓改善氧合,支气管肺泡灌洗液tNGS检测是高效病原学检测手段。
摘要:目的分析2023年—2025年闽南地区儿童呼吸道感染的肺炎支原体(MP)核酸检出率及其流行病学特征,为临床诊疗与防控提供依据。方法采用回顾性研究方法,收集2023年4月一2025年3月期间本院门诊和住院部收治的呼吸道感染患儿(0\~14岁)咽拭子样本,采用荧光定量PCR法检测MP DNA以及流感病毒A(Flu-A)、腺病毒(ADV)和呼吸道合胞病毒(RSV)核酸,结合年龄、性别和季节等因素进行流行病学分析。结果共纳入43307例呼吸道感染患儿,MP总阳性率为 27.31% 。MP阳性检出率自2023年夏季开始上升,至10月达峰增至 47.16% ,随后持续下降,至2025年3月降至 2.04% 。年龄分布以6\~14岁组最高(36.52%) ,0\~3岁组最低 (13.81%) ,组间差异有统计学意义 (P<0.0001) 。女童MP阳性检出率为 28.04% (5230/18654),高于男童26.66% (6 573/24653),性别间有显著差异 P=0.0015) 。季节分布显示2023年冬季阳性率最高 (37.00%) ,随后持续下降。MP更容易与ADV形成共感染情况,且与MP感染流行基本趋同。结论2023年秋冬季为本地区MP感染高发期,2023年冬季达峰后2024年持续回落,2025年春季降至低点;6岁以上儿童为高发人群,女童MP感染率高于男童。临床上对于MP的检测和治疗需要重点关注ADV的共感染情况。
摘要:目的观察并评估经肺俞穴的超声药物透入疗法治疗儿童肺炎支原体肺炎的临床疗效。方法选择2024年7月—2025年4月至我院就诊的80例肺炎支原体肺炎患儿作为研究对象,随机分为观察组:40例患儿;对照组:40例患儿。均给予常规治疗,观察组同时联合双侧肺俞穴超声透入疗法。比较两种治疗方法的疗效情况。结果观察组治疗方法的整体疗效优于对照组(P<0.05) ,观察组患儿的核心症状积分低于对照组 (P<0.05) ,且主要症状(咳嗽、发热及肺部啰音)等的消失速度显著快于对照组 (P<0.05) 。此外,治疗后观察组的白细胞计数、C-反应蛋白和降钙素原的水平较对照组显著下降 (P<0.05) 。结论常规治疗联合经肺俞穴超声透入治疗能够显著改善肺炎支原体肺炎患儿的临床症状,缩短病程,并降低其白细胞计数、C-反应蛋白和降钙素原的水平,提高疗效。
摘要:结核病仍是全球重大公共卫生挑战,耐多药/利福平耐药结核病(Multidrug/rifampicin-resistant tuberculosis,MDR/RR-TB)治疗成功率不理想,利奈唑胺作为核心药物存在显著骨髓抑制及神经毒性风险。2024年《康替唑胺治疗结核病专家共识》(简称《共识》)系统评价了我国自主研发的新型恶唑烷酮类药物康替唑胺的临床应用价值。本文解读《共识》核心要点:康替唑胺抗结核活性与利奈唑胺相当,但显著降低了血液系统及神经毒性风险,老年及轻中度肝肾功能不全患者无需调整剂量。《共识》推荐康替唑胺适用于MDR/RR-TB疗效不足、利奈唑胺毒性不耐受或治疗受限的患者,为耐药结核病提供了更安全的治疗选择。
摘要:本文综述了传统的液液萃取、固相萃取与现代的固相微萃取、磁性固相萃取、液液分散微萃取与新兴科技分子印迹技术、纳米材料应用与快速溶剂萃取技术等抗生素样品前处理的常用技术与最新进展,并对其优缺点与适用场景进行了对比。最后,展望了抗生素样品前处理未来发展方向,包括前处理自动化、绿色化学和新型材料的应用。本文旨在通过系统总结抗生素样品前处理的现有技术和未来趋势,以应对抗生素多残留分析和高通量检测方法的新发展和要求。为抗生素的残留检测技术的研究和应用指明方向。
摘要:目的分析阜阳某三甲医院2020年—2024年间金黄色葡萄球菌临床分布情况及耐药性。方法选取安徽医科大学附属阜阳医院2020年1月—2024年12月各临床科室送检标本中分离培养的非重复金黄色葡萄球菌作为研究资料,进行菌株鉴定和药敏试验。统计585株金黄色葡萄球菌科室分布,标本类型以及耐药性,采用Whonet5.6对数据进行分析。结果585株金黄色葡萄球菌主要分离自烧伤整形创面外科占 17.26%(101 株);其次为骨科和重症医学科,分别占 11.11% (65株)和 9.91% (58株)。585株金黄色葡萄球菌主要分离自脓液及创伤感染分泌物标本,占 38.97%(228 株);其次为痰液,占 27.69%(162 株)。在耐药性研究中,甲氧西林敏感金黄色葡萄球菌(MSSA)反映出对青霉素和红霉素较高的耐药性。相较之下,耐甲氧西林金黄色葡萄球菌(MRSA)对克林霉素展现出更高的耐药性,并且呈现出多重耐药的特征;无论是MRSA还是MSSA,均对利奈唑胺、替加环素、万古霉素以及奎奴普汀/达福普汀表现出良好的敏感性。结论2020年—2024年间本院临床标本中分离出的金黄色葡萄球菌对青霉素表现出较高的耐药性,在治疗时可优先考虑使用万古霉素与替加环素治疗。
摘要:目的分析大连市友谊医院近7年葡萄球菌分离株的临床分布和流行病学特征以及耐药性,为临床治疗葡萄球菌感染提供理论依据。方法回顾大连市友谊医院2018年—2024年分离的所有葡萄球菌属细菌1610株,采用WHONET5.6和SPSS26.0软件分析临床分布、流行病学和耐药性,利用Excel表格对数据进行整理。结果共检出1610株葡萄球菌,主要分布在重症医学科(269株, 16.71% ,其中金黄色葡萄球菌(SA)948株,耐甲氧西林金黄色葡萄球菌(MRSA)检出率 19.94% ,凝固酶阴性葡萄球菌(CNS)662株,耐甲氧西林凝固酶阴性葡萄球菌(MRCNS)检出率 72.21% ;痰液标本检出最多(435株),其中415株为金黄色葡萄球菌;老年男性患者为主,65岁以上患者检出1051例;金黄色葡萄球菌在春季检出最多;葡萄球菌对青霉素耐药率最高 (>80.0%) ,没有发现对万古霉素和替加环素耐药的菌株,凝固酶阴性葡萄球菌对利奈唑胺耐药率有升高趋势;耐甲氧西林葡萄球菌比甲氧西林敏感葡萄球菌耐药率高一倍左右,红霉素诱导克林霉素实验阳性率大于 60.00% ,金黄色葡萄球菌比凝固酶阴性葡萄球菌的阳性率高一倍 (P<0.05) ,耐甲氧西林葡萄球菌今年有上升趋势。结论大连市友谊医院近年葡萄球菌临床分离株主要分离自老年男性患者,呼吸道标本分离株最为常见,主要细菌为金黄色葡萄球菌,对青霉素和红霉素耐药率高,凝固酶阴性葡萄球菌对大部分抗菌药物耐药率比金黄色葡萄球菌高。监测葡萄球菌耐药情况和分析其流行病学特征,有助于临床治疗葡萄球菌感染和采取相应防控措施。
2025年度《国外医药抗生素分册》优秀编委名单 《国外医药抗生素分册》编委会是本刊出版工作的学术指导机构,编委对期刊编辑出版工作起学术指导、监督和咨询作用。根据2025年度编委所在单位投稿量、编委对期刊的支持力度、编委对期刊的学术指导作用、编委履行“编委会章程”中相关的权利和义务等情况,评选出6位优秀编委。 荣获2025年度《国外医药抗生素分册》“优秀编委”名单(排名不分先后)如下: 陈明华