摘要职业教育供给涉及培养什么样的技术技能人才。基于零工经济的就业市场总量、薪酬、社会保障、学历和经验的描述性统计数据,分析了我国人力资源市场的供需结构演化态势,得到技能极化、去技能化和技能多元化是零工经济就业市场能力需求主要特征的结论,结合岗位与能力适应性的视角,提出重新审视职业教育人才培养目标、适应岗位变迁合理设置专业、聚焦技能形成校际差别化办学模式、扎实推进科教融汇的技术技能培养路径和建设“一平台 + 多元参与”的职业继续教育超市等职业教育供给创新路径。
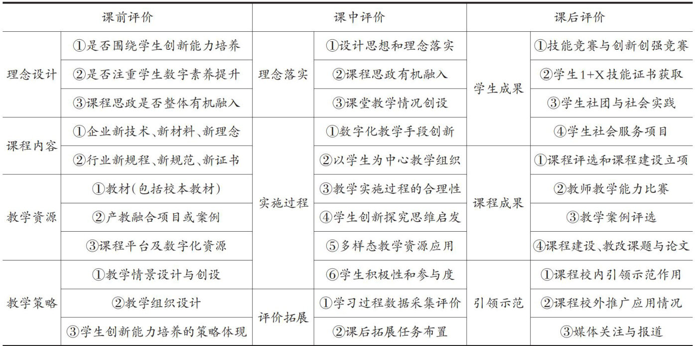
摘要新质生产力驱动产业发展和变革的同时对高职人才培养提出了更高要求,驱动高职课程评价向以创新能力培养和数字素养提升为中心全面转型。针对当前新质生产力背景下高职课程评价面临的评价标准与新质生产力培育要求脱节、产业企业主体参与深度不够、评价成果驱动创新能力培养的力度不够等现实困顿,深人分析了当前高职课程评价面临的严峻挑战和机遇。提出以创新能力培养和数字素养提升为核心创新构建三段融合高职课程评价体系;引入企业教师、产业导师以及校外同行、教育专家等校外评价主体构建专业化、针对性、复合型多元评价主体,增加评价结果的客观公正性和信服力;通过数字赋能创新高职课程评价手段,依托智慧教学系统和云上巡课等多平台交互构建智慧课程评价机制;探索建立“评价-预警-反馈-整改-再评价”闭环,变评价结果导向为育人效果导向,创新“评-馈-教-学-改-建”精准靶向高职课程评价结果反馈运行机制。对未来高职课程评价的研究趋势和发展走向进行了深入分析,为新质生产力视域下高职课程评价改革和发展提供了明确的目标指向和前进路径。
摘要在全球化和中医药国际化发展的背景下,将中医药文化融入高职英语教学具有重要意义。本文基于文化传承、语言教育、人才培养及师资发展视角,探讨中医药文化融入高职英语教学的重要意义,并提出具体的实践路径,包括明确教学目标、优化教学内容、创新教学方法和完善评价机制,旨在为高职英语教学改革提供借鉴,助力中医药文化国际传播。
摘要数智技术赋能乡村教师在地化发展是推动乡村教育现代化的关键环节。当前,乡村教师在地化发展面临软件设施的数智壁垒、资源开发的文化脱嵌、主体意识的双重疏离、协同体系的系统脱耦等困境。需从技术、资源、文化、生态等四个方面破局,数智支撑重构软件设施生态,资源供给促进教师发展与在地化的深度融合,文化赋能重塑教师乡土认同,生态协同重构教师发展支持系统。
摘要乡村教育是推进乡村振兴的核心力量,建设好乡村教师队伍是乡村教育发展的重要环节。然而,职业认同偏低、共情疲劳显著、职后继续学习热情不高等问题制约了乡村教师职业发展。教育家精神是中国特有的教育理念和教师职业精神的高度凝练,其独特内涵可以为乡村教师提供精神引领与价值支撑。以“心有大我”的理想信念为引领、“启智润心”的育人智慧为助力、“求是创新”的躬耕态度为基础赋能新时代乡村教师突破职业发展困境,推动乡村教育高质量发展。
摘要在“三全育人”背景下,辅导员队伍作为全员育人的引领者,全方位育人的协作者,全过程育人的核心力量,其精准化建设对于高质量实现立德树人这一根本任务具有举足轻重的意义。从“三全育人”的视角出发,结合实证调研,深入剖析当前辅导员队伍建设中存在的角色定位模糊、资源整合乏力、创新能力不足等问题,提出构建学习型的辅导员队伍,不断提升其职业能力,完善相关制度建设,并创新激励机制,以推动高校辅导员队伍的精准化建设,为高校辅导员队伍建设提供实践参考。
摘要大学新生尽快适应新的学习与生活环境,对其今后全面健康成长非常重要。基于67所高校6216份问卷调查和分析发现:大学新生面对新环境存在学习、人际、生活、心理等方面的适应性问题;大学新生自主适应能力具有性别、年龄、专业、地域和经济条件等多重维度的差异性,男生适应能力高于女生,东部沿海地区新生适应能力高于西部地区,艺术类新生表现出更强的适应能力;家长、辅导员、导师、朋辈等外在支持力量对大学新生自主适应能力产生重要影响。提升大学新生适应能力,既需要他们调整认知、做好情绪管理,还需要充分发挥外在主体各自优势,形成协同应对适应性问题的良好机制。
摘要大学生体质健康教育的现代性困境表现为:《国家学生体质健康标准》等制度构建的科学治理框架在执行中被异化为数据规训工具;课程体系固守技能训练传统,评价机制依赖静态量化指标;消费文化将健康认知窄化为身体符号消费,加剧价值理性萎缩。破解以上困境需协同三重治理路径,一是强化具身教育模式,通过运动叙事唤醒身体感知;二是设计弹性制度,建立分级课程体系与过程评价机制;三是构建“家校社医”协同网络,推动数据治理与文化涵育融合。
摘要混合式教学模式已经成为高校教学模式的新常态,它为高校教学数字化战略转型提供了平台。AI教学工具在混合式教学模式中的使用是以人工智能技术为核心驱动力,实施“人工智能(AI) + 人类智慧(HI)”双轨融合,强调AI工具与教师角色的互补,它“以学生为中心”和“因材施教”。西部地区高校教师在教学中使用AI教学工具时存在着许多现实制约因素,以西部地区的G省高校教师为样本进行实证研究,分析发现,教师是诸多制约因素中的关键变量,从而提出转变教师的教学理念、提升教师的AI技术应用能力和学校制定完善教师使用AI技术的相关制度的措施。
摘要篮球运动技能的分层教学体系以认知心理学、人本主义及掌握学习理论为学理基础,构建了涵盖教学对象、教学目标与教学内容的三维分层框架,形成从学习者特征分析到教学成效达成的完整教学闭环。在实践推进过程中,面临着教学资源配置的结构性不均难以满足差异化需求,学生个体认知与技能发展的显著差异增大分层难度,教师专项理论素养与分层实践能力的不足制约教学效能等困境。提升篮球运动技能分层教学实效,需建立科学排期与动态调度机制,集约化利用场地设施;加强师资队伍建设,提升教师专业素养;持续完善形成性评价推动分层精准化,在理论指导与教学实践的辩证统一中,实现篮球运动技能教学效益的最大化。
摘要教师是教育活动的本体性支柱和教育改革的原生驱动力。当前,生成式人工智能的快速迭代发展深刻重塑着教育教学生态的底层逻辑,其通过重构师生、师技、生技关系,推动教师角色的本体价值从“知识权威”向“育人本体”回归。基于此,本文结合教育学本体论与技术哲学批判视角,提出教师的本体价值应聚焦于“情感联结、价值观引领、高阶思维培养和社会性建构”,并据此构建“以更新教育理念为起点、以人机协同素养培养为基础、以支持性制度保障为支撑、以教学模式创新为驱动”四维协同的实践进路,旨在守护教育的人文本质并释放技术赋能价值,进而为教育数字化转型中教师角色的理论重塑,以及人机协同教学模式的可持续发展,提供系统性的理论与实践框架。
摘要在全球知识生产模式从学科各自分立向着彼此交叉融合转变这一宏观背景之下,教育学一方面积极地从哲学、社会科学以及自然科学中汲取理论知识和方法论,同时,也面临着自身核心理论的疆域变得模糊不清、方法论的独特性遭受消解以及实践引领能力削弱等“身份危机”状况。本研究立足于学科互涉的立场,运用元理论批判的方法,对教育学在这一进程中所遭遇的深层困境展开了剖析。这种危机在三个层面有所体现:在知识论层面表现为对外来理论进行“简单移植”以及形成“知识拼盘”的状况,这使得主体性遭遇迷失并且处于内在碎片化的状态;在方法论层面呈现出依附性地运用其他学科方法的状况,形成了研究问题异化和自主话语匮乏的局面;而在制度与认同层面,学术评价呈现出外部导向受挤压、学者内在身份归属焦虑凸显的特征。要解决上述危机,教育学需要开展一次根本性的身份重构:其一,在知识整合方面,从“拿来主义”转变为“生成主义”,以教育实践作为内核来进行理论的创造性转化;其二,在方法论方面,构建基于真问题、多元范式相互融合的自主研究范式;其三,在制度层面,改革评价体系,构建以教育问题为中心的跨学科共同体,并优化人才培养模式。最终构建起一个“有核心力量”的“教育学形式”互涉生态,让教育学可以在开放的环境里保持自身的自主性,实现其不可取代的学科价值。
摘要在全国教育大会上,习近平总书记站在治国理政的战略高度,首次提出思政引领力这一概念,将党和国家对思想政治工作的认识提升到新的高度,为新时代新征程加快实现教育现代化提供了根本遵循。准确理解“六力”协同中的思政引领力,是明确社会主义教育事业建设和发展总方向,充分发挥新时代治国理政实践在教育领域突出优势的工作基础。提升思政引领力,是对教育基础性、先导性、全局性地位的深化认知,也是落实立德树人根本任务的实践必然。
摘要党的二十大报告提出要推进大中小学思想政治教育一体化建设。通过构建中华优秀传统文化融入大中小学思政课一体化建设的总体框架,结合不同学段在融人中华传统文化过程中的特色差异,提出了分层递进、有机衔接的传统文化融入路径。实践表明,明确各学段教育重点、优化课程设计、凝聚主体合力、整合教育资源等策略,是实现中华优秀传统文化与思政课深度融合的关键路径。将中华优秀传统文化融入大中小学思政课一体化建设,不仅有助于提升学生的道德素养,更能促进中华优秀传统文化的传承与创新,为新时代思政课一体化建设提供理论支撑与实践参考,对落实立德树人根本任务具有重要的现实意义。
摘要教育家精神是新时代教师队伍建设的思想瑰宝与精神动能,将其融人乡村教师专业发展具有深远意义。教育家精神引领乡村教师专业发展的有效实现,是内化于心并外化于行的过程。基于此,从知、情、意、行四个层面深入剖析教育家精神融入乡村教师专业发展的内在逻辑,并进一步提出行动方略:一是深化对教育家精神的理性认知,厚植教师专业发展的理论根基;二是强化教育家精神情感共鸣,激发教师专业发展的内生动力;三是锤炼教育家精神意志品质,筑牢专业发展的内在支撑;四是推进教育家精神实践养成,确保专业发展的常态长效。从而为培育教育家型乡村教师、推动乡村教育高质量发展注入新思路。