摘 要:团结精神是对中国共产党为了实现政治目标而聚合各阶级、各方面、各民族的团结实践中集体心理意识的能动反映,标识着中国共产党、中华民族、中国人民的精神气质。作为一个标识性概念,团结精神言说着中华文明五千多年的历史,呈现于团结精神命题、团结精神思想与重要论述中,特别是中国共产党领导的革命、建设、改革的团结实践中。统合来看,新时代日臻完善的团结精神概念被赋予解释历史、当下与未来的功能,同时被注入激活中华文明现代力量的效用,被建构为解决世界问题的方法。当前,发扬团结精神要求我们党要团结带领全国各族人民共同以中国式现代化全面推进中华民族伟大复兴;推动生动活泼、安定团结政治局面的形成;加强思想引导,把党内外一切可以团结的力量广泛团结起来;从国内团结延伸至国际团结;确保中国人民的团结。中国的团结格局呈现出以中国共产党为核心渐次外延的同心圆结构,形成了兼具组织刚性与文化弹性的新型团结范式,为超大规模国家的长治久安提供了核心政治资源。以概念为方法,围绕团结精神构建中国哲学社会科学自主知识体系,对于为人类发展作出中国贡献具有重要的理论与实践意义。
摘 要:民族文化产业是以少数民族地区具有地域性、民族性、独特性的文化资源为核心,包含生产、销售、展示和传播等环节,并加以创造性转化形成的相应文化产品与服务的特色产业。作为人文经济学的区域实践,民族文化产业是新时代铸牢中华民族共同体意识的着力点之一,它不仅是讲好各民族团结故事的活态载体,也是促进各民族共同富裕的先进模式,更是推动各民族“三交”工作的坚实平台。基于现实发展需要,必须在把握共同性与差异性相统一、物质性与精神性相统一、民族性与世界性相统一等基本原则的前提下,通过夯实文化认同基础、厚植中华文化符号、培育特色产业品牌和激发民族主体活力等实践路径,充分发挥民族文化产业对铸牢中华民族共同体意识的现实功能。
摘 要:作为以新安全格局保障新发展格局的战略部署,国家战略腹地建设是统筹推进新时代“大后方”高水平安全建设与高质量发展以铸牢中华民族共同体意识的战略支点,也是经由推动民族地区加快融入国家发展大局、助力各民族共同迈向社会主义现代化以推进中华民族共同体建设的乘势之举,更是经由区域协同发展促进各民族广泛交往交流交融以巩固发展中华民族大团结的应有之义。就理论逻辑讲,国家战略腹地建设与中华民族共同体建设具有理论根基同源、实践主体同一和根本目标一致的内生机制,展现了中国特色社会主义制度的最大优势和中国式现代化的本质要求。就实践进路讲,要构建国家战略腹地建设推进中华民族共同体建设的政治引领、文化铸魂、发展固本、社会融通和法治护航的联动机制,坚定走好新时代中国特色解决民族问题的正确道路。通过构建“战略势能转化—制度融合赋能—政策协同推进”的中华民族共同体建设的国家统合范式,可为铸牢中华民族共同体意识开辟中华民族共同体理论体系建设与国家制度政策实践知行耦合的创新进路。未来,关键在于实现从建好建强新时代“大后方”到巩固发展中华民族大团结的系统集成,将国家战略腹地的“硬实力”转化为中华民族共同体的“强纽带”。
摘 要:民营经济是社会主义市场经济的重要组成部分,对民营经济进行平等保护已经成为社会各界的共识,《中华人民共和国民营经济促进法》将平等保护原则贯穿始终。民营经济的发展史是对民营经济进行平等保护的立法史。民营经济领域平等保护原则的演变脉络伴随民营经济的产生和壮大,经历从无到有、从小到大、从理念到实践、从规范保障到促进发展的渐进式过程。根据《民营经济促进法》规定,从法理的角度来看,并结合我国基本国情,民营经济领域平等保护原则涵盖形式平等保护、实质平等保护、个别平等保护三个方面的内容。全面实施《民营经济促进法》,要将其纳入法治轨道上推进,通过立法贯彻平等保护原则的理念精神、执法落实平等保护原则的内容要求和司法保障平等保护原则的合法权益,以营造良好的法治环境为民营经济平等保护的守法工作奠定相应的基础,实现法治建设全过程对民营经济的平等保护。
摘 要:“DeepSeek 时刻”预示着人工智能发展的特殊节点。一方面,它破除了人们一味地对“大力出奇迹”的算力幻想;另一方面,它引领了人工智能算法开源的崭新趋势。“DeepSeek时刻”并非技术开源与技术闭源争论的起点,也不只是技术路径分歧和知识分享边界的争论,更折射出人类文明演进中反复出现的开放权与控制权的内在张力。从历史维度来看,它是技术民主化与精英垄断的周期性对抗;从现实维度来看,它是创新效率与风险控制的二律背反;从文化维度来看,它是认知方式与科技伦理的东西方分野;从政治维度来看,它是数字主权与数字殖民的量子化博弈。“DeepSeek 时刻”不应被刻意政治化和过度意识形态化,它不是新的“斯普特尼克时刻”。DeepSeek 的技术开源是推动人工智能和网络空间向着创新、安全、普惠发展的重要佐证。“DeepSeek 时刻”是推动技术正义分配走向全人类社会基本结构的重要时刻。“DeepSeek 时刻”的真正实质是从技术正义到公平正义的全人类共同价值的彰显。人工智能不应成为技术霸权、经济强权、政治威权的现实工具,而应该成为推动和平、发展、公平、正义、民主、自由的全人类共同价值的坚实基础。
摘 要:DeepSeek 大模型本地化部署应用是人工智能实践的重要方向之一,是新时代我国建设科技强国的重要内容。由于DeepSeek 大模型具备开源性、低成本和高性能优势,其本地化部署应用能够在政务处理、教育培训、科学研究等方面,给使用主体带来工作辅助、效率提升、协助决策等功用。DeepSeek 大模型本地化部署分为全本地化部署和伪本地化部署,针对不同的使用主体,可以在实现深度个性化定制、构建生态创新体系以及推动基础能力升级方面发挥重要作用。然而,DeepSeek 大模型本地化部署在硬件设备要求、运行稳定性方面仍存在一些实践不足。其在本地化部署应用后,生态链条得以进一步延伸,同时也可能引发新兴的安全漏洞风险、用户权益保障风险以及数字国别竞争风险。基于适应性治理的理念,在完善具体治理路径时,应以弹性化制度工具推动规则科学更新,以多元主体协同完善生态治理路径,以人类命运共同体理念强化国际合作发展。
摘 要:在百年变局加速演进的国际文化场域中,文化安全正日益体现为一种复杂的叙事权互动。一段时期以来,西方文化工业依托资本积累、技术优势与全球传播网络,塑造了具有广泛影响力的叙事体系。其中,以漫威电影为代表的超级英雄叙事范式,在全球范围内构建起一套特定的文化认知框架,影响着受众的价值取向和身份认同。比较《哪吒》与漫威系列电影发现,二者呈现集体共生哲学与个人英雄主义的叙事差异、技术伦理与技术决定论的范式分野、多极化秩序想象与单边拯救叙事的实践张力。《哪吒之魔童闹海》等国产影视IP 正通过结构性叙事创新,拓展文化表达的自主空间,创新出“本质祛魅—话语重置—价值反嵌”的叙事范式。《哪吒》系列电影的成功表明,在全球文化互动中,应在保持文化主体性的同时,坚持开放包容、交流互鉴,推动实现文化安全观的范式升级、重构现代性话语以及塑造文明对话新格局,最终迈向“美美与共”的多元共生图景。
摘 要:基于集体记忆理论视角,《哪吒之魔童闹海》的文化实践为中华文化认同建构提供了典型样本。中华民族集体记忆通过“一体、双向、四域”的理论构型,即以铸牢中华民族共同体意识为目标体,以记忆与认同的双向建构为方向轴,以符号域、身份域、价值域与实践域为作用空间,在“激活—流动—提炼—渗透”过程中实现向内聚力、向外传播、向上升华、向下扎根的立体塑造,推进中华文化认同从生发、接受、内化到外化的动态建构链条。在生发上,借符号编码与意义解码激活记忆、凝聚认同;在接受上,凭媒介濡化与跨域对话促进记忆扩散、强化文化感知;在内化上,以伦理解构与精神传承凝炼记忆精华、实现价值升华;在外化上,靠具身参与和情景嵌入推动记忆渗透、夯实实践根基。集体记忆建构中华文化认同,为传承发展中华优秀传统文化、铸牢中华民族共同体意识提供了兼具理论深度与实践效度的创新路径。
摘 要:两岸融合发展是中国大陆促进两岸关系发展、推动国家统一进程的重要理念、政策举措,也是大陆对台工作持续创新创造的新时代呈现,成为新时代党解决台湾问题总体方略的重要内容。当前以及今后一个时期,全面促进两岸融合发展面临的时代背景是:中国式现代化波澜壮阔向前推进;国际格局与全球体系加速复杂演变;中美战略竞争持续向台海地区聚焦;民进党“绿色独裁”显著加剧两岸关系对立对抗,这为全面促进两岸融合发展带来机遇和挑战。在此时代背景下,两岸融合发展主要包含以下意涵:两岸融合发展是推进国家完全统一的重要路径,两岸融合发展追求两岸互嵌式关系和共同体状态,两岸融合发展突出两岸人民共有共治共享的价值理念,两岸融合发展支持守正创新和探索新路。全面促进两岸融合发展是一项长期系统工程,要坚持以中国式现代化为引领,以战略眼光、创新思维推动渠道、制度、法治、舆论等四方面建设,不断丰富和发展国家统一理论与实践。
摘 要:赖清德上台后利用公权力全方位布局“文化台独”,以美化“殖民史观”推行历史虚无主义,以“文化掏空”炒作文化虚无主义,以炮制“台湾共同体”推进民族虚无主义。其主要策略有:以“新两国论”为根本指导,以“洗涤人心”为核心宗旨,以“再造历史现场”为主要抓手,以所谓“文化基本法”为制度支撑。赖清德当局的“文化台独”给中国的文化安全、政治安全和意识形态安全都带来挑战,也给构建两岸命运共同体和铸牢中华民族共同体意识带来变数,并为台海地区和平与稳定埋下隐患。面对此情形,须强化议题设置,揭穿民进党当局“文化台独”真面目;深化两岸文化交流,铸牢台湾同胞中华民族共同体意识;优化对台传播策略,不断构筑中华民族共有精神家园,以坚决挫败包括“文化台独”在内的任何分裂行径,坚定推动祖国完全统一进程。
摘 要:随着特朗普第二次当选并就任美国第47 任总统,特朗普2.0 时期正式开启。从特朗普 1.0 时期开始,美国政府基本延续对华打压的政策取向,并联合西方其他国家形成意识形态同盟,企图共同遏制中国经济发展。特朗普 2.0 时期可能持续收紧对华政策,中国经济发展或将面临科技脱钩和外部技术约束、国际供应链重构和去中国化、地缘政治和国际经贸市场分割、绿色发展和气候治理脱钩等困境。中国面对美国对华政策收紧以及国际形势的复杂变化时,应集中精力办好自己的事,加强自主创新能力建设、加快构建新发展格局、稳慎扎实推进人民币国际化、推动绿色可持续发展、创新制度体系与政策性工具、加强国际形象塑造,以精准而有力的经济发展策略应对变局,确保经济社会高质量发展。
摘 要:构建中国自主评价体系不仅是破除西方指数霸权迷思的必然取向,也是参与推动全球治理转型的应然要求。美西方国家将国际指数排名包装成为“实现意识形态目标和战略利益的工具”,操纵非政府组织在国家施政、经济发展、文化教育、社会治理和生态环保等多元领域内炮制所谓“国际通用”的指数排名,蓄意将中国“置后”或是“置前”,鼓噪中国“落后”或“威胁”等虚假论调。美西方国家操弄指数排名的策略包括:概念重塑,隐蔽性植入政治动机;操纵权重,倾向性设计指标因子;制造偏差,选择性引用数据信源等。通过丑化中国国家形象、弱化中国全球贡献、助长对华攻击抹黑的三重逻辑,美西方国家形成“数据生产-话语传播-政策影响”的指数霸权闭环。为破解西方指数霸权,我国要根植中国式现代化实践经验,建设中国自主评价体系;动员多元主体,积极参与国际指数评价体系建设;强化舆情监测,有效批驳涉华虚假负面叙事。
摘 要:构建周边命运共同体是深化周边友好合作、构建人类命运共同体的内在要求和重要任务,具有丰富的内在逻辑。从历史逻辑来看,睦邻友好传统、和平共处原则、区域一体化建设,为构建周边命运共同体奠定了古今一脉相承的理念、共识和愿景。从理论逻辑来看,构建人类命运共同体的大国使命、全球化区域化的转型重构、周边战略博弈的严峻态势,突出了周边在构建人类命运共同体大局中的优先作用和核心位置。从实践逻辑来看,设施互联、经贸互通、安全互信等方面的丰富合作成果,彰显了周边命运共同体建设的现实成效。从情感逻辑来看,长期人文交流、文化合作、文明互鉴形成的共同记忆、共识身份、共享情感,铸就了构建周边命运共同体的深情厚意。四重逻辑科学揭示了周边命运共同体“为什么要建设”“为什么能建成”以及“为什么是重点、首要、关键”的预设前提。在四重逻辑的共同作用下,构建周边命运共同体的历史必然、理论应然、实践实然、情感使然更加清晰,意义和价值更加重要,必将为地区和世界和平稳定、繁荣发展,为构建人类命运共同体贡献更大力量。
摘 要:周边是我国实现发展繁荣的重要基础,也是运筹外交全局的首要。推动构建周边命运共同体,加强与周边国家的优势互补和情感联系,实现中国和周边国家的共同发展,对于推进中国式现代化进程具有重要意义。当前,随着周边命运共同体建设的深入推进,互联互通、共同发展的周边经济贸易日益繁荣,持久和平、普遍安全的周边环境明显改善,文明互鉴、开放包容的周边人文交流更加密切,周边经济共同体、安全共同体、文化共同体建设取得了重要成就。中国构建周边命运共同体的伟大实践,蕴含着和合共生的系统智慧、求同存异的大局智慧、共同繁荣的发展智慧,使中华优秀传统文化基因和文明理念在新时代的周边外交工作中得到了进一步丰富和发展。在全面建设社会主义现代化强国的新征程上,持续推进和拓展中国式现代化,必须重视周边外交,坚持以相互尊重为前提、以公平正义为准则、以对话协商为抓手,推动构建周边命运共同体迈上新台阶。
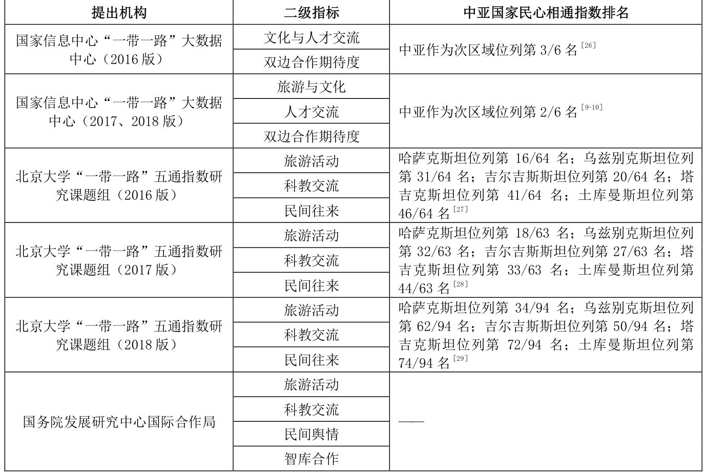
摘 要:民心相通是共建“一带一路”的社会根基,也是构建周边命运共同体的关键所在。在当前周边格局与世界变局深度交织的背景下,中亚作为中国的重要邻国以及主要大国博弈的核心区域,正逐渐成为影响中国外交格局的关键力量。过去30 余年间,中国与中亚国家通过深化教育、旅游、科技领域的合作建筑起民心交融的桥梁,民心相通工作在教育、旅游和涉华舆论改善方面取得令人瞩目的发展成果。中国与中亚国家在民心相通方面的实践成效能为中国构建周边命运共同体提供重要启示,包括中国应以开放包容的心态推进周边外交,多管齐下协同推进民心相通工作及用精准细腻的方式讲好中国故事等。当民心相通工作能够稳妥推进并取得实效,中国构建周边命运共同体定能行稳致远。
摘 要:当前亚洲面临着传统安全、非传统安全等繁杂问题。在美方发起的贸易战、关税战等外部压力与挑战下,构建亚洲安全模式的意义格外重大。该模式以共建共享的安全理念为核心,强调通过对话协商推进地区机制化安全合作,试图突破安全壁垒,实现共同、综合、合作、可持续的安全诉求。理论内涵上,亚洲安全模式融合传统、非传统安全要素,倡议亚洲国家在安全事务上平等参与、携手承担责任。实践路径方面,亚洲安全模式倡导通过强化对话协商机制凝聚安全认知,扩大非传统安全领域合作以抵御新型威胁,同时坚定自主发展的道路,维护区域安全的有序格局,高效抵御外部搅扰。实施亚洲安全模式可促进亚洲国家的团结与协同,齐心应对外部困境,守护地区和平与稳定。
摘 要:在特朗普政府全球“对等关税”政策的冲击下,国际经贸斗争加剧,中国构建周边命运共同体出现新环境,即美国携手“印太同盟”加强规锁中国,“美国联盟”内部分歧增多并趋于破裂,“东升西降”态势削弱美国话语霸权,关税冲击或将深化区域经济重组。随着国际经贸斗争形势加剧演进,中国构建周边命运共同体也面临新挑战,即畸高关税附加“脱钩断链”制造周边恐慌,“泛安全化”意识形态话语挑拨周边关系,关键核心技术“去中国化”制造周边疏离,非理性“疯子策略”破坏现有周边秩序。中国始终站在历史正确的一边,以深化经贸合作增强周边经济韧性,以命运与共理念推动周边价值认同,以关键领域创新提升周边技术协作,以亚洲安全观打造周边安全格局,不断为周边国家和人类社会注入确定性、未来性和机遇性。